快递规模保持高速增长
2015-2020年,我国快递行业业务总量保持逐年增长的趋势。2020年,全国快递服务企业业务量累计完成833.6亿件,同比增长31.2%。2021年1月全国快递服务企业业务量累计完成124.7亿件,同比增长124.7%,国内快递市场在疫情后期强势反弹。

快递包装绿色转型发展目标
随着快递规模的高速增长,对包装材料等生产资料需求大幅增加,资源消耗和环境影响日渐突出,我国快递业每年产生超过900万吨纸类废弃物、约180万吨塑料废弃物,一年消耗的胶带可以缠绕地球千圈,并且这些数字还在快速增长。为了促进行业的健康发展,相关部门出台一系列标准和政策意见推动行业转型发展。

其中,2020年11月30日,国家发改委等八个部门联合发布的《关于加快推进快递包装绿色转型的意见》,从快递包装法律法规和标准体系、快递包装绿色治理、电商和快递规范管理、可循环快递包装应用、快递包装废弃物回收和处置等方面提出具体的发展建议,并提出到2025年国内快递包装基本实现绿色转型的发展目标。

绿色包装转型发展难点
虽然目前快递包装绿色治理工作取得了积极进展,但仍然面临不少问题,具体包括政策供给亟待强化,企业主体责任落实有待加强,上下游协同治理有待加强,绿色供给相对不足等等。

中国邮政绿色包装发展战略
2020年4月,国家邮政局围绕快递包装绿色治理明确年度工作任务和措施,提出实施“9792”工程,即到“瘦身胶带”封装比例达90%,电商快件不再二次包装率达70%,循环中转袋使用率达90%,新增2万个设置标准包装废弃物回收装置的邮政快递网点。
截至2020年8月底,邮政公司的“瘦身胶带”封装比例达94.3%,电商快件不再二次包装率达到68.5%,可循环中转袋使用率达87.2%,新增3.5万个设置标准包装回收箱的邮政快递网点,预计2020年底基本完成四项既定任务。

另外,国内电商平台也开始响应政策号召,推动落实绿色包装政策。菜鸟网络联合天猫通过和品牌商合作,在仓储体系的快消领域近一半商品使用原有包装发货,研发使用生物材料包装袋、无胶带纸箱等环保耗材,并研发智能装箱算法,可选最优箱型匹配消费者订单,有效减少填充物的使用;
京东在100余个城市开展消费者闲置纸箱回收,日均回收纸箱超过30万个,京东物流上线多品类打包智能包装系统,并通过仓内无纸化作业、电子面单、循环包装袋、青流箱等多种措施减少原纸使用;苏宁物流在11个城市新增20万个共享快递盒,面向行业开放快递包装回收网络。
目前,快递包装行业生态环保工作也在全国各地先行先试有序推广落地:江苏无锡局启动“绿色灯塔”社区快递包装物回收点建设;浙江杭州在桐庐开展行业生态环境保护城市综合试点,推动将行业生态环境保护纳入城市环保治理总体格局;福建泉州试点街道垃圾分类站共同开展快递包装回收,兑换社区积分或生活用品等等,杜绝过度包装,避免浪费和污染环境正成为快递包装绿色治理的重中之重。
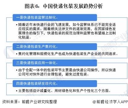
行业发展趋势分析
未来,随着国内快递包装市场进一步成熟、法律法规逐步完善,行业发展将朝向快递包装监管法制化、快递包装生产集约化、快递包装应用一体化、快递包装研发现代化等方向发展。

以上数据及分析来源参考前瞻产业研究院发布的《中国快递行业市场前瞻与投资战略规划分析报告》,同时前瞻产业研究院提供产业大数据、产业规划、产业申报、产业园区规划、产业招商引资、IPO募投可研等解决方案,更多物流行业相关规划、项目及数据分析请参考于前瞻物流产业研究院。


雷达卡





京公网安备 11010802022788号







