五大洲地图 专业(金融)
无论一个人的知识面有多广,一定要有一个专精的专业领域,每个人的专业领域都不同,但在自己专业领域的精进是永无止境的,该领域的地图也需要尽量细化。
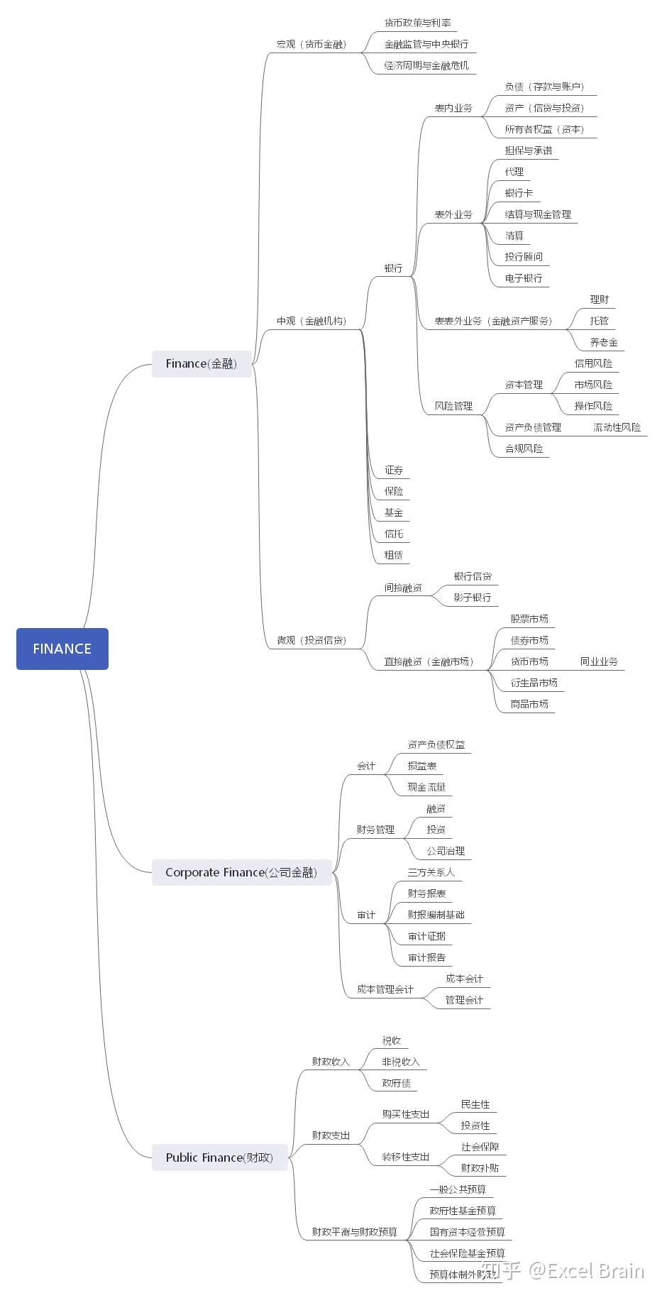
本洲以金融为例。将理论知识与工作实践相结合,但由于很多内容涉及商密,因此公开分享的只是一小部分内容。目录如下。需要强调的是,个人理财是每个人必备的知识结构组成部分,因此涉及理财观念的内容不在本洲,而是在普遍适用的第一大洲中(具体文章为:稀缺VS富足——财富观)

如何报考并系统的学习金融学?
一:宏观金融 金融监管 中央银行学
1.1:利率与货币:利率的体系、种类与影响因素与货币政策
二:金融中介与金融机构
2.1:证券法、券商与投行业务
2.2:基金:公募基金,私募基金
2.6:商业银行账户与存款
2.7:银行表外业务,中间业务(手续费及佣金
2.8:现金管理(营运资金管理)CTP(财资管理)
2.13:商业银行监管指标体系与金融风险管理
2.14:反洗钱,CAMS,认证反洗钱师,反恐怖融资
2.15:保险
三::投资理论
3.2:股票市场
3.3:债券市场,债券基础设施、债券投资、债券种类
3.4:商品市场:贵金属,黄金
3.5:票据市场与票据法
3.6:衍生品市场:远期,期货,期权,互换
:国际结算与贸易融资 (重)
3.19:不良资产:处置与会计处理
四、会计与财务分析
CPA 注会考试内容
:会计报表
4.1:CPA审计
4.2:财务管理:筹资理论
4.3:公司治理 公司法 企业理论 投资者关系管理 市值管理
4.4:成本会计与管理会计
五:财政学地图:财政收入、财政支出、财政预算、财政政策
Excel Brain:税与税法体系


雷达卡



京公网安备 11010802022788号







