中国盖乐世社区,以及社交平台微博上同样有用户反映类似问题。然而近日,三星方面回应称,过敏的用户应避免长时间佩戴。近年来,越来越多的TWS耳机问世,却频频被爆出过敏、爆炸等问题,无线耳机的安全隐患受到了广泛的关注。
三星无线耳机疑过敏,无线耳机安全隐患还有哪些?
三星Galaxy Buds Pro一上市就受到了大众的追捧与喜爱,这是因为它是一款非常典型的高端TWS真无线耳机,不仅指耳机与连接主体之间无线,并且耳机之间也没有连接线;为了方便用户,真无线耳机配有充电盒子,放入盒子中可自动开始充电。这款产品还支持主动降噪技术,能屏蔽周围的干扰,带来极佳的感官体验,而且性价比很高。

在无线耳机这类产品逐渐风靡的今天,许多无线耳机却常常因为其安全隐患引发的问题被曝光。近日,三星Galaxy Buds Pro问世后不久,三个国家消费者反映三星耳机疑似质量出问题的事件陆续发生,大量用户怀疑耳朵发炎是否与三星Galaxy Buds Pro耳塞材质有关。
然而三星电子相关人士对此表示,“产品在上市前进行的官方机构测试中,已得到无有害物质的检测结果”,“该耳机由于是入耳式耳机,因此出汗或湿气可能导致出现上述问题”。
对于耳机构造引发患病的可能性,相关人士称,“因为收到与Galaxy Buds Pro相关的顾客投诉,内部正对此进行确认”,“在此先提醒消费者耳机使用时间不要过长”。

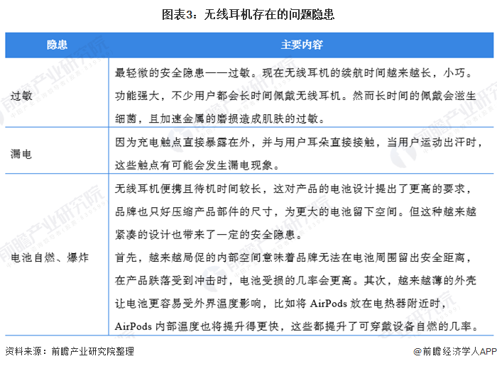
随着无线耳机给人们的生活带去了诸多的便利,因此人们佩戴无线耳机的时间逐渐增加,然而这却引发了无线耳机的安全隐患。除了被多家媒体曝光的过敏和爆炸事件,无线耳机还存在许多隐患;这是因为很多人忽略了TWS真无线耳机是能够与人皮肤密切接触的产品,而只要和皮肤有密切接触,就会存在一定风险。
用户应该做到定期更换耳塞、定期做耳机的清洁消毒,还有使用后及时取下,不长时间佩戴和使用等等去避免以下的安全隐患的发生。当然商家也应该更加严格的把控无线耳机的质量,不偷工减料。

用户习惯得到培养,生活方式的改变决定了无线耳机渗透将持续增加
如今无线耳机这类产品逐渐风靡全球,尽管无线耳机有着安全隐患,但是这不妨碍真无线立体声(TWS)蓝牙耳机的使用者越来越多,这是由于无线耳机已经改变了我们的生活方式。
随着时代的发展人们对它愈发依赖的原因,不仅仅因为它是声音的传递者,它赋予了佩戴者独立和创造主观现实的能力;更重要的是,随着工作和社交生活之间界限感的消失,耳机成为公共空间和私人空间的重要现代调解者。

据Strategy Analytics的一份新报告显示,2020年,真无线立体声(TWS)蓝牙耳机的销量超过了3亿,增幅达到近90%。Strategy Analytics副总监表示,蓝牙耳机的市场存量和渗透率仍然很低;全球只有不到十分之一的人拥有蓝牙耳机。
由于领先的供应商不再将有线耳机与新的智能手机捆绑在一起销售,因此蓝牙耳机市场潜能巨大。银河证券认为,TWS耳机功能日益强大,其高增长延续。预计2021年TWS无线耳机的出货量将达到3.5亿部。

未来,随着蓝牙、传感器、AI芯片等技术的不断积累和成熟,以及市场渗透率不断提升,TWS耳机行业将持续高速发展,有希望成为全球年出货量超过10亿、仅次于智能手机的消费电子单品。
更多数据请参考前瞻产业研究院发布的《中国蓝牙耳机行业市场前瞻与投资战略规划分析报告》,同时前瞻产业研究院提供产业大数据、产业规划、产业申报、产业园区规划、产业招商引资、IPO募投可研、招股说明书撰写等解决方案。


雷达卡





京公网安备 11010802022788号







