人工智能行业主要上市公司:百度(BIDU)、腾讯控股(00700.HK)、阿里巴巴(09988.HK)、科大讯飞(002230)、海康威视(002415)、京东集团(09618.HK)、好未来(TAL)、小米集团(01810.HK)等。
本文核心数据:人工智能技术层次分布、人工智能核心技术分布
我国应用层人工智能企业占主导地位
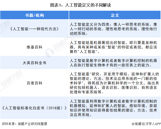
人工智能作为一门前沿交叉学科,其定义一直存有不同的观点:《人工智能——一种现代方法》中将已有的一些人工智能定义分为四类:像人一样思考的系统、像人一样行动的系统、理性地思考的系统、理性地行动的系统。维基百科上定义“人工智能就是机器展现出的智能”,即只要是某种机器,具有某种或某些“智能”的特征或表现,都应该算作“人工智能”。
大英百科全书则限定人工智能是数字计算机或者数字计算机控制的机器人在执行智能生物体才有的一些任务上的能力。百度百科定义人工智能是“研究、开发用于模拟、延伸和扩展人的智能的理论、方法、技术及应用系统的一门新的技术科学”,将其视为计算机科学的一个分支,指出其研究包括机器人、语言识别、图像识别、自然语言处理和专家系统等。
中国国电子技术标准化研究院在《人工智能标准化白皮书(2018版)》中,将人工智能定义为:人工智能是利用数字计算机或者数字计算机控制的机器模拟、延伸和扩展人的智能,感知环境、获取知识并使用知识获得最佳结果的理论、方法、技术及应用系统。

人工智能产业链包括三层:基础层、技术层和应用层。其中,基础层是人工智能产业的基础,主要是包括AI芯片等硬件设施及云计算等服务平台的基础设施、数据资源,为人工智能提供数据服务和算力支撑;技术层是人工智能产业的核心,以模拟人的智能相关特征为出发点,构建技术路径;应用层是人工智能产业的延伸,集成一类或多类人工智能基础应用技术,面向特定应用场景需求而形成软硬件产品或解决方案。

根据中国新一代人工智能发展战略研究院发布的数据显示,我国应用层人工智能企业占主导地位。2020年,我国应用层人工智能企业数占比最高,达到84.05%;其次是技术层,企业数占比为13.65%;基础层企业数占比最低,为2.30%。

大数据、云计算技术为重点核心技术
从人工智能企业核心技术分布看,大数据和云计算占比最高,达到41.13%;其次是硬件、机器学习和推荐、服务机器人,占比分别为7.64%,6.81%,5.64%;物联网、工业机器人、语音识别和自然语言处理分别占比5.55%,5.47%,4.76%。

382家基础层和技术层企业的核心技术分布中,大数据和云计算为最重要的核心技术,其占比为28.27%。其次是人脸、步态、表情识别技术,占比达到13.61%;智能芯片、语音识别和自然语言处理技术占比分别为8.90%和8.64%。可以看出,目前大数据、云计算为我国人工智能发展的重点核心技术。

以上数据参考前瞻产业研究院《中国人工智能行业市场前瞻与投资战略规划分析报告》,同时前瞻产业研究院提供产业大数据、产业规划、产业申报、产业园区规划、产业招商引资、IPO募投可研、招股说明书撰写等解决方案。


雷达卡





京公网安备 11010802022788号







