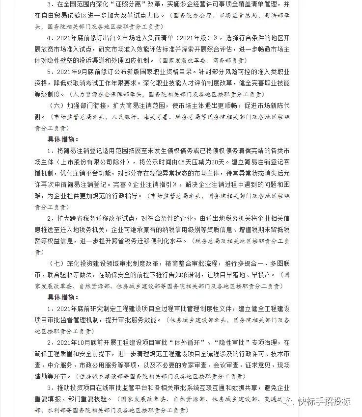
昨日,国务院办公厅发布关于印发全国深化“放管服”改革着力培育和激发市场主体活力电视电话会议重点任务分工方案的通知。

关于招投标,《全国深化“放管服”改革着力培育和激发市场主体活力电视电话会议重点任务分工方案》(下面简称《方案》)中提到:
纵深推进招标投标全流程电子化,完善电子招标投标制度规则、技术标准和数据规范,推进各地区、各部门评标专家资源共享,推动数字证书(CA)全国互认,提升招标投标透明度和规范性。畅通招标投标异议、投诉渠道,清理招标人在招标投标活动中设置的注册资本金、设立分支机构、特定行政区域、行业奖项等不合理投标条件。

此外,《方案》中要求继续推进省内通办、跨省通办,推进政务服务标准化规范化便利化,用好政务服务平台,推动电子证照扩大应用和全国互通互认,实现更多政务服务网上办、掌上办、一次办。
具体措施:
1.2021年底前研究制定关于加快推进政务服务标准化规范化便利化的指导意见,进一步推进政务服务运行标准化、服务供给规范化、企业和群众办事便利化。
2.2021年底前实现工业产品生产许可证办理、异地就医登记备案和结算、社保卡申领、户口迁移等74项政务服务事项“跨省通办”,完善全国一体化政务服务平台“跨省通办”服务专区,规范省际“点对点”跨省通办。
3.2021年底前研究制定关于加快推进政务服务事项集成改革的政策文件,推动实现套餐式、主题式集成服务事项同标准、无差别办理。2022年底前研究制定政务服务事项集成服务相关标准。
4.2021年11月底前制定出台关于依托全国一体化政务服务平台推动电子证照扩大应用领域和全国互通互认的文件。
5.优化部分高频事项服务,在全国范围内开展增值税、消费税分别与城市维护建设税、教育费附加、地方教育附加合并申报,2021年底前基本实现企业办税缴费事项网上办理、个人办税缴费事项掌上办理。在试点基础上,2022年底前在全国全面推行机动车驾驶证电子化。
《方案》的全部内容如下:










素材来源:国务院办公厅
(若有问题,请及时联系我们删改)


雷达卡


京公网安备 11010802022788号







