近日,自然资源部办公厅发布关于《自然资源部行政处罚事项清单》(下面简称《清单》)的通知,清单中涉及《中华人民共和国土地管理法实施条例》的相关条款自2021年9月1日起施行。

《清单》共有134项,其中土地类29项、矿产类60项、测绘地理信息类40项、城乡规划类5项。清单范围是涉及自然资源部部本级的行政处罚事项,具体包括土地、矿产、测绘地理信息、城乡规划4个领域的法律、行政法规和部门规章中符合《中华人民共和国行政处罚法》规定种类的行政处罚事项。
关于测绘地理信息,《清单》中明确:
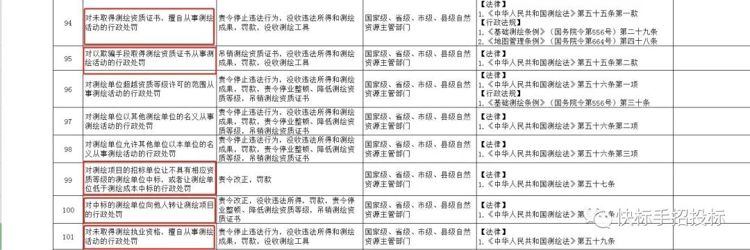
对未取得测绘资质证书,擅自从事测绘活动的行政处罚,将责令停止违法行为,没收违法所得和测绘成果,罚款,没收测绘工具。
对以欺骗手段取得测绘资质证书从事测绘活动的行政处罚,将吊销测绘资质证书,没收违法所得和测绘成果,罚款,没收测绘工具。
对测绘项目的招标单位让不具有相应资质等级的测绘单位中标,或者让测绘单位低于测绘成本中标的行政处罚,将责令改正,罚款。
对中标的测绘单位向他人转让测绘项目的行政处罚,将责令改正,没收违法所得,罚款,责令停业整顿、降低测绘资质等级,吊销测绘资质证书。
对未取得测绘执业资格,擅自从事测绘活动的行政处罚,将责令停止违法行为,没收违法所得和测绘成果,罚款,没收测绘工具。
《清单》部分内容:


![]()
2021年6月7日,自然资源部办公厅发布关于印发测绘资质管理办法和测绘资质分类分级标准的通知,将印发修订后的《测绘资质管理办法》和《测绘资质分类分级标准》,并自2021年7月1日起施行,原国家测绘地理信息局2014年7月1日发布的《关于印发测绘资质管理规定和测绘资质分级标准的通知》(国测管发〔2014〕31号)同时废止。

修订后《测绘资质管理办法》,将测绘资质分为甲、乙两个等级,测绘资质的专业类别分为大地测量、测绘航空摄影、摄影测量与遥感、工程测量、海洋测绘、界线与不动产测绘、地理信息系统工程、地图编制、导航电子地图制作、互联网地图服务。
申请测绘资质的单位应当符合下列条件:
1.有法人资格;
2.有与从事的测绘活动相适应的测绘专业技术人员和测绘相关专业技术人员;
3.有与从事的测绘活动相适应的技术装备和设施;
4.有健全的技术和质量保证体系、安全保障措施、信息安全保密管理制度以及测绘成果和资料档案管理制度。
👉 测绘资质等级专业类别的申请条件和申请材料的具体要求,由《测绘资质分类分级标准》规定。
此外,《测绘资质管理办法》中明确,测绘资质证书有效期五年,测绘资质证书包括纸质证书和电子证书,纸质证书和电子证书具有同等法律效力。测绘单位需要延续依法取得的测绘资质证书有效期的,应当在测绘资质证书有效期届满三十日前,向审批机关提出延续申请。 审批机关应当根据测绘单位的申请,在测绘资质证书有效期届满前作出是否准予延续的决定;逾期未作出决定的,视为准予延续。
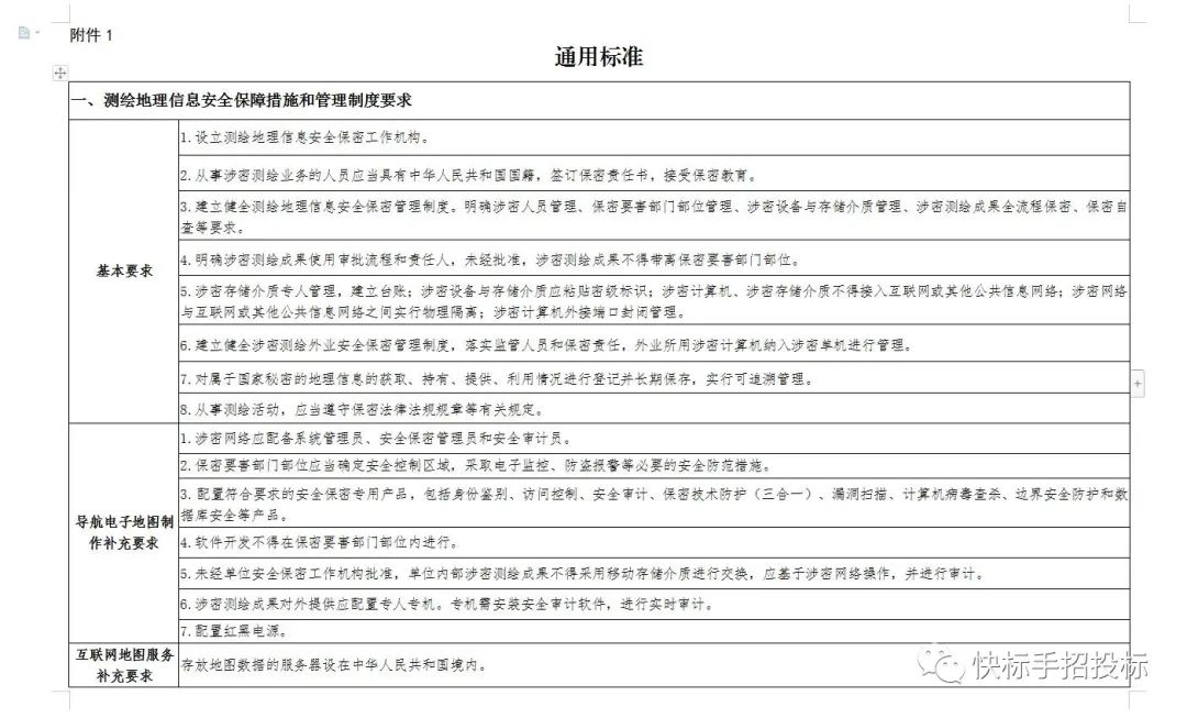
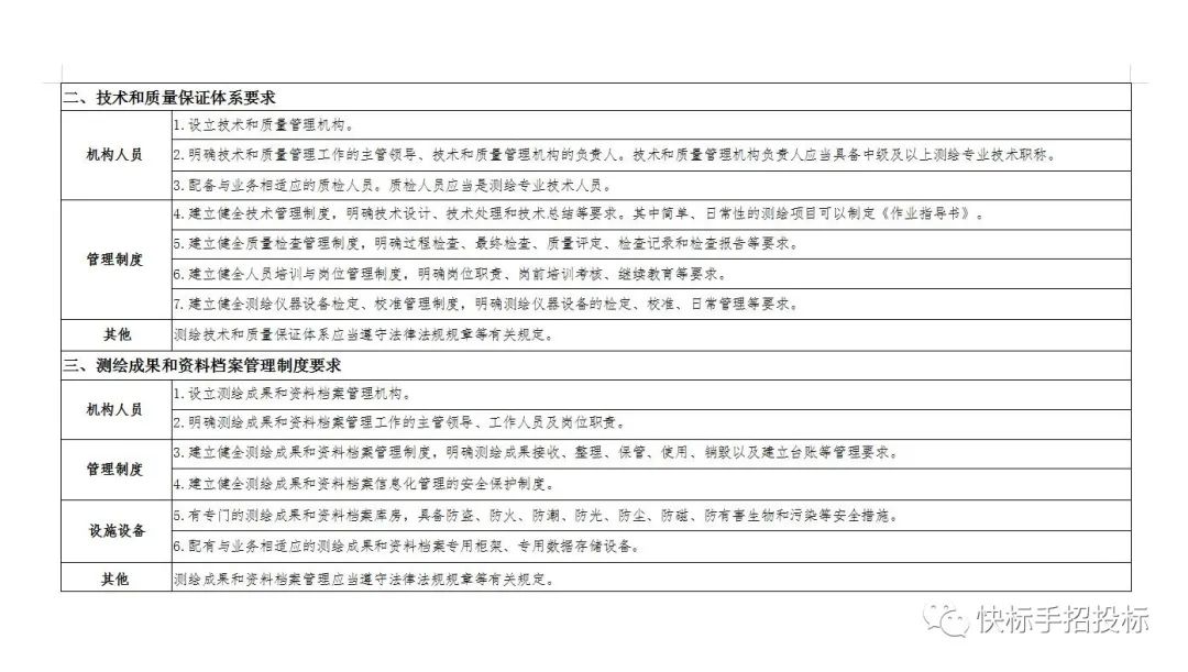
《测绘资质分类分级标准》分为通用标准、专业标准两部分。凡申请测绘资质的单位,应当有法人资格,并同时达到通用标准和所申请专业类别的专业标准要求。取得乙级测绘资质的测绘单位应在专业标准规定的作业限制范围内从事测绘活动,甲级测绘资质无作业范围限制。


(通用标准)


(专业标准)
何为测绘

测绘,是测量的专业术语,是以计算机技术、光电技术、网络通讯技术、空间科学、信息科学为基础,以全球导航卫星定位系统(GNSS)、遥感(RS)、地理信息系统(GIS)为技术核心,选取地面已有的特征点和界线并通过测量手段获得反映地面现状的图形和位置信息,供工程建设、规划设计和行政管理之用。
工程测量
研究工程建设中设计、施工和管理各阶段测量工作的理论、技术和方法。为工程建设提供精确的测量数据和大比例尺地图,保障工程选址合理,按设计施工和进行有效管理。在工程运营阶段对工程进行形变观测和沉降监测以保证工程运行正常。
素材来源:自然资源部办公厅等
(若有问题,请及时联系我们删改)


雷达卡


京公网安备 11010802022788号







