本文核心数据:火力发电占比、装机容量预测
火电占比仍旧处于高位,但比例正持续走低
在国家大力鼓励和支持发展可再生能源、清洁能源发电的背景下,近年来我国清洁能源发电量占比不断走高,但火力发电量占比仍旧在50%以上。
根据国家统计局发布的数据,2020年我国全年发电量77790.6亿千瓦时,同比增长了3.7%,其中,火力发电53302.5亿千瓦时,发电量占比68.52%,接近70%。
2010年以来,我国火力发电量占比一直呈现下降趋势,2020年,火力发电量同比上升2.11%,而占比依旧下滑1.05个百分点;与此相对的是逐年增长的新能源发电量,2020年我国新能源发电量7273.53亿千瓦时,同比增长15.36%,占总发电量的9.35%,创历史新高。

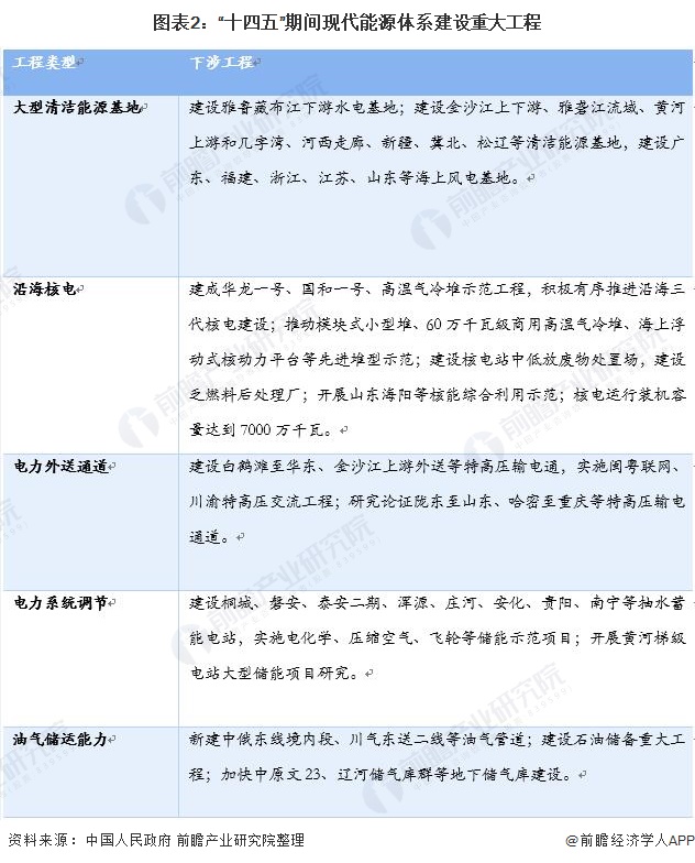
“十四五”规划要求构建现代能源体系
为进一步推进新能源体系建设,保障我国“碳中和”“碳达峰”工作,中央政府近年来大力推进能源体系改革方略。
2021年3月,在第十三届全国人民代表大会第四次会议上正式通过了《中华人民共和国国民经济和社会发展第十四个五年规划和2035年远景目标纲要》(下称《纲要》),《纲要》中明确了我国“十四五”期间推进能源革命,建设清洁低碳、安全高效能源体系的总体目标,并详细规划了现代能源建设体系的重大工程。

2025年分布式光伏发电有望达到15000GW
近年来我国分布式光伏发电装机容量快速上升,年均增速在1000GW以上,2018年以来更是达到了年均装机1500GW以上。2020年,新增分布式光伏1552万千瓦,分布式光伏发电机整体保有量达到了7815GW。据此趋势估算,2025年我国的分布式光伏发电容量有望达到15000GW左右。

2025年分散式风电装机规模预计在3025MV
由于发电行业政策性导向过于明显,因此各类型发电的发展阶段与政府的阶段性发展目标高度相关。我国分散式风力发电起步较晚,直到2018年4月16日,国家能源局下发了《分散式风电项目开发建设暂行管理办法》,分散式风力发电项目才正式迎来发展元年。统计显示,全国已规划和批准了2000万千瓦分散式风电项目,仅河北和河南两省就超过了1200万千瓦,规划周期覆盖至2025年。根据《中国风电产业地图2019》发布的数据,2019年我国新增分散式风电装机300MV,全国总体分散式风电装机规模达到了935MV。据此装机数量进行保守测算,我国2025年分散式风电装机规模预计在3025MV左右。

生物质能发电2025年的装机规模预计在5000万千瓦
与西方发达国家不同,我国的生物质能发电始于2004年,且发展速度一直较慢,发电规模较小。2005年底总装机容量约200万千瓦,且基本以农业加工项目产生蔗渣、碾米厂稻壳气化发电为主。此后随着国内大力鼓励和支持发展可再生能源,生物质能发电投资热情迅速高涨,各类农林废弃物发电项目纷纷启动建设。我国生物质能发电技术产业呈现出全面加速的发展态势。
国家能源局发布的数据显示,截至2020年底,生物质发电装机2952万千瓦,我国生物质能装机和发电保持了持续快速增长态势,且装机容量和发电量不断创新高。前瞻产业研究院预计,我国“十四五”期间,我国生物质能发电装机容量将呈波动上升态势,2025年的装机规模预计在5000万千瓦左右。

综合来看,“十四五”期间在我国政策的大力推动下,新能源发电有广阔的发展空间。
以上数据来源于前瞻产业研究院《中国智能电网行业市场前瞻与投资战略规划分析报告》,同时前瞻产业研究院还提供产业大数据、产业研究、产业链咨询、产业图谱、产业规划、园区规划、产业招商引资、IPO募投可研、招股说明书撰写等解决方案。


雷达卡





京公网安备 11010802022788号







