慢病管理行业主要上市公司:平安好医生(01833.HK)、阿里健康(00241.HK)、鱼跃医疗(002223)等
本文核心观点:近年来,我国针对慢病管理行业出台了许多规划政策,对我国慢病管理行业的发展有着促进作用。
1、政策历程图
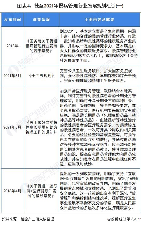
2015年来,我国针对慢病管理行业出台了许多规划政策,如《关于推进分级诊疗制度建设的指导意见》、《关于做好当前慢性病长期用药处方管理工作的通知》和《中国防治慢性病中长期规划(2017-2025年)》等。此外,最新的“十四五”规划中也对慢病管理行业的发展作出了详细规定。

2、国家层面政策汇总及解读
——健康服务产业相关政策规划


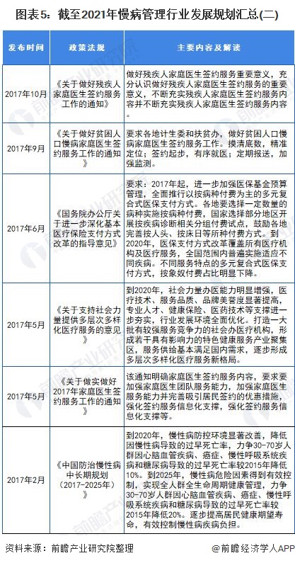
——慢病管理行业发展相关政策规划


——医疗保障制度分析
(1)基本医疗保障制度建设
我国基本医疗保险制度改革,从城镇职工医疗保险1994年“两江”试点开始,伴随着15年经济社会的伟大变革和发展,医疗保障体系建设经过全面探索和全面推进后,逐步扩大到农村人口和城镇非从业人员,目前实施的三大基本医疗保险,即城镇职工基本医疗保险、城镇居民基本医疗保险和新型农村合作医疗,作为关系民生的重大热点问题,采取多种方式积极探索建立城乡一体化的基本医疗保障管理体系,尤其要坚持科学发展观,按照统筹城乡发展和经济社会发展的要求,在目前经济社会形势下,搞好基本医疗保险制度建设,实现覆盖城乡医疗保障体系的目标,其意义重大而深远。
医疗保险制度改革的初衷,是在解决原公费劳保医疗制度弊端的基础上,在市场经济条件下满足更广大群众的基本医疗保障需要。原公费劳保医疗制度的弊端可以概括为:个人看不起病、单位掏不起钱、更多农村人口和制度外居民的医疗权益得不到保障。经过数十年改革与发展,我国首先基本实现了制度功能的重新创建与政府职能的重新定位,逐步构建起一个覆盖更广的、独立于单位之外、实行社会化管理的医疗保障体系。
建立了以三大基本医疗保险制度为主体的多层次医疗保障体系,健全需求保障机制和费用制约分担机制,从而逐步实现保障权益、维护稳定、促进改革和发展的目标。
(2)慢病医保纳入范围增加
慢性病是一种长期积累形成疾病形态损害的疾病。慢性病会导致巨大危害,一旦防治不及,会造成经济、生命等方面危害。而现今快节奏的社会生活使得人们更容易得一些慢性病。因此,办理慢性病医保就显得非常必要。
目前,参加基本医疗慢性病的病种包含恶性肿瘤患者的放疗、化疗,慢性肾功能不全,器官移植患者的抗排异治疗,高血压,糖尿病,急性脑血管疾病后遗症;肝硬化;帕金森氏病;慢性肺性心脏病,类风湿关节炎,再生障碍性贫血,系统性红斑狼疮,重症肌无力,精神分裂症,股骨头坏死,硬皮病,血友病等。
各地纷纷出台了政策助力慢病医保纳入基本医疗范围,以十堰为例,2017年8月15日,《十堰市贫困人口门诊慢性病补充医疗保险实施细则(试行)》(以下简称《细则》)正式实施。根据《细则》规定的保险责任为,在省定门诊重症和门诊慢性病病种的基础上,对贫困人员中患病后门诊连续三个月以上治疗未愈,必须长期门诊维持治疗的病种(含省定与市定慢性病病种),涉及慢性病病种30种以上。
省定22种门诊重症和门诊慢性病经城乡居民基本医疗保险门诊报销后,由门诊慢性病补充医疗保险以补差方式进行定补或按比例报销,省定22种以外的病种由门诊慢性病补充医疗保险直接进行定补或按比例报销,单病再次补偿率须达到确定补偿标准的85%以上。门诊慢性病补充医疗保险补偿标准由市级统一规定。
——重点政策解读
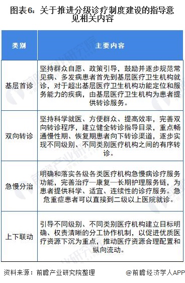
(1)分级诊疗改革政策
2015年09月11日,国务院办公厅发布了《关于推进分级诊疗制度建设的指导意见》。该意见指出,要加快推进医疗卫生信息化建设,加快全民健康保障信息化工程建设,建立区域性医疗卫生信息平台,实现电子健康档案和电子病历的连续记录以及不同级别、不同类别医疗机构之间的信息共享,确保转诊信息畅通。
提升远程医疗服务能力,利用信息化手段促进医疗资源纵向流动,提高优质医疗资源可及性和医疗服务整体效率,鼓励二、三级医院向基层医疗卫生机构提供远程会诊、远程病理诊断、远程影像诊断、远程心电图诊断、远程培训等服务,鼓励有条件的地方探索“基层检查、上级诊断”的有效模式。
促进跨地域、跨机构就诊信息共享。发展基于互联网的医疗卫生服务,充分发挥互联网、大数据等信息技术手段在分级诊疗中的作用。
该意见提出,到2020年,分级诊疗服务能力全面提升,保障机制逐步健全,布局合理、规模适当、层级优化、职责明晰、功能完善、富有效率的医疗服务体系基本构建,基层首诊、双向转诊、急慢分治、上下联动的分级诊疗模式逐步形成,基本建立符合国情的分级诊疗制度。

(2)《中国防治慢性病中长期规划(2017-2025年)》
《中国防治慢性病中长期规划(2017-2025年)》则对我国慢病防控进行了长期规划,明确了2020年和2025年两个阶段性目标。到2020年,慢性病防控环境显著改善,降低因慢性病导致的过早死亡率,力争30—70岁人群因心脑血管疾病、癌症、慢性呼吸系统疾病和糖尿病导致的过早死亡率较2015年降低10%。
到2025年,慢性病危险因素得到有效控制,实现全人群全生命周期健康管理,力争30—70岁人群因心脑血管疾病、癌症、慢性呼吸系统疾病和糖尿病导致的过早死亡率较2015年降低20%。逐步提高居民健康期望寿命,有效控制慢性病疾病负担。

3、各省市层面的政策汇总及解读
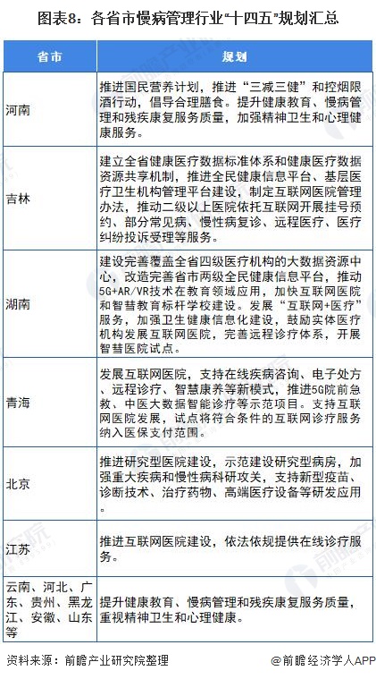
——31省市慢病管理行业“十四五”规划汇总
我国十四五规划中提到,改革疾病预防控制体系,强化监测预警、风险评估、流行病学调查、检验检测、应急处置等职能。建立稳定的公共卫生事业投入机制,改善疾控基础条件,强化基层公共卫生体系。
落实医疗机构公共卫生责任,创新医防协同机制。完善突发公共卫生事件监测预警处置机制,加强实验室检测网络建设,健全医疗救治、科技支撑、物资保障体系,提高应对突发公共卫生事件能力。
建立分级分层分流的传染病救治网络,建立健全统一的国家公共卫生应急物资储备体系,大型公共建筑预设平疫结合改造接口。筑牢口岸防疫防线。
加强公共卫生学院和人才队伍建设。完善公共卫生服务项目,扩大国家免疫规划,强化慢性病预防、早期筛查和综合干预。完善心理健康和精神卫生服务体系。
十四五规划下,“健康中国”的建设正伴随着医疗健康技术的进步与升级而展现着越来越广阔的图景。“扩大国家免疫规划,强化慢性病预防、早期筛查和综合干预”是未来的建设方向,有利于慢病管理行业的发展。
各省市慢病管理行业“十四五”规划汇总如下:

以上数据参考前瞻产业研究院《中国慢病管理行业市场前瞻与投资战略规划分析报告》,同时前瞻产业研究院还提供产业大数据、产业研究、产业链咨询、产业图谱、产业规划、园区规划、产业招商引资、IPO募投可研、招股说明书撰写等解决方案。


雷达卡





京公网安备 11010802022788号







