但同时,随着我国医疗设施不断改善,医疗机构的数量也在不断攀升,药店逐渐开展慢病管理布局,居民也逐渐有了健康意识,通过健康体检等手段预防慢病。此外,互联网慢病管理模式的兴起,也极大方便了患者的慢病管理和治疗。
慢病管理行业主要上市公司:平安好医生(01833.HK)、阿里健康(00241.HK)、鱼跃医疗(002223)等
本文核心数据:中国主要慢病病种及患病人数、医疗卫生机构数量、零售药店数量及增长情况等
1、需求端(患者及患病概况)
——慢性病患者基数仍将扩大
据《中国居民营养与慢性病状况报告(2020年)》,2019年,我国40岁及以上居民高胆固醇血症患病率8.2%;慢性阻塞性肺疾病患病率13.6%,2015年这一数值为9.9%,增加了三分之一多。前瞻估计2020年我国40岁及以上居民高胆固醇血症和慢性阻塞性肺疾病患病率较上年继续提升。

随着我国经济社会发展和卫生健康服务水平的不断提高,居民人均预期寿命不断增长,慢性病患者生存期的不断延长,加之人口老龄化、城镇化、工业化进程加快和行为危险因素流行对慢性病发病的影响,我国慢性病患者基数仍将不断扩大。同时因慢性病死亡的比例也会持续增加,2019年我国因慢性病导致的死亡占总死亡88.5%,其中心脑血管病、癌症、慢性呼吸系统疾病死亡比例为80.7%,防控工作仍面临巨大的挑战。除致死外,慢病还常伴有并发症,极大影响患者的生存质量。以糖尿病为例,视网膜小血管长期累积受损会导致视网膜病变,并可能导致失明,调查显示,住院患者糖尿病眼部并发症比例为34.3%,约1.1%的患者双目失明。
数据显示,我国慢性病患者中,单是高血压患病人群已超过3亿人。总体看,2019年慢病患病人数合计为8.45亿人。考虑到这部分患者有重合人群,前瞻估计,2019年我国慢病人群在5-6亿左右,患病率约为35%-45%。预测到2026年癌症、糖尿病、高血压的发病率将分别提高至0.7%、14.4%、27.8%。

国务院办公厅发布的《中国防治慢性病中长期规划(2017-2025年)》提到,到2025年,慢性病危险因素得到有效控制,力争30~70岁人群因心脑血管疾病、癌症、慢性呼吸系统疾病和糖尿病导致的过早死亡率较2015年降低20%。
未来,人口老龄化压力将进一步加重我国慢性疾病负担。我国正处于人口加速老龄化阶段,2020年,65周岁及以上人口为1.91亿人,占总人口的比重为13.5%。预计到2050年,这一人数将达到3.29亿人,占比达23.6%。
——重大慢性病过早死亡率逐年下降
重大慢性病过早死亡率逐年下降,因慢性病导致的劳动力损失明显减少。据《中国居民营养与慢性病状况报告(2020年)》,2019年,我国居民因心脑血管疾病、癌症、慢性呼吸系统疾病和糖尿病等四类重大慢性病导致的过早死亡率为16.5%,与2015年的18.5%相比下降了2个百分点,提前实现2020年国家规划目标。
——慢性病防控形势依然严峻
据《中国居民营养与慢性病状况报告(2020年)》,居民不健康生活方式仍然普遍存在。膳食脂肪供能比持续上升,农村首次突破30%推荐上限。家庭人均每日烹调用盐和用油量仍远高于推荐值,同时,居民在外就餐比例不断上升,食堂、餐馆、加工食品中的油、盐应引起关注。儿童青少年经常饮用含糖饮料问题已经凸显,15岁以上人群吸烟率、成人30天内饮酒率超过四分之一,身体活动不足问题普遍存在。
此外,居民超重肥胖问题不断凸显,慢性病患病/发病仍呈上升趋势。城乡各年龄组居民超重肥胖率继续上升,有超过一半的成年居民超重或肥胖,6-17岁、6岁以下儿童青少年超重肥胖率分别达到19%和10.4%。高血压、糖尿病、高胆固醇血症、慢性阻塞性肺疾病患病率和癌症发病率与2015年相比有所上升。
面对当前仍然严峻的慢性病防控形势,党中央、国务院高度重视,将实施慢性病综合防控战略纳入《“健康中国2030”规划纲要》,将合理膳食和重大慢病防治纳入健康中国行动,进一步聚焦当前国民面临的主要营养和慢性病问题,从政府、社会、个人(家庭)3个层面协同推进,通过普及健康知识、参与健康行动、提供健康服务等措施,积极有效应对当前挑战,推进实现全民健康。
目前,我国癌谱正处于发展中国家向发达国家癌谱过渡的阶段,像发达国家高发的肺癌、结直肠癌、乳腺癌等不断上升,发展中国家高发的消化道癌症比如食管癌、胃癌、肝癌等与20世纪七八十年代相比,有所下降,但整体负担仍然较重,癌症整体防控形势还是比较严峻。我国癌症5年生存率在近十年来已经从30.9%上升到40.5%,但是与发达国家还有差距。推进癌症筛查和早诊早治工作向纵深发展,一是不断扩大筛查服务供给,二是不断提升筛查服务能力、积极探索推广筛查适宜技术,三是不断提高群众防癌意识。
——慢病呈现“三高三低”特点
随着我国经济、社会的迅速发展,慢性非传染性疾病总体呈现出发病率、病死率、致残率高,而知晓率、治疗率、控制率低的“三高三低”现象。主要痛点集中在患者知晓度低、控制率低,主要因为在疾病诊断覆盖范围小、诊断水准不均衡及患者自身预防意识较差。
以高血压为例,我国18岁及以上居民高血压患病知晓率2007年为34.5%,2020年估计为45.5%;我国18岁及以上居民高血压患病治疗率2007年为24.8%,2020年估计为43.6%;我国18岁及以上居民高血压控制率2007年为26.9%,2020年估计为42.1%。可以看到,我国2007-2020年18岁及以上居民高血压患病知晓率、治疗率都有大幅提升,但总体仍处于较低水平。

2、供给端
中国慢病管理市场参与主体众多,主要包括:诊前的健康管理机构和体检机构、问诊诊断过程中的医疗机构和线下药店。

——慢病诊疗体系逐渐完善,医疗机构数量攀升
随着我国国民经济持续快速发展和居民生活水平的不断提高,人们对健康服务的需求也越来越大,医疗服务和医药市场迅速扩展。
2020年,全国医疗卫生机构总数达102.3个,比2019年增加1.54个。其中:共有医院数3.5万个,较2019年增加了0.1万个;基层医疗卫生机构97.1万个,较2019年增加了1.7万个;专业公共卫生机构数1.4万个,较2019年减少了0.2万个。
截至2021年3月底,全国医疗卫生机构数达102.6万个。与2020年3月底比较,全国医疗卫生机构增加17273个,其中:医院增加1170个,基层医疗卫生机构增加17572个,专业公共卫生机构减少1624个。
截至2021年3月底,医院3.6万个,其中:公立医院1.2万个,民营医院2.4万个。与2020年3月底比较,公立医院减少76个,民营医院增加1246个。
基层医疗卫生机构97.3万个,其中:社区卫生服务中心(站)3.5万个,乡镇卫生院3.6万个,村卫生室60.9万个,诊所(医务室)26.3万个。与2020年3月底比较,社区卫生服务中心(站)增加,乡镇卫生院减少,诊所增加,村卫生室减少。
专业公共卫生机构1.4万个,其中:疾病预防控制中心3387个,卫生监督所(中心)2936个。与2020年3月底比较,疾病预防控制中心减少13个,卫生监督所(中心)减少59个。其他机构0.3万个。

从慢病管理来看,医院端是慢病患者最主要的治疗渠道。在医疗机构数量不断攀升的同时,也应当针对慢病管理方面完善医疗体系,方便患者就医。慢病主要的治疗手段是长期服药,尤其是处方药。但对于高血压、高血脂、糖尿病等慢病患者,与处方药之间仍存在不小的距离。
慢病患者往往要长期定期服用药物控制病情,但大部分药品需要经过专业的医学诊断,通过处方才能获得。虽然分级诊疗仍在继续推进,但并没有完全铺开落地,患者通过身边的医疗机构获得药品具有一定的难度。好药品技术壁垒高、供给不平衡,消费者获得药品的渠道更是有限。于是,常见情景是,很多人不得不一大早到医院排队挂号。开一次药,药量基本维持在一个月,如果病患居住地附近没有社区医院或者社区医院药物不全,开个药也不得不到大医院解决,老病号成为“开药困难户”。
2021年3月,国家卫健委发布了《关于做好当前慢性病长期用药处方管理工作的通知》,明确可开具长期处方的病种目录、用药范围、管理制度、安全告知等要求,以减少患者取药次数。对病情稳定的慢性病患者,一次可开具12周以内相关药品。这意味着,与从前相比,大多数慢病患者都可以减少为开药而跑医院的次数,是中国医疗服务机构慢病管理模式探索的一个进步。
——药店开展慢病管理布局
2009-2018年,我国零售药店数量整体呈增长趋势。国家药品监督管理局日前发布《2019年度药品监管统计年报》显示,截至2019年底,全国共有《药品经营许可证》持证企业54.4万家,其中零售连锁企业6701家,零售连锁企业门店29.0万家;零售药店23.4万家。相比2018年11月底的数据(零售连锁5671家,连锁门店25.5万家;零售药店23.4万家)2019年药店总数同比增加7.16%或3.5万家,其中连锁门店增幅13.73%,创2016年以来新高。反观单体门店,却不尽如人意,2019年录得零增长。连锁化率由2016年的49.4%升至55.34%,连锁门店数量持续超过单体药店。2020年,零售药店数量估计为60.5万家。

线下连锁药店也极为看中慢病管理领域。健之佳(605266.SH)便在今年一季报中透露,自去年末起,公司全面推进门店慢病管理大数据项目,为顾客免费提供血糖、血压、尿酸、血脂等多个慢病相关重要项目的快速自测、健康管理等服务。
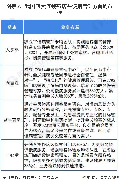
我国四大连锁药店为大参林、老百姓、丰药房和一心堂,在慢病管理方面也展开了布局。

——居民健康意识提升,健康体检机构呈现井喷发展
近年来,国民生活水平提高,居民健康意识不断提升,逐渐意识到慢病管理的重要性。以及消费升级影响,许多居民开始主动通过健康体检等手段预防慢病。因此,国民健康体检行业的市场需求旺盛,健康体检机构呈现井喷发展的趋势。
根据中南大学健康管理研究中心及中关村新智源健康管理研究院社会科学文献出版社共同发布《2019健康管理蓝皮书》(以下简称《蓝皮书》),《蓝皮书》显示2018年中国健康体检人次达到5.75亿,占全部人口的42%。根据国家统计局统计数据,2019年我国体检市场健康检查人数约为4.44亿人次,同比2019年增长2.07%。受疫情影响,2020年核酸检测人数人数增多,或一定程度上影响健康体检人数,前瞻估计,2020年我国医疗卫生机构门诊健康体检人次数或达到4.55亿人。

总来来讲,慢性疾病类型较多,如高血压、冠心病、糖尿病、脂肪肝等,随着当前生活及饮食习惯的改变,慢性疾病发病率逐渐增高,对我国国民身体健康造成直接影响,加上多数患者对疾病的认识不足,或是自我健康保护意识薄弱、家庭经济状况较差等问题的存在,使其对自身病情未予以重视,或是未按照医嘱正确用药,进而导致病情进一步恶化,而危及患者生命安全。近些年,健康体检有助于提高慢性疾病检出率,帮助患者得到早期诊治,控制病情进展,加速机体恢复。
——互联网慢病管理模式兴起
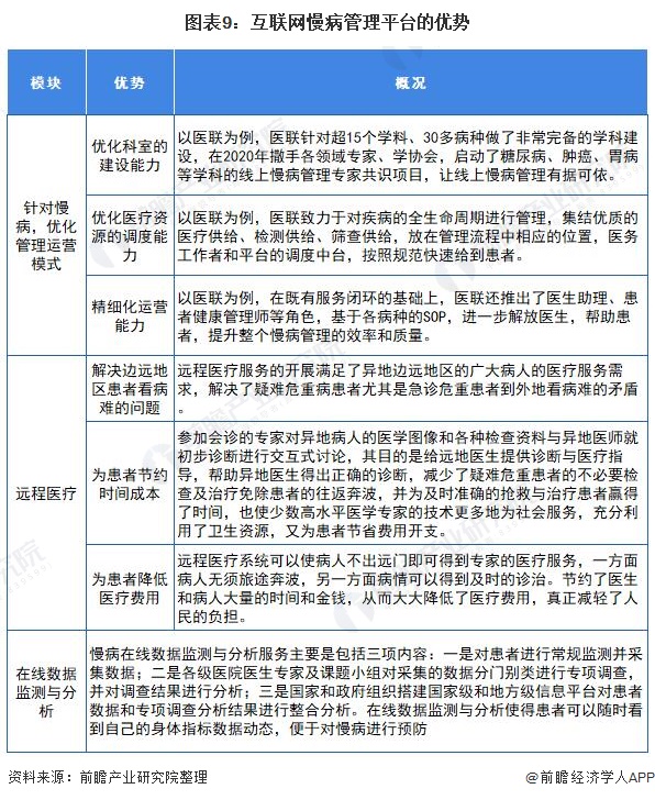
随着新一代信息技术的发展,互联网慢病管理模式兴起。健康服务机构可以利用云计算、大数据等技术搭建公共信息平台,提供长期跟踪、预测预警的个性化健康管理服务,加快发展基于互联网的医疗、健康服务,支持智能健康产品创新和应用。通过分析海量数据,包括健康保健、慢病管理所有的数据,将传统数据分析方法无法分析出的价值定性转变为定量。
此外,医疗卫生行业越来越多的业务也开始依赖信息化技术支持,信息化需求呈现加速发展的特征。国内三级城市以下的医院也已进入信息化的快速成长期,对于基本的信息化技术产品如PC、Server、开发平台等产生了大量的需求;大型医院的信息化逐渐进入整合时期,软件和硬件的升级需求增加。在公共卫生管理信息化建设中,重点发展社区卫生管理信息化、区域医疗数据中心、居民健康档案等系统,信息化的服务对信息系统的建设也产生了大量的需求。
慢病管理平台如医联,成立于2014年,2018年以肝病为切入点,将业务方向聚焦慢病管理领域,目前平台已覆盖心血管、糖尿病、呼吸、肿瘤、慢性肾病、肝病、HIV、中医、精神心理等多个病种学科领域,且已构建起从患者筛查、复诊随诊、送药上门、医保支付到院外健康管理的完整闭环。互联网慢病管理平台的优势如下,

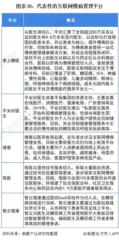
目前,部分代表性的互联网慢病管理平台如下:

以上数据参考前瞻产业研究院《中国慢病管理行业市场前瞻与投资战略规划分析报告》,同时前瞻产业研究院还提供产业大数据、产业研究、产业链咨询、产业图谱、产业规划、园区规划、产业招商引资、IPO募投可研、招股说明书撰写等解决方案。


雷达卡





京公网安备 11010802022788号







