医疗物流主要上市公司:目前国内医药物流行业的上市公司主要有:国药股份(600511),九州通(600998),上海医药(601607),嘉事堂(002462),瑞康医药(002589),南京医药(600713)等。
本文核心数据:医药物流总费用规模、医药物流企业信息化建设、医药物流信息化建设趋势
新医改全面启动高速发展阶段
2016年12月,商务部发布《全国药品流通行业发展规划(2016-2020年)》,指出要优化药品供应链管理,发展现代绿色医药物流;利用云计算、大数据等现代信息技术,提高整个药品供应链的运作效率;同时推进“互联网+药品流通”模式,向患者提供非处方药的“网订(药)店取”、“网订(药)店送”等便捷服务,促进线上线下融合发展;支持药品流通企业开展形式多样的国际交流与合作,参与药品供应链国际分工,提升国际化发展水平。新医改背景下,医药流通市场进入了高速发展阶段。
医药物流总费用稳步上升
随着医药终端需求以及医药市场规模的增加,2017-2019年,我国医药物流总费用逐年上升,增速在10%以上。据中物联医药物流分会数据,2019年我国医药物流总费用为677.71亿元,同比增长10.39%。前瞻保守估计,2020年我国医药物流总费用为797亿元。

疫情加速医药物流业信息化发展
据中物联医药物流分会资料显示,2020年受新冠疫情影响,从短期看,22.22%的物流企业业务量减少30%以上;同时由于交通限制,导致35%的企业运输成本增加30%以上;由于干线受阻导致货物积压,仓储压力加大;从长期来看,疫情的爆发促使医药物流行业加快信息化,智能化,数字化的发展,促使企业在物流信息化方面布局,优化现有物流配送网络。

医药物流企业信息化建设
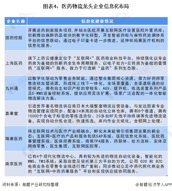
医药流通企业能否有效降低管理成本,实现规模扩张取决于企业的信息化建设程度。作为连接药品供应企业与医院的纽带,医药物流企业以物流中心为平台,与制造商及其他供应商(上游企业)和药品零售商及其他分销商(下游企业)建立一种面向市场的供应系统。企业通过加强条形码,利用卫星定位系统,电子数据交换系统等技术提高信息管理化水平,提高药品运输效率,增强企业核心竞争力。

目前,我国医药物流龙头企业正紧密布局,加快物流信息化建设,推进“互联网+”建设, 通过将互联网技术与医疗融合的方式,智能化管理药品配送过程,形成线上线下一体化,全渠道联通的经营模式。

医药物流信息化建设趋势
现阶段,各医药流通企业以打造企业内部物流供应链信息一体化为目标,同时通过突破企业之间的壁垒,逐步构建中国医药物流信息平台。接下来几年,中国医药物流信息化建设将主要体现出宽度上进一步扩展,深度上进一步完善的趋势。

更多数据可参考前瞻产业研究院《中国医药物流行业市场前瞻与投资战略规划分析报告》,同时前瞻产业研究院还提供产业大数据、产业研究、产业链咨询、产业图谱、产业规划、园区规划、产业招商引资、IPO募投可研、招股说明书撰写等解决方案。


雷达卡





京公网安备 11010802022788号







