本文核心数据:中国激光显示行业相关政策汇总、中国激光显示各场景应用设备销量增长情况、中国激光投影机出货量、中国激光电视出货量
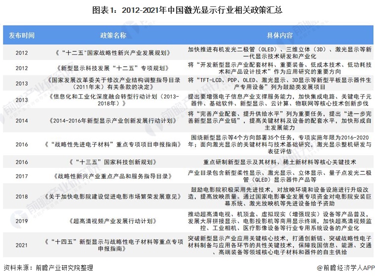
政策重视激光显示产业
我国非常重视激光显示产业的发展,近年来频繁出台政策给予关注和支持。2021年,科技部发布《“十四五”新型显示与战略性电子材料等重点专项申报指南》等重点专项申报指南,拟围绕新型显示材料与器件、第三代半导体及前沿电子材料与器件、大功率激光材料与器件3个技术方向,启动30个指南任务,推动了行业发展。

激光显示产业取得较好发展
在国家政策支持以及行业企业的不断努力下,我国激光显示产业取得了较大的进展。目前,行业相关专利申请量已达7000多件,位居全球第一;核心器件的国产化进程加速,国产化率将达到80%左右;此外终端产品生态也在不断丰富。

下游应用市场迎来爆发
2021年上半年,我国激光显示的下游应用市场迎来高速增长。根据洛图数据显示,除了教育场景设备销量有所下降之外,其他应用场景设备销量均有较大幅度的增长。其中家用场景销量增长42%,商务场景增长400%,工程场景增长531%,影院场景增长120%。

从激光显示设备出货量来看,近年来我国激光显示设备出货量整体呈现上升的趋势。2020年我国激光投影机出货量达到41.9万台,激光电视出货量达到21.2万台。根据洛图科技数据显示,2021上半年我国激光电视出货量达到11.6万台,同比增长34%;激光投影市场出货量为23.4万台,同比增长74%。


以上数据参考前瞻产业研究院《中国激光产业市场前瞻与投资战略规划分析报告》,同时前瞻产业研究院还提供产业大数据、产业研究、产业链咨询、产业图谱、产业规划、园区规划、产业招商引资、IPO募投可研、招股说明书撰写等解决方案。


雷达卡





京公网安备 11010802022788号







