行业上市公司:易明医药(002826)、康弘药业(002773)、益佰制药(600594)、贵州百灵(002424)、太极集团(600129)、新天药业(002873)、华森制药(002907)、多普泰(831057)、同人泰(836978)、贵州三力(603439)、拜欧药业(837334)、莱美药业(300006)、云南白药(000538)、昆药集团(600422)
本文核心数据:产业上市公司汇总、业务布局、经营业绩、业务规划
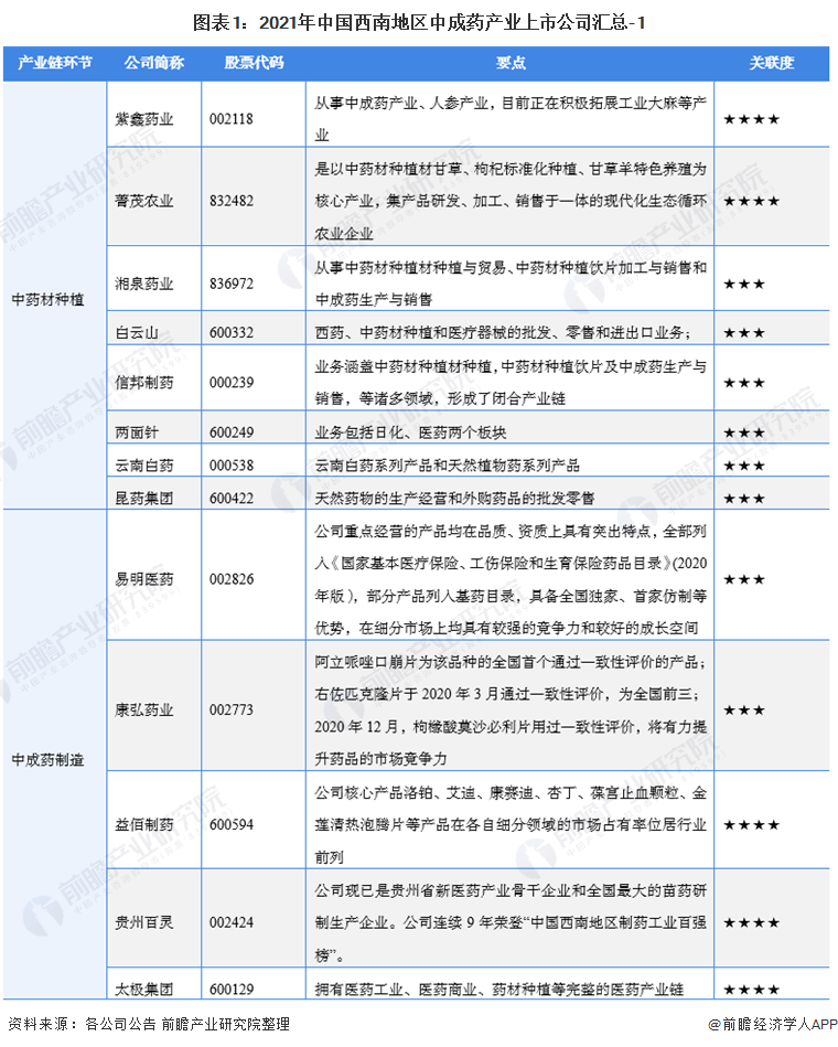
1、 中成药产业上市公司汇总
近年来,国家高度重视中医药行业的发展,《中医药发展战略规划纲要(2016-2030年)》《中医药发展“十三五”规划》《健康中国西南地区规划纲要(2016-2030年)》和《中华人民共和国中医药法》等一系列战略政策的颁布为医药产业持续发展奠定良好的基础。此外,《关于促进中医药传承创新发展的意见》为中医药发展指明了方向。2020年,在新冠疫情防控中,中医药发挥了巨大的作用,获得了全球更多的关注和认可。
本文汇总了中成药产业链各环节上市公司,具体包括:
上游中药材种植上市公司:白云山(600332)、紫鑫药业(002118)、信邦制药(002390)、两面针(600249)、云南白药(000538)、昆药集团(600422)、同仁堂(600085)、天士力(600535)、片仔癀(600436)、东阿阿胶(000423)、太极集团(600129)、佛慈制药(002644)、振东制药(300158)、菁茂农业(832482)、湘泉药业(836972)、江中药业(600750)、益佰制药(600594)等;
中游中成药制造企业:易明医药(002826)、康弘药业(002773)、益佰制药(600594)、贵州百灵(002424)、太极集团(600129)、新天药业(002873)、华森制药(002907)、多普泰(831057)、同人泰(836978)、贵州三力(603439)、云南白药(000538)、昆药集团(600422)。





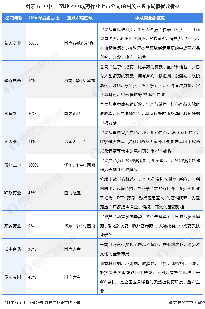
2、 中成药行业上市公司业务布局对比
在中成药产业的上市公司中,头部企业像是益佰制药、贵州百灵等企业的中成药收入占比较高,而布局主要是围绕企业所在地想华东、华南等地区发散。


3、 中成药行业上市公司经营业绩对比
从经营业绩来看,中国西南地区中成药行业主要以益佰制药、贵州百灵和太极集团为龙头。从研发创新角度来看,康弘药业的研发投入最多,金额到了9.55亿元,占营业收入的比例高达28.98%。

4、中成药行业上市公司业务规划对比
从业务规划来看,中国西南地区的中成药制造企业主要以研发创新为主,像是贵州百灵在未来将贯彻董事会制定的“强化公司在苗药领域的龙头地位,力争成为中成药领域具有核心竞争优势的企业”的发展战略目标,全面提升中成药(苗药)产业竞争优势。
而太极集团则是在2021年将力争医药工业销售增长18%。此外,公司继续实施主品战略,优化产品结构,加强规模型产品集群建设,形成产品集群梯度。再者,公司将全力抓好藿香正气口服液、急支糖浆、太罗、通天口服液和鼻窦炎口服液等规模型大品种的销售,充分发挥大品种“敲门砖”作用,带动其他产品销售。


以上数据参考前瞻产业研究院《中国中成药行业市场需求与投资预测分析报告》,同时前瞻产业研究院还提供产业大数据、产业研究、产业链咨询、产业图谱、产业规划、园区规划、产业招商引资、IPO募投可研、招股说明书撰写等解决方案。


雷达卡





京公网安备 11010802022788号







