中介效应和调节效应是一对比较容易混淆的概念,他们都与回归分析有关,相比自变量因变量,中介变量和调节变量都属于第三变量。研究者需要结合不同的数据分析方法对两种关系进行分析。
在之前的文章中,我们已经对中介效应和调节效应的区分做了说明,这里简单介绍一下:
1定义
中介作用是指X(自变量)对于Y(因变量)产生影响关系时,是否会首先通过中介变量M的作用,然后再去影响Y,如果存在此种关系则说明具有中介作用。比如研究员工组织信任对于离职意愿影响过程中,员工组织承诺是否会起着中介作用。

调节作用是指X对于Y的影响过程中,调节变量Z取值不同时,X对于Y的影响程度是否会有明显差异,如果Z取值不同时,X对于Y的影响幅度并不一致,即说明具有调节作用。比如研究员工组织信任对于离职意愿影响时,不同性别时,影响幅度是否一致,如果不一致则说明性别具有调节作用,反之则说明性别没有调节作用。

2术语解读
对两种作用有了大致了解之后,我们再进一步,针对中介调节作用研究时会涉及的名词术语进行总结说明,具体见下表:

(1)中心化标准化
中心化是指X值减去X值的平均值,而标准化是指X值减去X值的平均值后,除以X的标准差。用户可以在SPSSAU生成变量中进行“中心化”或“标准化”处理。
无论是中心化或者标准化处理均是为了降低计算过程的舍入误差,而舍入误差是多重共线性的其中一个原因,简单来看即中心化或者标准化目的在于减少多重共线性问题。
(2)数据类型
中介作用分析时,Y一定是定量数据,X也是定量数据,中介变量M也是定量数据。

调节变量Z通常为分类数据,也可能为定量数据。

(3)Sobel检验
Sobel检验是中介检验步骤中可能涉及到的一种检验,研究人员需要自行计算或者利用相关网站直接进行Sobel检验。
3分析步骤
中介效应分析步骤

中介效应分析步骤
第1步是数据标准化处理(对X,M,Y需要分别进行标准化处理,有时也使用中心化处理)(SPSSAU的“生成变量功能”)
第2步和第3步是进行分层回归完成(分层1放入X,分层2放入M)
第4步单独进行模型3,即X对M的影响(使用回归分析或分层回归均可,分层回归只有分层1时事实上就是回归分析)
最后第5步进行中介作用检验。

调节效应分析步骤


4指标解读
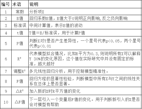
如果自变量X为定类数据,无论中介效应也好调节效应也好,均应用分层回归进行分析,因此针对分层回归分析得到的指标进行进行说明,具体见下表:




雷达卡




京公网安备 11010802022788号







