本文核心数据:智能家居设备出货量、智能家居设备市场规模、智能家居设备产品价格、智能家居设备细分市场销售额占比
1、中国智能家居设备走进百姓家
智能家居的演变也是顺应着时代的潮流。中国改革开放以来,人民生活水平不断提高,对于改善居住环境、提升居住舒适性的需求不断提高。从最初的整套智能家居定制系统到现在的智能电器和智能网关产品的演化,智能家居设备开始从高端定制走向了普通百姓家。
智能家居在我国的发展经历了四个阶段:萌芽期/智能小区期、开创期、徘徊期和融合演变期。

2、中国智能家居设备市场供给受疫情影响明显
——2020年智能家居设备出货量下降
在新基建的背景下,随着5G通信技术、人工智能的快速应用与普及,万物万联互通已成为经济社会的发展趋势,智能家居也迎来发展机遇。据IDC公布的数据显示,2019年,中国智能家居设备出货量已达2.04亿台,同比增长35.9%;2020年,面对新冠疫情和上游供应紧缺带来的压力,全年中国智能家居设备市场出货量为2亿台,同比下降1.9%;IDC预计,2021年中国智能家居市场将走出阴霾,迎来反弹,预计全年出货量接近2.6亿台,同比增长26.7%。

——国内疫情稳定后企业规模增速出现回升迹象
根据企查猫数据显示,2021年截止8月17日,中国智能家居设备注册企业共有51687家,注册资金在1000万以上的有6253家。经历了2020年疫情的影响,行业发展有所放缓,但随着经济的逐渐回暖,2021年我国的智能家居设备行业有投资加快的趋势,截至2021年8月的智能家居设备注册企业数量就已超过2020年全年数量。

注:数据截止至2021年8月17日。
3、中国智能家居设备市场需求注重高便利和低成本
——国产品牌智能家居设备性价比高
一套功能完善的智能家居系统,包括常规的灯光遥控控制、电器远程控制、电动窗帘遥控、多房间家庭背景音乐及视频共享功能、安防报警及网络视频监控功能,购买国产品牌至少需要2万至3万元,而国际品牌在5万至10万元。
以国产品牌为例进行价格计算,假设各类智能家居设备产品均只购买一件,且所选产品均为品牌中价格较低的系列。小米的智能家电产品品种非常丰富,安置一套功能完善的小米智能家居设备大致花费在2万5千元左右;而老牌家电企业海尔的智能家居设备仅包括智能音箱和智能家电的价格就接近2万8千元。此外,近期华为全屋智能方案的价格也已对外公布,其中3房2厅(约100 m2)的全屋智能价格为99999元起,5房2厅(200 m2)的全屋智能价格14999元起,大概在6-8月份开售,首批覆盖了50个城市。

——中国智能家居设备市场规模持续增长
在5G、物联网以及互联网家装市场的快速发展等多重因素的作用下,中国智能家居市场展现蓬勃发展态势。据中国电子技术标准化研究院电子设备与系统研究中心所述,中国智慧家庭市场规模正以每年20%-30%速度增长,智慧家庭产业发展空间巨大。
根据艾媒数据中心发布的数据显示,2016-2020年,中国智能家居市场规模持续扩大,到2020年达到1705亿元的市场规模。2016年开始随着产品成熟度的落地以及智能安防与智能家电市场的崛起,2017年智能家居增长幅度达到40%以上,尽管之后增速有所减缓,但增速均保持在25%以上,直到2020年因疫情影响,中国智能家居市场规模增幅降到11.4%。

——方便与节能为用户选购的首要诉求
据艾媒调查数据显示,2020年中国家居用户使用最多的智能家居产品是扫地机器人(40.8%),其次是智能门锁(39.4%)和感应开关(39.1%)。从使用的智能产品来看,方便和节能是家居用户选购智能家居产品的主要因素,除此之外,智能门锁、感应开关等设备还能有效保障家居安全和用电安全,提高生活质量。

——智能家电与视频娱乐设备市场需求占比高
从需求格局来看,智能家电领域基于普及度及单价双高的因素在中国智能家电设备中销售额占比过半,其次是视频娱乐占比30%以上,家庭安全监控、智能音箱、智能照明和智能温控设备占比较小。

注:占比根据2020年第四季度销售额数据推算。
4、“缺芯潮”下智能家居设备存在供不应求现象
在供需平衡方面,“缺芯潮”使得在智能家居设备领域供应出现困难。基于疫情和国际形势的双重影响,全球芯片供需矛盾爆发,缺芯潮从汽车等领域一路蔓延到了智能家居领域,导致国内智能家居设备出货量同比下降1.9%。结合龙头企业海尔智家的产销数据,2020年,海尔智能家电销量达到10028万台/套,产量达到8579万台/套,产销比为0.86。由此可见,中国智能家居设备行业存在供不应求的现象。

5、行业标准形成或将为智能家居发展增添新动力
——行业或将迎来新一轮的迅猛增长
根据IDC发布的《中国智能家居设备市场季度跟踪报告,2020年第四季度》,2021年中国智能家居市场将走出阴霾,迎来反弹,预计全年出货量接近2.6亿台,同比增长26.7%。基于智能家居领域的人工智能标准体系将在2023年初步建立,行业标准的形成会对市场起到一定规范作用,在短时间内,劣质厂商的淘汰一定程度上会降低智能家居设备出货量的增速,但随着行业统一标准体系的建立及完善,行业市场竞争秩序更加良好稳定,我国智能家居设备将迎来新一轮的迅猛增长。前瞻保守预计,到2026年,中国智能家居设备出货量将达到5.5亿台。

Statista发布的《2021年全球智能家居市场展望报告》预计2020至2025年中国智能家居设备市场规模复合增长率为21.2%%。考虑到中国智能家居市场当前所面临的原材料短缺问题和中国信息技术发展情况,结合中国在全球市场规模中的大致占比情况,前瞻保守故计,2026年,中国智能家居设备市场规模将超过4600亿元。

——行业趋向建立家庭生态服务发展
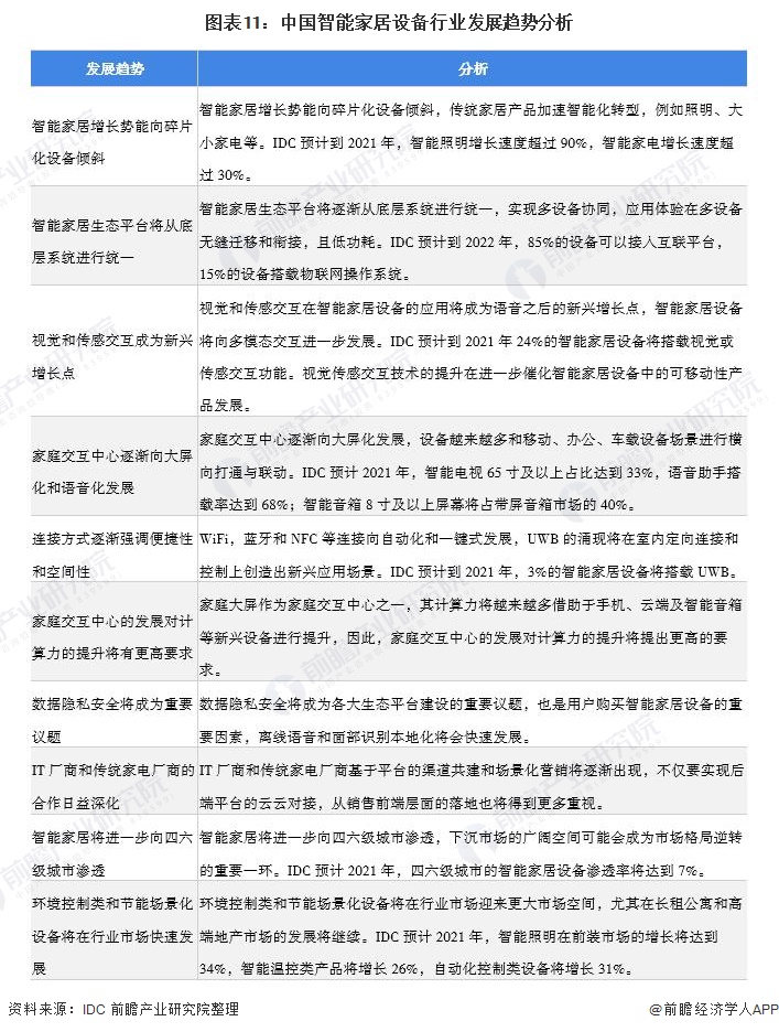
智能家居语音交互功能随着智能音箱的普及而被大众熟知并接受,基于语音交互技术的智能家居生态的建立与完善将是未来几年行业不断优化和发展的方向,智能家居设备产品必然不断向着为用户提供更便利、更安全、更低耗的方向创新。此外,未来智能家居设备还将进一步向下沉市场渗透。

以上数据参考前瞻产业研究院《中国智能家居设备行业市场前瞻与投资策略规划报告》,同时前瞻产业研究院还提供产业大数据、产业研究、产业链咨询、产业图谱、产业规划、园区规划、产业招商引资、IPO募投可研、招股说明书撰写等解决方案。


雷达卡





京公网安备 11010802022788号







