本文核心数据:高德红外、大立科技传感器业务布局历程、高德红外、大立科技传感器产品生产量、高德红外、大立科技传感器业务收入及毛利率
1、高德红外VS大立科技:传感器业务布局历程
随着科技的发展,传感器早已渗透到诸如工业生产、宇宙开发、海洋探测、环境保护、资源调查、医学诊断、生物工程、甚至文物保护等等极其之泛的领域。目前,高德红外和大立科技是中国传感器行业红外传感产品的龙头企业,两家企业在传感器业务上的布局历程如下:

2、传感器业务及运营现状
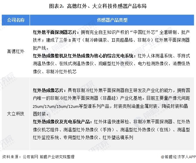
——传感器产品类型:两公司产品类型相似
大立科技与高德红外在传感器产品类型布局上类似,传感器产品都主要为红外传感器产品,主要包括红外传感芯片和红外热成像仪及光电产品。

——传感器产品产销量:高德红外大幅领先
2016-2018年高德红外和大立科技传感器产品产销量相当,但从2019年开始,高德红外传感器业务中标产品陆续订货、民用产品和探测器销售大幅增长,产销量与大立科技拉开差距。


3、传感器业绩对比:高德红外全面占优
从传感器业务的经营情况来看,2016-2020年高德红外传感器业务收入均领先于大立科技,2020年高德红外传感器业务实现收入28.86亿元,大立科技传感器业务实现收入9.97亿元。
从传感器业务的毛利率来看,2016-2020年大部分时间高德红外传感器业务毛利率高于大立科技,仅有2019年大立科技毛利率处于领先。2020年高德红外传感器业务毛利率为63.85%,大立科技传感器业务毛利率为60.81%,均处于较高水平。

4、前瞻观点:高德红外为中国“红外传感之王”
在传感器行业中,传感器的产销量决定了传感器业务的盈利能力,而传感器业务的养无极反应了公司的经营概况。机遇前文的分析,前瞻人文,高德红外在传感器的产量、销量及传感器业务经营方面占有优势,目前是我国红外传感器企业中的“龙头”。

以上数据参考前瞻产业研究院《中国传感器制造行业市场前瞻与投资战略规划分析报告》,同时前瞻产业研究院还提供产业大数据、产业研究、产业链咨询、产业图谱、产业规划、园区规划、产业招商引资、IPO募投可研、招股说明书撰写等解决方案。


雷达卡





京公网安备 11010802022788号







