本文核心数据:龙头企业营业收入及研发费用、企业云计算软件业务营业收入、企业云计算软件业务毛利率等
1、中国云计算软件行业龙头企业全方位对比
目前我国云计算软件龙头企业包括华胜天成、优刻得、东软集团等。从云计算软件的营收规模来看,优刻得营收规模较高,2020年实现营收规模24.5亿元;华胜天成2020年实现营业收入8.04亿元。从云计算软件业务营业毛利率来看,华胜天成毛利率较高,为28.73%;优刻得毛利率处于较低水平,为8.39%。区域布局、研发投入等无较大差别,具体对比如下:

2、优刻得:云计算软件业务的布局历程
优刻得相较其他传统软件公司而言成立较晚但布局速度较快。优刻得于2012年成立,并在同年推出优刻得云平台并正式上线运营;2014年成为首批通过工信部可信云认证的云服务企业;2016年优刻得子公司UMCloud进军国内私有云市场;2020年,优刻得在科创板上市,成为中国云计算第一股。具体布局历程如下:

3、优刻得:云计算软件业务布局及运营现状
——云计算软件业务类别:包括公有云、私有云、混合云三种模式
优刻得的云计算软件主要自主研发并提供计算、网络、存储等laaS和基础PaaS产品,以及大数据、人工智能等产品,通过公有云、私有云、混合云三种模式为用户提供服务,面向的客户主要包括互联网客户及教育、金融、零售、制造、政府等传统行业的企业客户。

——云计算软件产品区域布局:主要集中于华北地区
优刻得云计算业务主要布局于华北地区,2020年实现营业收入8.13亿元,华北地区营业收入高的原因在于优刻得核心机房部署于北京所致;其次是华东和华南地区,2020年分别实现营业收入1.28亿元和0.81亿元。华东地区及境外地区营业收入增长较快,分别较上年同期增长27.01%和20.14%,

——云计算软件产品研发投入:研发投入呈现上升态势
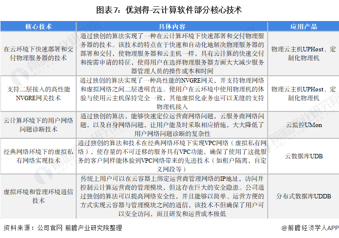
优刻得研发投入较大,2020年优刻得研发投入达到24.5亿元,2020年在研项目主要包括UCloudStack研发项目、基于可编程交换设备的下一代高性能数据转发平面研发项目等,部分项目已有较快进展。与此同时,公司属于一个对技术高度依赖的行业,技术创新一直是公司核心战略之一,公司在关键领域积累的核心技术包括物理云主机、云数据库等应用方面的技术。


4、优刻得:云计算软件业务经营业绩
近几年优刻得云计算软件营业收入逐渐增加,2016-2020年云计算软件年复合增长率达到47.6%。但云计算软件毛利率呈现先增后减态势,2020年云计算软件毛利率降至8.39%,毛利率下降原因包括价格下调导致主要产品自身毛利率下降及服务器升级换代使得一段时间内成本叠加。总体来说优刻得云计算软件经营业绩处于较好水平。

分业务来看,2020年优刻得公有云业务收入实现增长,实现营业收入18.04亿元,占主营业务收入的比重从2019年度的79.11%下降至2020年的73.63%,毛利率为5.84%:私有云收入快速增长,较2019年同期收入增长375.03%。2020年公司在保持原公有云和混合云客户良好合作关系的同时,大力推进私有云产品体系建设,产品及服务组合愈加多元化,并在此基础上积极开拓政企和传统企业客户。混合云、私有云及其他毛利率分别为16.8%及14.38%,处于较高水平。

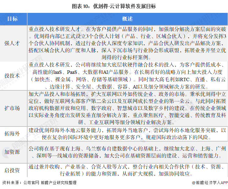
5、优刻得:云计算软件发展规划
优刻得从研发人才、研发技术投入、销售市场等角度对今后云计算软件相关发展提出了相应的发展目标,其中提到加大底层软硬件融合技术的投入、加大高毛利业务研发、拓展现有市场等:

以上数据参考前瞻产业研究院《中国云计算软件行业市场前瞻与投资战略规划分析报告》,同时前瞻产业研究院还提供产业大数据、产业研究、产业链咨询、产业图谱、产业规划、园区规划、产业招商引资、IPO募投可研、招股说明书撰写等解决方案。


雷达卡





京公网安备 11010802022788号







