行业上市公司:陇神戎发(300534)、佛慈制药(002644)、康惠制药(603139)、合成药业(832077)、阿房宫(835912)、青海春天(600381)、盘龙药业(002864)、晶珠藏药(838410)、和和田维药(837527)
本文核心数据:产业上市公司汇总、业务布局、经营业绩、业务规划
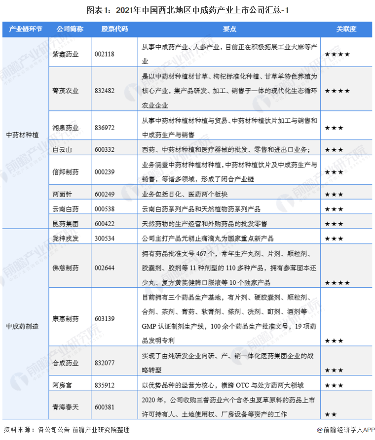
1、 中成药产业上市公司汇总
近年来,国家高度重视中医药行业的发展,《中医药发展战略规划纲要(2016-2030年)》《中医药发展“十三五”规划》《健康中国西北地区规划纲要(2016-2030年)》和《中华人民共和国中医药法》等一系列战略政策的颁布为医药产业持续发展奠定良好的基础。此外,《关于促进中医药传承创新发展的意见》为中医药发展指明了方向。
2020年,在新冠疫情防控中,中医药发挥了巨大的作用,获得了全球更多的关注和认可。在新冠疫情期间,我国西北地区中的陕西省在陕南、陕北、关中建设三个中药材物流基地,同时建成15个道地药材种植及初加工基地,形成产地加工,质量检测、运输配送、全程可追溯的全国中药材物流生产基地。这一基地的建成将使得陕西在我国中药行业占据一定的市场地位。在企业方面,我国西北地区主要以佛慈制药和盘龙药业为领军企业。
本文汇总了中成药产业链各环节上市公司,具体包括:
上游中药材种植上市公司:白云山(600332)、紫鑫药业(002118)、信邦制药(002390)、两面针(600249)、云南白药(000538)、昆药集团(600422)、同仁堂(600085)、天士力(600535)、片仔癀(600436)、东阿阿胶(000423)、太极集团(600129)、佛慈制药(002644)、振东制药(300158)、菁茂农业(832482)、湘泉药业(836972)、江中药业(600750)、益佰制药(600594)等;
中游中成药制造企业:陇神戎发(300534)、佛慈制药(002644)、康惠制药(603139)、合成药业(832077)、阿房宫(835912)、青海春天(600381)、盘龙药业(002864)、晶珠藏药(838410)、和和田维药(837527)。





2、 中成药行业上市公司业务布局对比
在中成药产业的上市公司中,头部企业佛慈制药和盘龙药业的业务占总营业收入的半数以上,说明企业目前还是专注于中成药的研发和制造。从布局角度来看,企业主要是围绕公司所在地向西北、华北、华东等地区发散。

3、 中成药行业上市公司经营业绩对比
从经营业绩来看,中国西北地区中成药行业主要以佛慈制药和盘龙药业为领头企业。其中,佛慈制药的2020年中成药业务收入达到了6.62亿元,其次是盘龙药业,2020年中成药业务达到了4.32亿元。

4、中成药行业上市公司业务规划对比
从业务规划来看,中国西北地区的中成药制造企业主要以研发和提升销售为主;其中,佛慈制药在2021年将加大国外市场开拓力度和中医药文化推广力度,加快建设面向“一带一路”的中药标准、创新平台、制造基地和营销体系,引领陇药走向国际。

以上数据参考前瞻产业研究院《中国中成药行业市场需求与投资预测分析报告》,同时前瞻产业研究院还提供产业大数据、产业研究、产业链咨询、产业图谱、产业规划、园区规划、产业招商引资、IPO募投可研、招股说明书撰写等解决方案。


雷达卡





京公网安备 11010802022788号







