近日,中华人民共和国财政部、中国银行保险监督管理委员会、中华人民共和国公安部、中华人民共和国国家卫生健康委员会、中华人民共和国农业农村部联合发布《道路交通事故社会救助基金管理办法》(下面简称《管理办法》),已于2020年11月26日经财政部部务会议审议通过,自2022年1月1日起施行。

关于道路交通事故社会救助基金
道路交通事故社会救助基金(下面简称“救助基金”),是指依法筹集用于垫付机动车道路交通事故中受害人人身伤亡的丧葬费用、部分或者全部抢救费用的社会专项基金。
救助基金实行统一政策、地方筹集、分级管理、分工负责。
《管理办法》中明确,救助基金主管部门可以通过政府采购等方式依法确定救助基金管理机构。
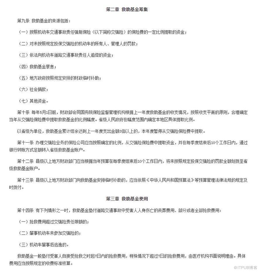
《管理办法》中关于救助基金的来源,进行明确的规定,主要包括:
✔ 按照机动车交通事故责任强制保险(下面简称交强险)的保险费的一定比例提取的资金;
✔ 对未按照规定投保交强险的机动车的所有人、管理人的罚款;
✔ 依法向机动车道路交通事故责任人追偿的资金;
✔ 救助基金孳息;
✔ 地方政府按照规定安排的财政临时补助;
✔ 社会捐款;
✔ 其他资金。
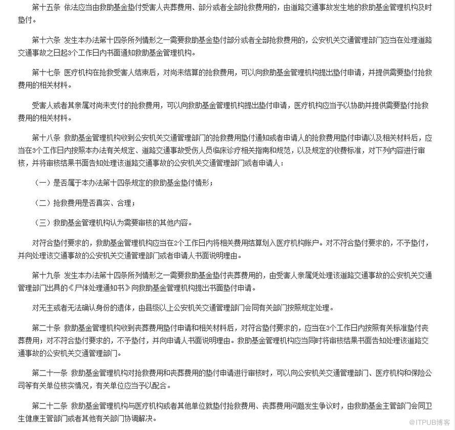
关于救助基金的使用,《管理办法》中提到,有下列情形之一时,救助基金垫付道路交通事故中受害人人身伤亡的丧葬费用、部分或者全部抢救费用:
✔ 抢救费用超过交强险责任限额的;
✔ 肇事机动车未参加交强险的;
✔ 机动车肇事后逃逸的。
➡ 救助基金一般垫付受害人自接受抢救之时起7日内的抢救费用,特殊情况下超过7日的抢救费用,由医疗机构书面说明理由。具体费用应当按照规定的收费标准核算。
《管理办法》全部内容如下:





其他资讯
人社部:公布《国家职业资格目录(2021年版)》
近日,人力资源社会保障部公布《国家职业资格目录(2021年版)》。

2021年版国家职业资格目录共计72项职业资格。其中,专业技术人员职业资格59项,含准入类33项,水平评价类26项;技能人员职业资格13项。
相比较2017年公布的《国家职业资格目录》,有哪些调整优化
✔ 出入境检疫处理人员资格、乡村兽医资格、注册石油天然气工程师等专业技术人员职业资格退出目录。
✔ 除与公共安全、人身健康等密切相关的职业工种外,73项水平评价类技能人员职业资格全部退出目录,不再由政府或其授权的单位认定发证。
✔ 精算师、矿业权评估师、职业病诊断医师等专业性和社会通用性强的专业技术人员职业资格纳入目录。
✔ 将“注册设备监理师”由准入类调整为水平评价类,更名为“设备监理师”;“专利代理人”更名为“专利代理师”;“土地登记代理专业人员职业资格”更名为“不动产登记代理专业人员职业资格”;“证券期货业从业资格”更名为“证券期货基金业从业资格”等。
✔ 危险货物、化学品运输从业人员,道路运输从业人员,特种作业人员,建筑施工特种作业人员,特种设备安全管理和作业人员等涉及人员资格的行政许可事项作为准入类技能人员职业资格纳入目录。
此外,人力资源社会保障部有关司局负责同志答记者问中提到,严格落实国务院“目录之外一律不得许可和认定职业资格,目录之内除准入类职业资格外一律不得与就业创业挂钩”要求;不得变相开展职业资格许可和认定,不得借能力水平评价活动设置就业创业门槛。
素材来源:财政部等
(若有问题,请及时联系我们删改)
了解更多资讯关注公|众|号【快标手招投标】


雷达卡





京公网安备 11010802022788号







