本文核心数据:生猪存栏量、生猪出栏量、猪饲料产量
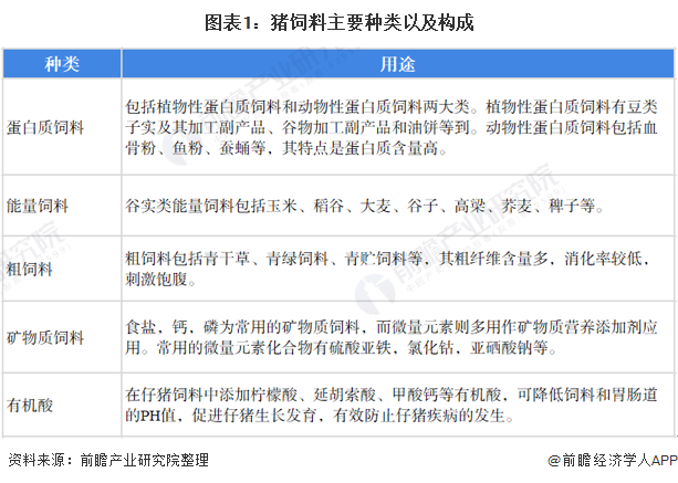
猪饲料种类较多
猪的常用饲料种类很多,按营养划分为蛋白质饲料、能量饲料、粗饲料、矿物质饲料和饲料添加剂5种。其中蛋白质饲料包括植物性蛋白质饲料和动物性蛋白质饲料两大类;能量饲料包括玉米、稻谷、大麦、谷子、高梁、荞麦、稗子等;粗饲料包括青干草、青绿饲料、青贮饲料等,其粗纤维含量多,消化率较低,刺激饱腹;矿物质饲料包括食盐,钙,磷等;除此之外,有机酸加入饲料中可降低饲料和胃肠道的PH值,促进仔猪生长发育,有效防止仔猪疾病的发生。

2020年生猪出栏量和存栏量增速有所回升
2015-2020年,我国生猪存栏量总体呈先下降后上升变化。2018年我国生猪年末存栏为4.28亿头,比2017年下降1.15%。2019年受非洲猪瘟疫情影响,生猪存栏量骤降,2019年我国生猪存栏量3.10亿头,同比下降27.57%。2020年,生猪产能逐渐恢复,我国生猪存栏量为4.07亿头,同比上升31.29%。随着生猪出栏量增速的回升,生猪饲料的需求也不断增加。

从出栏量来看,2015-2020年,我国生猪出栏量总体呈波动变化。2019年开始,受非洲猪瘟影响,能繁母猪产能去化大幅度降低,导致2019、2020年生猪出栏量也随之降低。2019年生猪出栏量大幅度下降21.39%,2020年跌幅有所回升,全国生猪出栏52704万头,比上年减少1715万头,同比下降3.2%。2020年,生猪存栏量虽然还呈下降趋势,但其增速有所回升,一定程度上也带动了生猪饲料的需求

2020年中国猪饲料产量有所增加
从我国猪饲料市场供给来看,2015-2020年我国猪饲料产量呈总体增长趋势。2018年,我国猪饲料产量约为9720万吨,为近年高点。2019年受非洲猪瘟影响,猪饲料产量为7663.2万吨,同比下降21.2%。2020年我国猪饲料总量为8923万吨,同比增长16.4%。

猪饲料龙头企业饲料业务营收增速较高
从猪饲料产品市场企业来看,市场中主要的猪饲料企业有新希望集团、唐人神、金新农和傲农生物。根据2020年各公司年报披露的数据,其饲料业务均有较高的增速,其中傲农生物饲料业务营收增速可达38.67%,其次为新希望集团,2020年饲料营收的增速为21.72%。

以上数据参考前瞻产业研究院《中国猪饲料行业深度调研与投资战略规划分析报告》,同时前瞻产业研究院还提供产业大数据、产业研究、产业链咨询、产业图谱、产业规划、园区规划、产业招商引资、IPO募投可研、招股说明书撰写等解决方案。


雷达卡





京公网安备 11010802022788号







