本文核心数据:中国物联网市场规模、中国物联网芯片进出口金额
中国物联网市场超2万亿
目前,物联网已较为成熟地运用于安防监控、智能交通、智能电网、智能物流等。近几年来,在各地政府的大力推广扶持下,物联网产业逐步壮大。再加之近几年厂商对物联网这一概念的普及,民众对物联网的认知程度不断提高,使得我国物联网市场规模整体呈快速上升的趋势。2019年我国物联网市场规模约在1.76万亿元左右,2020年根据赛迪公布的数据,我国物联网市场规模约达到2.14万亿元左右;预计未来三年,中国物联网市场规模仍将保持18%以上的增长速度。中国物联网市场投资前景巨大,发展迅速,在各行各业的应用不断深化,将催生大量的新技术、新产品、新应用、新模式。

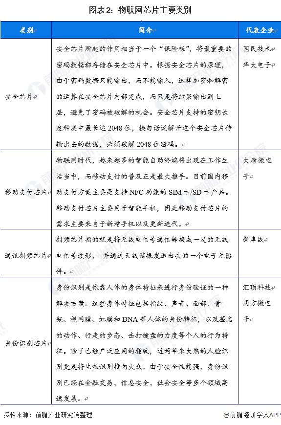
物联网芯片主要分为4大类
芯片作为连接物联网的核心设备,在物联网中的所有应用中也处于核心地位。目前,我国物联网芯片产业主要包括:安全芯片、移动支付芯片、通讯射频芯片和身份识别类芯片等。

近年来中国物联网芯片市场规模逐年上升
芯片作为连接物联网的核心设备,在物联网中的所有应用中也处于核心地位。从物联网芯片的市场来看,根据IC Insight机构统计,全球2020年物联网芯片市场规模约为311亿美元,同比增长10%;而中国物联网芯片市场在2020年约为622亿元,同比增长率达到了20%,随着近几年来中国物联网的发展,物联网技术的快速普及正在深刻影响着家居、工业、医疗、交通等众多应用层领域,并带动了物联网芯片的需求。

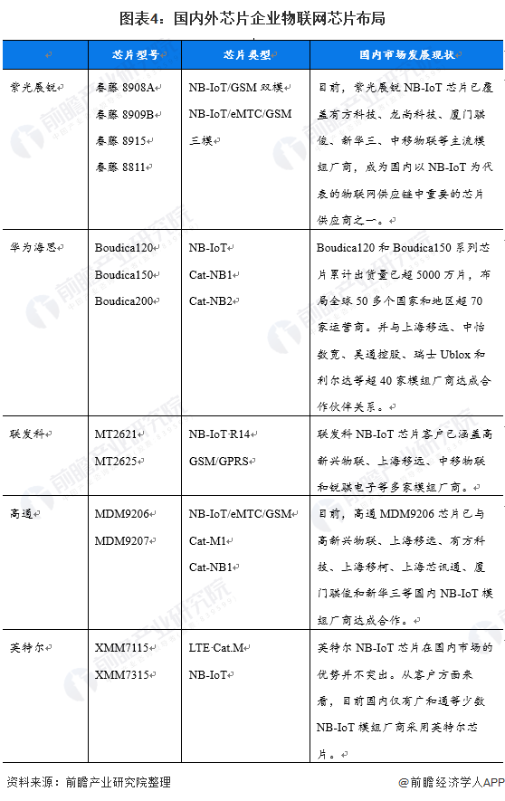
国内外芯片企业争相物联网芯片市场
随着物联网的快速发展,物联网芯片的市场需求也随之水涨船高,以物联网芯片中规模最大的NB-IoT芯片为例,根据市场研究机构Grand View Research的预测,到2026年,全球NB-IoT的市场规模将达到81.21亿美元,近年年复合增速为34.9%。因此,随着物联网的发展,中外各芯片企业均在NB-IoT领域开始快速布局。

物联网芯片市场规模将保持持续增长
多年来,我国芯片企业积极布局物联网芯片领域,同时,国务院公布的《加快培育和发展战略性新兴产业的决定》中明确将芯片产业作为核心基础性产业,从政策立场变现了积极的引导作用。作为具有万亿级市场规模的物联网行业上游,芯片产业面临巨大的需求,前景广阔,预计在2026年物联网芯片需求将将达到1360亿元。

以上数据参考前瞻产业研究院《中国物联网芯片行业市场前瞻与投资战略规划分析报告》,同时前瞻产业研究院还提供产业大数据、产业研究、产业链咨询、产业图谱、产业规划、园区规划、产业招商引资、IPO募投可研、招股说明书撰写等解决方案。


雷达卡





京公网安备 11010802022788号







