本文核心数据:研发投入及占比、专用车营业收入、产销量、销售区域占比
1、中国专用车行业龙头企业全方位对比
目前,中国专用车市场上有多家知名企业,其中的三家龙头企业为中国重汽、东风汽车和福田汽车。
根据公司官网显示,中国重汽、东风汽车和福田汽车的业务或产品类型均主要为专用车。其中中国重汽主要进行重型专用车制造和销售,而东风汽车的生产重点放在了轻型商用车上,福田汽车则全方位布局轻中重型卡车。且根据公司2020年年报显示,中国重汽的重卡销量在全国处于领先地位,福田汽车的轻卡保持行业第一,而东风汽车则在积极进行专用车制造相关技术的革新。

2、福田汽车:专用车业务的布局历程
1996年,福田汽车成立;1999年,福田汽车的轻卡销量位居全国第一;2003年以来,福田汽车进行大量商用车基地布局,如北京欧曼基地、北京康明斯基地及新能源产业园;2006年开始,公司与国内外动力系统制造代表性厂商进行合作,开发设计紧密契合福田汽车产品的动力系统;2020年,福田汽车驰援疫情风暴中心,医疗和建筑用专用车进行紧急生产。

3、福田汽车:专用车业务细分市场发展现状
——重卡和中卡为主要产品
目前,福田汽车有10种专用车产品。从目前的主要产品类型来看,福田汽车主主营产品仍为不同功能的重卡和中卡。根据公司年报显示,2020年是福田汽车“三年行动计划”收官年,全公司围绕高质量发展主线,大力发展主营业务重卡、中卡、轻卡、微卡、VAN、皮卡等。

——新能源、高端化、轻量化为研发追求目标
2018-2020年,公司的研发投入逐年上升而研发投入占比逐年下降。研发投入每年仍在增长,营业收入的增长幅度大于研发投入幅度。从一定程度上,福田汽车重视产品的研发和升级。
根据公司年报显示,为提升产品竞争力,福田汽车将加大对高端重卡、高端中卡、高端轻卡、中端皮卡、中端轻客等新产品及新能源、智能网联、轻量化、场景工况研究等方向的技术研究与开发投入,开发出一批亮点突出的“拳头”产品,进一步拓展市场,满足客户的多样化需求,以提升产品竞争力和市场占有率。

4、福田汽车:专用车业务经营业绩
——自动挡产品主推产销量猛增
2018-2020年,福田汽车的产销量逐年上升。而2020年产销量大幅增长的主要原因是公司重点推广AMT自动挡产品,通过差异化的核心竞争优势进一步确立“高效、节油、舒适”的品牌形象,因此牵引车实现大幅增长,冷链、快递始终保持第一,提升了产品的销量及竞争力。

——中国大陆为主要销售地区
2018-2020年,福田汽车的主要销售区域为中国大陆。每年约有10%的销售额来自于海外市场,而2020年,全球均受到疫情影响,得益于中国大陆首先从疫情中恢复,市场需求大幅回升,中国大陆市场销售额增加约10个百分点;相反地,海外市场受到疫情影响较为严重,市场需求受挫严重,因此,海外市场占比大幅下降约6个百分点。

——轻卡销量猛增推动营收增长
2019-2020年,专用车业务的营业收入和占比均大幅上升。福田汽车的专用车业务主要有两种产品,其一是轻卡,其二中重型卡车。
2020年福田汽车的专用车业务营收上升是受到轻卡的销量大幅上升的影响。主要原因是法规环境变化带来市场增长机会,公司针对大吨小标治理,快速调整产品结构推出轻量化产品,同时积极布局国六产品,以满足客户车辆升级换代需求。同时,公司积极响应国家老旧机动车用户置换的政策,庞大的客户保有量也拉动了轻卡销量增长。销量的猛增带来了专用车业务营收的猛增。
而中重型卡车的销量增长受到上文提及的自动挡产品销量的积极影响,中重型卡车的销量也得到增长。因而,2020年的专用车营业收入大幅上升。

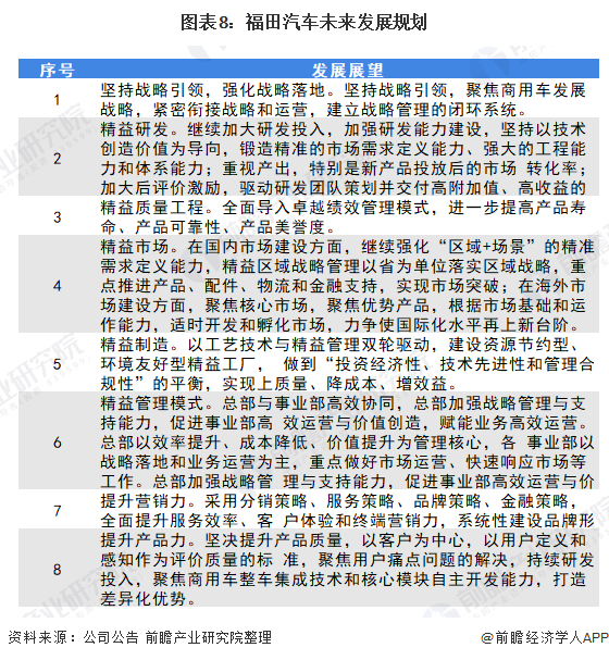
5、福田汽车:专用车业务发展规划
根据2020年11月,中国汽车工业协会发布的《专用汽车行业“十四五”专项发展规划》,专用汽车行业将从高质量发展展开,以推动行业技术进步,促进行业产品升级为目标,充分利用中国汽车工业体系完整、综合实力持续增长的优势,围绕数字化与智能化主题思路,在产业发展新格局下,重点规划行业发展方向及路径,以实现专用汽车行业高质量、健康可持续发展。
基于2020年实际经营情况,福田汽车计划2021年,确保实现营业收入504.06亿元(上市公司口径)专用车销量达到65万辆(含欧曼)。而为了实现上述目标,福田汽车制定了如下经营计划;值得注意的是,福田汽车将未来的发展重点落在了质量把控、产品影响力和研发技术上。

以上数据参考前瞻产业研究院《中国专用车行业深度调研与投资战略规划分析报告》,同时前瞻产业研究院还提供产业大数据、产业研究、产业链咨询、产业图谱、产业规划、园区规划、产业招商引资、IPO募投可研、IPO业务与技术撰写、IPO工作底稿咨询等解决方案。


雷达卡





京公网安备 11010802022788号







