1、传感器行业上市公司汇总
随着科技的发展,传感器早已渗透到诸如工业生产、宇宙开发、海洋探测、环境保护、资源调查、医学诊断、生物工程、甚至文物保护等等极其之泛的领域。可以毫不夸张地说,从茫茫的太空,到浩瀚的海洋,以至各种复杂的工程系统,几乎每一个现代化项目,都离不开各种各样的传感器。
目前,我国传感器行业的上市公司较多,分布在各产业链环节。具体包括:
陶瓷材料上市公司:风华高科(000636)、国瓷材料(300285)、顺络电子(002138)、三环集团(300408、中瓷电子(003031);
半导体材料上市公司:江丰电子(300666)、阿石创(300706)、有研新材(600206)、沪硅产业(688126)、三安光电(600703)、北方华创(002371)、中环股份(002129)、隆华科技(300263)、鼎龙股份(300054);
金属材料上市公司:宝钢股份(600019)、江西铜业(600362)、紫金矿业(601899)、铜陵有色(000630);
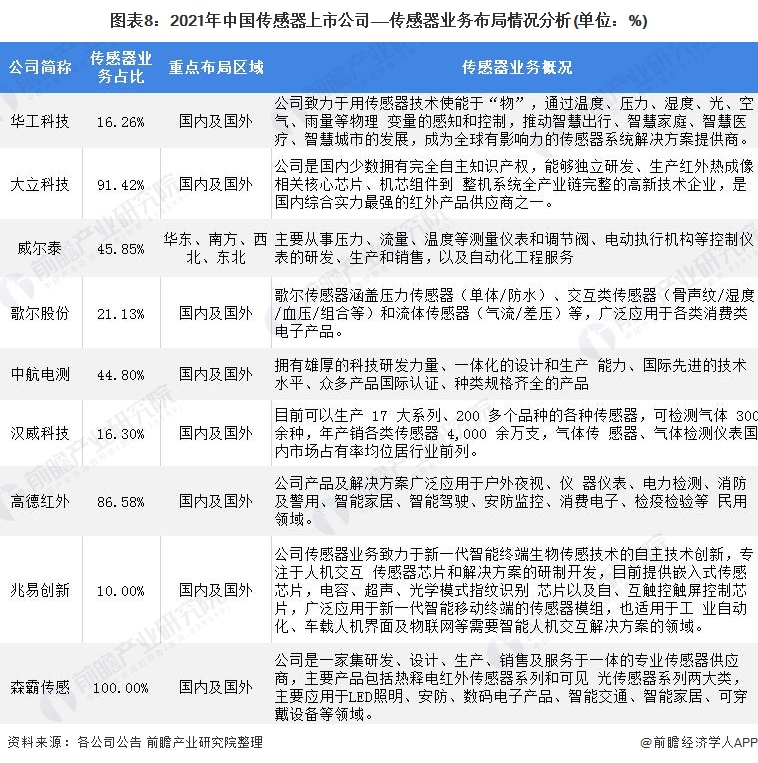
传感器制造上市公司:华工科技(000988)、大立科技(002214)、威尔泰(002058)、歌尔股份(002241)、中航电测(300114)、汉威科技(300007)、高德红外(002414)、兆易创新(603986)、森霸传感(300701);
汽车电子上市公司:ST索菱(002766)、欧菲光(002456)、奥联电子(300585)、华微电子(600360)、威帝股份(603023);
通信电子上市公司:烽火电子(000561)、精伦电子(600355)、旭光电子(600353)、金溢科技(002869);
消费电子上市公司:环旭电子(601231)、协创数据(300857)、智动力(300686)、共达电声(002655)、合力泰(002217)、水晶光电(002273)。
其中,传感器制造企业上市公司包括华工科技(000988)、大立科技(002214)、威尔泰(002058)、歌尔股份(002241)、中航电测(300114)、汉威科技(300007)、高德红外(002414)、兆易创新(603986)、森霸传感(300701)等。







2、传感器行业上市公司业务布局对比
在传感器上市公司中,除了威尔泰外,其余公司公司传感器业务均布局到国外。从传感器业务产比来看,森霸传感专注于传感器业务,2020年业务占比达到100%。

3、传感器行业上市公司传感器业务业绩对比
目前,我国传感器行业上市公司中,传感器相关收入最高的的是高德红外,2020年高德红外红外热成像仪及综合光电系统业务收入为28.86亿元;其次是歌尔股份,精密零组件业务收入为122.05亿元。

4、传感器行业上市公司传感器业务规划
从各个企业对传感器业务的发展规划来看,随着物联网、人工智能和5G等技术的发展,各公司纷纷加大传感器业务投入,拓展应用市场,具体情况如下:

以上数据参考前瞻产业研究院《中国传感器制造行业市场前瞻与投资战略规划分析报告》,同时前瞻产业研究院还提供产业大数据、产业研究、产业链咨询、产业图谱、产业规划、园区规划、产业招商引资、IPO募投可研、IPO业务与技术撰写、IPO工作底稿咨询等解决方案。


雷达卡





京公网安备 11010802022788号







