本文核心数据:Oracle和用友网络发展历程、产品布局、财务数据、ERP软件市场竞争格局
发展历程对比:Oracle起步早
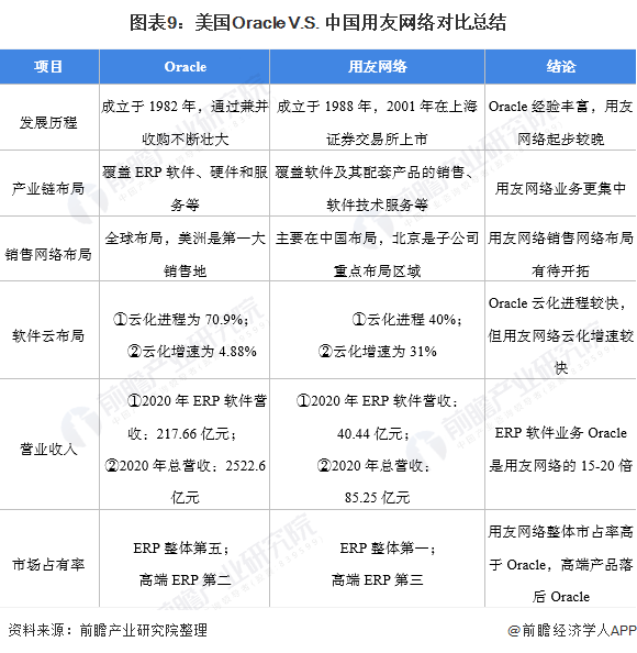
Oracle是美国ERP软件龙头企业,而金蝶国际是中国ERP软件龙头企业。1997年,Oracle的前身软件开发实验室SDL在硅谷成立,1982年,公司正式更名为Oracle。1991年7月,Oracle正式进入中国市场,在北京成立了甲骨文(中国)软件系统有限公司。成立至今,公司不断研发更新软件,从R7更新至如今的R12,提高ERP产品的竞争力,并通过数次兼并收购完善其ERP产业链布局。
相较于Oracle,用友网络起步较晚。用友网络成立于1988年,自财务软件起航,开启用友1.0时代;1998年,公司发布企业管理软件U8和NC的早期版本,进入ERP领域,用友2.0时代开启;2001年,公司正式在上海证券交易所上市;2016年,公司确定“软件、云服务、金融”为公司三大核心业务,扬帆用友3.0时代。


布局对比
——ERP软件产业链布局:用友网络业务更集中
Oracle对ERP软件产业链进行了延伸,目前Oracle提供的产品及服务已经覆盖ERP软件、硬件和服务等。2020年,Oracle的ERP软件业务营收占比为13.3%,硬件和服务的人营收占比分比为8.3%和7.5%。
用友网络的产品仅包括中游的软件及其配套产品的销售、软件技术服务等。2020年用友网络软件产品营收占比为28.5%,技术服务及培训营收占比为66.4%。

——销售网络布局:Oracle全球布局,用友网络仅在中国布局
在销售网络布局上,Oracle的业务已经遍布全球,其中美洲是公司的重点销售网络,2020年公司在美洲市场的营收为53.9%。此外,公司也很重视亚太市场,亚太地区的营收占比达16.7%。
用友网络的销售网络布局绝大部分在中国,中国营收占96%,仅有少部分业务在国外开展。此外,公司在北京、上海、广东、江西设立了子公司,其中,北京是重点布局区域。

——软件云布局: Oracle云化进程较快,但用友网络云化增速较快
从云化进程来看,2018-2020年,Oracle的云化进程始终高于用友网络。2020年,Oracle的云化进程达到了70.9%,而用友网络用友网络的云化为40%。
从云化增速来看,2018-2020年,用友网络的云化增速始终高于Oracle。2020年,用友网络的云化增速达到了74%,而Oracle仅为4.88%。

业绩对比:Oracle的ERP软件业务是用友网络的5倍左右
在营收方面,2020年,Oracle的ERP软件业务营收为33.59亿美元,合计217.7亿元,总营收为389.29亿美元,合计2522.6亿元;用友网络ERP软件业务营收为40.44亿元,总营收为85.25亿元。
整体来看,无论是ERP软件业务营收规模还是总营收规模,Oracle均较大,并且ERP软件业务营收规模是用友网络的5倍左右。

注:汇率按6.48进行换算。

注:汇率按6.48进行换算。
市占有率对比:Oracle全球市占率第一,在中国第二
在中国ERP软件整体市占率方面,2020年,用友网络的市占率排名第一,为40%,Oracle的市占率排名第五,为3%。在中国高端ERP软件市占率方面,2020年,Oracle的市占率排名第二,为20%,用友网络的市占率排名第三,为14%,。
用友网络虽然为我国第三大ERP软件企业,但是在中国高端ERP软件市场占有率仅为14%,用友网络在高端ERP市场仍有待挖掘。

美国Oracle V.S. 中国用友网络对比总结
整体来看,Oracle较用友网络处于绝对领先地位,用友网络在ERP软件市场仍有待挖掘。

以上数据参考前瞻产业研究院《中国ERP软件行业深度调研与投资战略规划分析报告》,同时前瞻产业研究院还提供产业大数据、产业研究、产业链咨询、产业图谱、产业规划、园区规划、产业招商引资、IPO募投可研、IPO业务与技术撰写、IPO工作底稿咨询等解决方案。


雷达卡





京公网安备 11010802022788号







