半导体分立器件制造行业主要上市公司:目前国内半导体分立器件制造行业的上市公司主要有华润微(688396)、士兰微(600460)、扬杰科技(300373)、华微电子(600360)、新洁能(605111)、苏州固锝(002079)、银河微电(688689)、立昂微(605358)、捷捷微电(300623)、台基股份(300046)等。
本文核心数据:半导体分立器件制造行业产业链结构、产业链全景图、发展布局、最新投资动向
半导体分立器件制造产业链全景梳理
半导体分立器件制造产业链具体包括上游半导体原材料与设备供应、中游半导体产品制造和下游应用。其中,半导体材料处于上游供应环节,分立器件原料供应主要有硅和铜,而硅是组成分立器件主要的材料。随着相关理论和技术的不断完善,分立器件从过去到现在已经形成了三代半导体材料,目前市场主流的分立器件仍由Si器件占据。半导体设备,即在分立器件制造和封测流程中应用到的设备,包括单晶炉、光刻机、检测设备等。
半导体分立器件制造产业中游为产品制造,包括分立器件设计、制造和封测三个环节,重点分立器件产品包括二极管、晶闸管、MOSFET、IGBT和整流桥等。
半导体分立器件制造产业下游覆盖传统4C产业(通信、计算机、消费电子、汽车电子)以及光伏、物联网等新兴应用领域。受益于国家经济刺激政策的实施以及新能源、新技术的应用,下游最终产品的市场需求保持着良好的增长态势,从而为半导体分立器件行业的发展提供了广阔的市场空间。

目前,中国半导体分立器件制造行业由意法半导体、英飞凌等国际厂商占据较大份额,士兰微、华微电子、捷捷微电、扬杰科技等国内本土企业正在技术转型升级和新材料应用等方面发力,以抢占更大份额的下游市场。上游原材料领域代表企业有中芯国际、华虹半导体等,上游设备代表性企业包括华峰测控、中微公司等。下游应用领域较多,网络通信领域代表性企业有中国移动、中国联通等,汽车电子领域以深圳航盛电子、天海集团等为代表,光伏领域包括天合光电、尚德电力等,还有物联网领域的汇顶科技、国科微等。

半导体分立器件制造产业链区域热力地图
从我国半导体分立器件制造行业产业链企业区域分布来看,通过“企查猫”以“半导体分立器件”为关键词,搜索范围为“经营范围”,经营状态为“存续,在业”,所属行业为“制造业”进行搜索,搜索结果显示,半导体分立器件制造产业链企业主要分布在广东地区,其次是在江苏、浙江、上海、山东等地区;其余地方,如天津、重庆、湖南、广西等省份虽然有企业分布,但是数量较少。

从代表性企业的所属地分布来看,江苏省是半导体分立器件产业代表性企业的集中地,华润微、扬杰科技、新洁能、苏州固锝、银河微电和捷捷微电六家半导体分立器件制造企业均分布在江苏省。与此同时,浙江省、上海市、北京市、湖北省和吉林省均有代表性企业分布。

半导体行业协会半导体分立器件类会员企业分布
目前,中国半导体行业协会分立器件类会员企业共计64家,主要分布在江苏、广东、上海、四川,其中,江苏共有14家,广东有12家,上海和四川各有5家和4家。


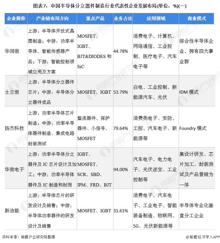
半导体分立器件制造行业代表性企业发展布局情况
从我国半导体分立器件制造行业代表性企业发展布局对比上看,银河微电、华微电子、扬杰科技半导体分立器件业务占比均较高,华微电子和扬杰科技在产业链布局和重点产品布局上相对丰富,产品应用领域较多,总体上存在一定的发展优势。半导体分立器件制造行业的其它代表性企业发展布局情况如下:


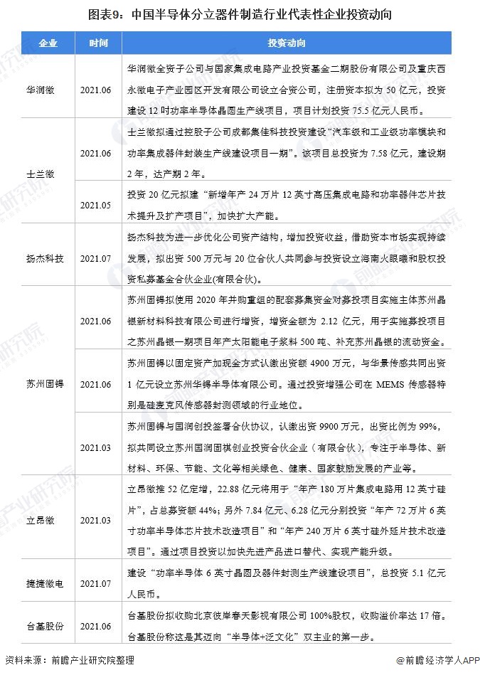
半导体分立器件制造行业代表性企业最新投资动向
2021年,半导体分立器件制造代表性企业的投资动向主要包括收购公司拓展业务、通过对子公司增资的方式投资扩产项目。半导体分立器件制造行业代表性企业最新投资动向如下:



雷达卡





京公网安备 11010802022788号







