本文核心数据:各公司营业收入以及化妆品相关业务收入和占比。
1、化妆品上市公司汇总
化妆品日益成为我国居民生活中不可或缺的必需品,我国化妆品行业产业链中形成了国内外共同竞争的态势,拥有数量较多的上市公司。具体包括:
上游原材料领域:华熙生物(688363)、创尔生物(831187)、锦波生物(832982)、科思股份(300856)、华业香料(300886)、爱普股份(603020)、赞宇科技(002637)、巴斯夫(BASFn.德国)、亚什兰(ASH.纽约)、科莱恩(CLN.瑞士);
功效测评领域:华测检测(300012)、谱尼测试(300887)、赞宇科技(002637)、国检集团(603060);
下游电商渠道平台:阿里巴巴(BABA.纽约)、京东(JD.纽约)、唯品会(VIPS.纽约)、拼多多(PDD.纽约)、云集(YJ.纽约);
国内外化妆品品牌商上市公司:欧莱雅(OREP.巴黎)、雅诗兰黛(EL.纽约)、路易威登(LVMH.巴黎)、资生堂(4911.东京)、宝洁(PG.纽约)、爱茉莉太平洋(090430.韩国)、联合利华(UL.纽约)、强生(JNJ.纽约)、贝泰妮(300957)、上海家化(600315)、丸美(603983)、片仔癀(600436)、逸仙电商(YSG.纽约)、拉芳家化(603630)、珀莱雅(603605)。
其中,为人们所熟知的国内外化妆品品牌有欧莱雅(OREP.巴黎)、雅诗兰黛(EL.纽约)、上海家化(600315)、丸美(603983)等。






2、化妆品行业上市公司业务布局对比
化妆品行业公司中,欧莱雅和雅诗兰黛旗下的化妆品品牌覆盖行业范围最广,与此同时,国内品牌贝泰妮、上海家化等近年来崛起的国产护肤品牌布局也较为强劲,从化妆品行业相关布局来看,国产化妆品品牌线上销售渠道占比高于国际品牌,但在代表品牌开拓上,国内化妆品企业则远不如国际化妆品企业。


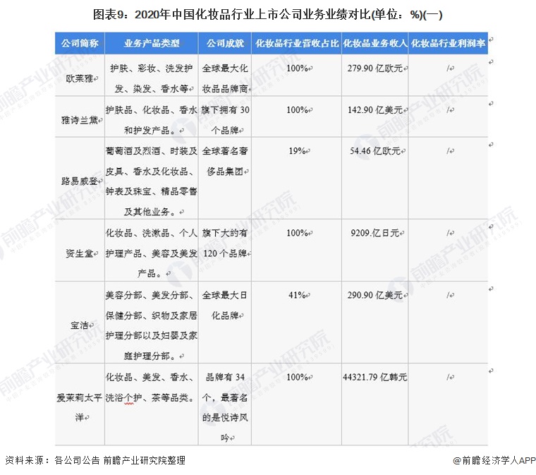
3、化妆品行业上市公司化妆品业务业绩对比
目前我国化妆品市场竞争中主要为各大国内外化妆品品牌商,其中欧莱雅和雅诗兰黛作为国家化妆品行业老牌企业,在化妆品领域布局齐全,产品类型众多,企业营业收入来源主要为化妆品行业。国内化妆品企业布局则更多选择某一细分领域实现“专精”,如丸美专精于护肤品,逸仙电商专注于彩妆等。



注:国外企业相关业务毛利率未披露。
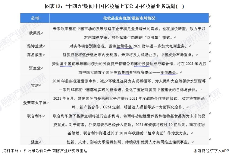
4、化妆品行业上市公司化妆品业务规划对比
相较于国际化妆品公司,国内化妆品公司起步较晚,但受益于电商崛起和“国潮风”影响,近年来我国化妆品国产品牌商发展十分迅速,各大品牌商借“国潮风”兴起和电商渠道崛起,大力改进营销策略和渠道布局。国产化妆品品牌最新布局情况如下:




雷达卡




京公网安备 11010802022788号







