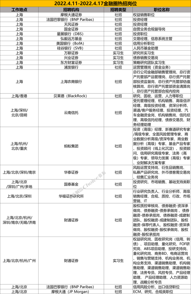
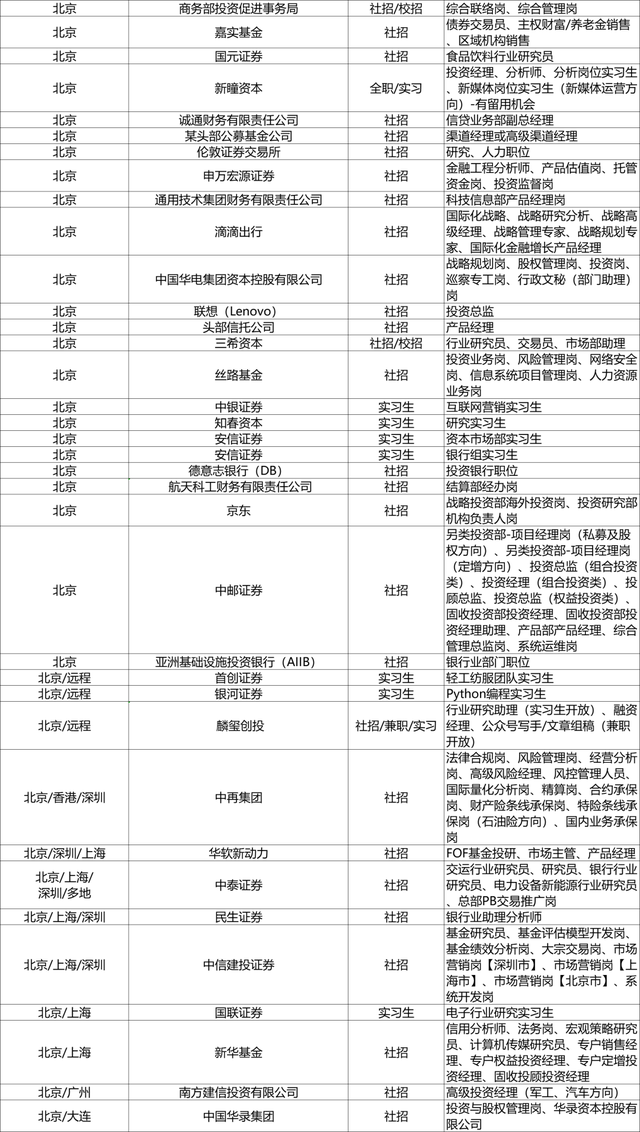
4月11日至4月17日之间,Choice数据不完全统计,整理了73家金融机构发布的相关招聘信息,其中北京、上海、深圳招聘需求较大,上海作为中国的第一大金融中心,在战“疫”的同时,32家金融机构仍在招聘,招聘机构主要是券商、基金公司和银行;岗位大类上,投资经理岗、高级销售需求较大。
12个省市头部金融机构招聘
北京、上海、深圳位列前三
上周(4月11日至4月17日之间),共12个省市73家金融机构发布招聘信息,其中,北京46家;上海32家;深圳15家位列第三,广州和香港亦有3家金融机构发布招聘,上周有3家金融公司招聘远程办公岗位。

数据来源:公司官网,相关公众号,Choice数据整理制作
28家券商发布招聘
投资、管理类需求较大
上周(4月11日至4月17日之间),共28家券商、6家基金公司,11家银行发布招聘(外资银行为主);商务部投资促进事业局和商务部国际经济技术交流中心两家事业单位发布社招;2家信托公司和1家保险公司亦发布用人需求。

数据来源:公司官网,相关公众号,Choice数据整理制作
岗位需求量上,第一创业、财通证券、广州银行、云南信托、蚂蚁集团、中邮证券、中再集团、财通证券、新华基金和华福证券研究所人才需求量较大,第一创业发布33个岗位需求,岗位分布在深圳、北京和上海。

数据来源:公司官网,相关公众号,Choice数据整理制作
岗位需求上,头部金融机构招聘岗位关键词有投资经理、产品经理、机构销售等。

数据来源:公司官网,相关公众号,Choice数据整理制作

附总表
关注“东方财富Choice数据”微信公众号,会话框输入“金融圈”领取上周热招岗位详细excel表。



数据来源:公司官网,相关公众号,Choice数据整理制作
THE END
https://choice.eastmoney.com/?adid=9113
往期精彩内容回顾:
1
浦东、嘉定超百家企业率先复工!封控对供应链影响有多大?
2
一季度经济数据公布,开局总体平稳
3
俄乌冲突下全球指数涨跌互现,如何高效搜索热门指数?


雷达卡





京公网安备 11010802022788号







