本文核心数据:融资金额、融资事件、融资赛道分布
STEAM教育备受资本青睐
2021年我国在线教育行业职业教育融资金额61.93亿元排名第一。其次为STEAM教育33.68亿元,作为素质教育的重要细分,STEAM教育近年来是国家以及社会群体日益关注的板块。

具体来看,2012-2021年,在STEAM教育领域的融资金额政策呈现增长趋势,相关事件数量波动较大。2021年,STEAM教育的融资事件为7起,融资金额为7.34亿元。相较2020年下降明显,受“双减”政策的影响较大。

“自上而下”+“由内而外”驱动发展
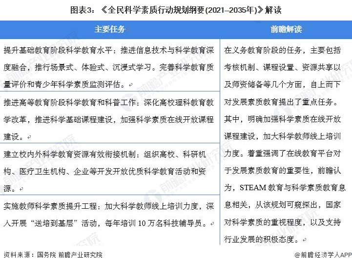
首先,顶层设计方面,国家从2002年内开始强调素质教育的重要性,从2014年开始探索STEAM教育,随着技术的进步,国家将人工智能、5G等相关技术植入课程。2021年6月3日,国务院发布《全民科学素质行动规划纲要(2021—2035年)》,明确到2025年,我国公民具备科学素质的比例超过15%,各地区、各人群科学素质发展不均衡明显改善。到2035年,我国公民具备科学素质的比例达到25%,城乡、区域科学素质发展差距显著缩小,为进入创新型国家前列奠定坚实社会基础。

其次,STEAM教育行业发展是从微观到宏观的因素共同作用,不论是在个人的发展、产业的技术人员培养还是国际竞争力的提升方面,STEAM教育已经成为教育体系的重要组成部分。

另外,结合STEAM教育的特点(内在特征)来看,作为培养跨学科复合型人才的课程,其在授课形式、教材和运营模式方面的要求均较高。

整体来看,STEAM教育近年来备受资本青睐,国家也从顶层设计方面给予关注和支持。未来,STEAM教育将更多承担为社会输送优秀科技型人才的重任。


雷达卡





京公网安备 11010802022788号







