钢结构产业主要上市公司:目前国内钢结构行业的上市公司主要鸿路钢构(002541)、精工钢构(600496)、富煌钢构(002743)、东南网架(002135)、杭萧钢构(600477)等
本文核心数据:钢结构营业收入、钢结构的产能、产销量等
1、鸿路钢构VS精工钢构:钢结构业务布局历程
我国钢结构行业随着国民经济的发展尤其是工业化和城市化进程的快速推进而不断发展壮大。我国钢结构企业数量较多,但具有较大规模和影响力的企业不多,行业集中度不高,具备行业整合能力、节能低耗的大型钢结构制造企业较少。目前,我国钢结构行业的龙头企业有鸿路钢构和精工钢构,二者的钢结构业务布局历程如下:

2、钢结构业务布局及运营现状分析
——产品结构布局对比:均以钢结构为主业
从产品结构布局来看,鸿路钢构和精工钢构均以钢结构为主要业务。2020年,鸿路钢构的钢结构业务营业收入占比为93.53%,围护产品业务占比为1.38%;精工钢构的钢结构业务营业收入占比为76.93%,集成和EPC业务占比为20.75%。

——钢结构产能布局对比:鸿路钢构产能规模领先
从钢结构的产能规模来看,2020年,鸿路钢构达320万吨/年,精工钢构为67万吨/年;鸿路钢构和精工钢构的钢结构产量分别为251万吨和77万吨,产能利用率分别为78.44%和114.93%。鸿路钢构的钢结构产能规模领先于精工钢构。

——钢结构销售布局对比:均以国内市场为主
从两家公司的销售布局来看,2020年,鸿路钢构的国内钢结构业务营收占公司总营收的99.96%,国外业务营收占比仅为0.04%;精工钢构的国内钢结构业务营收占公司总营收的94.24%,国外业务营收占比为5.76%。

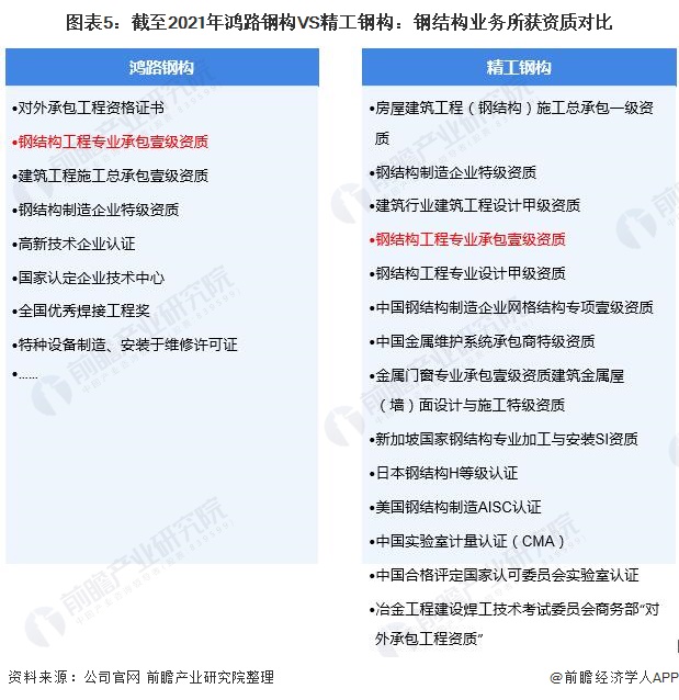
——钢结构业务资质对比:均有钢结构工程专业承包壹级资质
从钢结构业务的相关资质来看,目前,两家公司均具备钢结构工程专业承包壹级资质,也均通过了钢结构制造企业特级资质。另外精工钢构在新加坡、日本、美国等国家也拥有钢结构业务相关资质。

——钢结构研发投入:精工钢构更胜一筹
从研发投入来看,2018-2020年,鸿路钢构和精工钢构的研发投入金额均呈上升趋势,精工钢构的研发投入金额和占营业收入的比例整体高于鸿路钢构。2020年,鸿路钢构和精工钢构的研发投入分别为3.84亿元和4.43亿元,占营业收入的比例分别为2.86%和3.85%。

3、钢结构经营业绩对比
——钢结构销量/收入对比:鸿路钢构较为领先
从钢结构产品的销量来看,2018-2020年,两家公司的钢结构销量整体上升,其中鸿路钢构的钢结构销量由133.14万吨增长至247.08万吨,精工钢构的销量由71.61万吨增长至75.82万吨。

同时,从钢结构的业务收入来看,自2019年起鸿路钢构赶超精工钢构,2018-2020年,鸿路钢构的钢结构业务营业收入由72.53增长至125.8亿元;精工钢构的钢结构业务营业收入呈波动态势,2020年为88.34亿元。

——钢结构毛利率对比:精工钢构略高
从钢结构业务的毛利率来看,2018-2020年,鸿路钢构的钢结构毛利率呈现小幅下降的趋势,精工钢构的钢结构毛利率波动上升。2020年,鸿路钢构和精工钢构的钢结构毛利率分别为11.12%和13.63%。

4、前瞻观点:鸿路钢构占行业龙头地位
在钢结构行业中,产能规模、销售规模是体现公司钢结构产品经营规模的重要体现,因此,基于前文分析结果,前瞻认为,鸿路钢构因在产能规模、销售规模等方面占有优势,目前是我国钢结构企业中的“龙头”。



雷达卡




京公网安备 11010802022788号







