本文核心数据:全球石油化工市场规模、石油化工行业发展方向
石油化工:以油气为原料,下游市场丰富
石油化学工业,简称石油化工,一般指以石油和天然气为原料的化学工业;范围很广,产品很多。原油经过裂解(裂化)、重整和分离,提供基础原料,如乙烯、丙烯、丁烯、丁二烯、苯、甲苯、二甲苯、萘等;从这些基础原料可以制得各种基本有机原料如甲醇、甲醛、乙醇、乙醛、醋酸、异丙醇、丙酮、苯酚等。
石油化工指以石油和天然气为原料,生产石油产品和石油化工产品的加工工业。
石油产品又称油品,主要包括各种燃料油(汽油、煤油、柴油等)和润滑油以及液化石油气、石油焦碳、石蜡、沥青等。生产这些产品的加工过程常被称为石油炼制,简称炼油。
石油化工产品以炼油过程提供的原料油进一步化学加工获得。生产石油化工产品的第一步是对原料油和气(如丙烷、汽油、柴油等)进行裂解,生成以乙烯、丙烯、丁二烯、苯、甲苯、二甲苯为代表的基本化工原料。第二步是以基本化工原料生产多种有机化工原料(约200种)及合成材料(塑料、合成纤维、合成橡胶)。这两步产品的生产属于石油化工的范围。
有机化工原料继续加工可制得更多品种的化工产品,习惯上不属于石油化工的范围。在有些资料中,以天然气、轻汽油、重油为原料合成氨、尿素,甚至制取硝酸也列入石油化工。

总结来看,石油化工产业上游主要是原材料的生产运输作业,包括油气开采和运输,中游是炼油和石油化工产品加工制造过程,下游为产品销售环节,为农业、能源、交通、机械、电子、纺织、轻工、建筑、建材等工农业和人民日常生活提供配套和服务。需要注意的是,在石油化工生产过程中,为了促进炼油和分解过程,会添加化工催化剂以提高加工效率。

石油化工行业遭受新冠疫情重大冲击
2020年初突发的全球性新冠肺炎疫情为石油化工行业带来了巨大冲击,国际能源署在2020年初时预计,2020年全球石油需求将减少810万桶/日。这是自2009年和金融危机以来全球石油消费首次出现年度下降。2020年一季度全球成品油消费量下降近30%,二季度全球石油供应出现有史以来单季最大供应过剩。
受此影响,2020年石油化工的市场规模有一定程度的下降,2020年全球石油化工市场规模4220亿美元,同比下降4.3%。

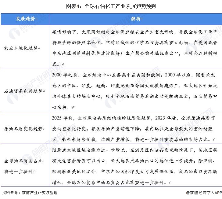
供应本地化趋势明显
在经历了新冠肺炎疫情后,全球贸易供应链的稳定性受到了一定的考验,许多国家在意识到了全球化贸易供应链抗巨大风险的能力较弱后开始将石油化工等重要资源向本地转移。

预计2026年市场规模突破5600亿美元
根据Grand View Research的预测,全球范围内石油化工行业的市场规模将进一步增长,预计2026年能够达到5656亿美元左右。

综合来看,2020年突发的新冠肺炎疫情在一定程度上提醒了世界各国全球化在日常繁荣国际贸易下的弊端,而随着新冠疫情的爆发,国际贸易的中断带来的进口资源稀缺的窘境也推动了石油化工等必备工业在各个国家进行本地化的进程。
以上数据参考前瞻产业研究院《中国石油化工产业发展前景预测与投资战略规划分析报告》,同时前瞻产业研究院还提供产业大数据、产业研究、产业链咨询、产业图谱、产业规划、园区规划、产业招商引资、IPO募投可研、IPO业务与技术撰写、IPO工作底稿咨询等解决方案。


雷达卡




京公网安备 11010802022788号







