本文核心内容:消防行业政策导向、行业发展目标
消防行业的发展对于国家的长治久安和促进社会进步具有重要意义,也是经济社会发展的基础支撑,党中央高度重视消防行业的发展。本文将对国家层面、地方层面消防行业发展政策的重点内容及发展目标进行深度解读。
1、政策历程图
根据我国国民经济“八五”计划至“十四五”规划,国家对消防行业的支持政策经历了从“加强对自然灾害的监测和防治”到“增强消防等防灾能力”再到“加强隐患排查治理、监察监管能力等建设”的变化,国家层面对消防行业的安全监管愈发重视。
“八五”、“九五”规划中仅提到对自然灾害的监测和防治;“十五”规划将灾害防治概念进一步扩充至“各种灾害的安全网建设”;“十一五”规划正式提出要建设“三级安全生产应急救援指挥中心和应急救援体系”,消防安全监管逐渐得到重视;到“十四五”时期,提出要“深入推进消防领域安全整治”,全国消防安全整治进入攻坚阶段。

2、国家层面政策汇总及解读
——国家层面消防行业政策汇总
近年来我国密集出台了促进消防行业健康发展的政策法规,包括行业规范监管要求、细分品类产品应用指导意见、公共设施以及家庭领域的消防产品应用推广等等,极大地促进了消防产品市场需求的增长,也有利于行业的长期稳健发展。目前,国内的消防行业政策法规体系建设正在逐渐完善,行业发展不断规范。

注:政策汇总截至日期到2021年9月底,下不赘述。



——市场化改革历程及政策解读
体制和法规的健全是行业长期发展的根基,我国消防行业的市场化改革自新中国成立以来历经了3次改革,经历了计划经济的定点生产、备案/许可制、市场准入制三个阶段,逐渐由监管限制走向市场放开。

1986年我国消防市场进入备案/许可制阶段,2001年开始进入市场准入阶段,2019年在发改委发布的《产业结构调整指导目录(2019年本)》中,将原来的限制类第十五类“消防”所涵盖的全部产品移出并改为允许类,我国消防行业的市场化程度不断提高。

——智慧消防政策汇总及解读
近年来,随着我国“互联网+”和“智慧城市”的战略实施,提升消防技术水平、促进行业信息化发展等成为消防行业发展的主要趋势,进一步催生出“智慧消防”的概念。2017年公安部消防局发布《关于全面推进“智慧消防”建设的指导意见》,提出由“传统消防”向“现代消防”转型升级的具体发展目标,在政策的带动下,各地消防部门和行业企业开始积极探索综合运用物联网、云计算、大数据等新信息技术,推进“智慧消防”建设,促进信息化与消防业务的深度融合。自此,国内智慧消防行业的技术水平和市场规模快速提升,智慧消防行业进入高速发展时期。

——国家层面消防行业发展目标解读
2020年4月,国务院发布《安全专项整治三年行动实施方案》,包含了《消防安全专项整治三年行动实施方案》等11个专项整治实施方案,提出消防行业七大重点整治任务以及具体整治目标,预计到2022年底,全国建立起从根本上消除火灾风险隐患的消防管理责任链条、火灾防控体系、监测预警机制,推动消防安全形势持续向好发展。
该政策对消防行业的安全监管落实起到较好的促进作用,推动各地区、各企业全面排查现有风险,认真辨识、科学评估,从而制定有效的防控措施。行业的严格监管也极大地促进消防市场的需求增长,通过严格排查重点区域的消防产品配置及使用不规范的问题,推动消防产品存量替换和潜在市场需求进一步释放;另外,消防信息化管理能力提升工程也将极大促进消防市场的信息化、智慧化变革。

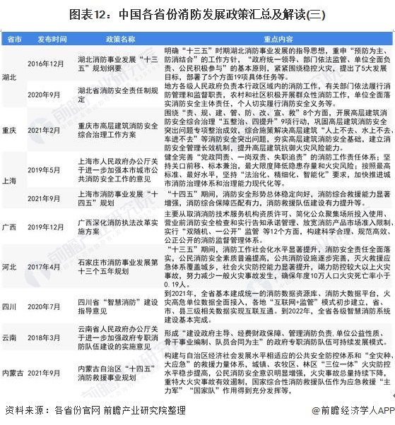
3、各省市层面的政策汇总及解读
——相关省市消防行业政策汇总
在上述国家政策的引导下,各消防相关省份也陆续出台一系列政策助推各地区消防体系建设布局更加完善,主要包括各省市消防事业的规范化监管、重点提升发展任务、智慧消防建设等方面内容。



——相关省市消防行业发展目标解读
“十四五”期间,我国部分省市也提出了消防行业发展的具体目标。例如,上海、广东、天津、浙江、福建等均提出到“十四五”末的百万人火灾死亡率、专职消防人员占总人口比例、公众消防安全知晓率等具体发展指标,预计将逐步建立起从根本上消除火灾风险隐患的消防管理责任链条、火灾防控体系、监测预警机制。

以上数据参考前瞻产业研究院《中国消防行业市场前瞻及投资战略规划分析报告》,同时前瞻产业研究院还提供产业大数据、产业研究、产业链咨询、产业图谱、产业规划、园区规划、产业招商引资、IPO募投可研、IPO业务与技术撰写、IPO工作底稿咨询等解决方案。


雷达卡




京公网安备 11010802022788号







