1、便利店产业上市公司汇总
便利店是我国城市“一刻钟”计划的重要规划内容之一,担当着便民生活的重要角色。目前,我国便利店产业的上市公司数量较多,分布在各产业链环节。具体包括,
便利店中游上市公司:中央商场(600280)天虹股份(002419)王府井(600859)、友好集团600778、永辉超市(601933)、中百集团(000759)、利群股份601366.SH、友阿股份(002277)、红旗连锁(002697)、百联股份(600827)、三江购物601116、步步高002251、中兴商业000715、新华都002264、华联综超600361、人人乐002336、家家悦603708、北京城乡600861、中民控股00681.HK、安德利603031、联华超市00980.HK、永旺00984.HK;
上游:物流运输:顺丰控股002352、海容冷链603187;上游食品饮料:三只松鼠300783、伊利股份600887、ST维维(600300)、洽洽食品002557、黑芝麻000716、盐津铺子002847、来伊份603777、好想你002582、承德露露000848、达利食品037990.HK;上游鲜食:广州酒家603043、惠发食品603536、煌上煌002695、三全食品002216、上海梅林600073;
上游日配鲜食:桃李面包603866、元祖股份603886、*ST麦趣002719、立高食品300973;
产业链下游配送:美团03690.HK等。







注:红色为产业链中游企业;黑色为产业链上游企业;紫色为产业链下游企业。
2、便利店行业上市公司业务布局对比
便利店行业的上市公司中,便利店选址具有明显的区域特征,整体来看,华北、华中、华南和中部地区便利店分布较多,其他西北、西南等地基本以本土零售百货品牌为主,在便利店也去分布上,天虹股份、红旗连锁、新华都、人人乐、安德利等上市公司便利店业务占比较高。


3、便利店行业上市公司便利店业务业绩对比
目前,我国便利店行业的龙头上市公司为红旗连锁,便利店业务占比超过100%,营业收入为90.53亿元,毛利率为29.45%。处于便利店上市公司较高水平,其他上市公司的便利店业务份额则相对较小。当前上市公司便利店毛利率主要在12%-20%之间。

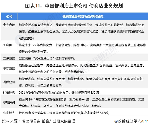
4、便利店行业上市公司便利店业务规划对比
根据部分上市公司业务规划,上市公司纷纷将加大对便利店业务的布局和投入,其中多数上市公司未来将加大对门店的数字化布局,在区域的分布方面,加大便利店的布局密度,部分便利店企业的其他上市公司便利店业务的发展规划如下:

以上数据参考前瞻产业研究院《中国便利店行业市场前瞻与投资战略规划分析报告》,同时前瞻产业研究院还提供产业大数据、产业研究、产业链咨询、产业图谱、产业规划、园区规划、产业招商引资、IPO募投可研、IPO业务与技术撰写、IPO工作底稿咨询等解决方案。


雷达卡




京公网安备 11010802022788号







