商业地产行业主要上市公司:目前国内商业地产行业的上市公司主要有保利地产(600048)、大悦城(000031)、绿地控股(600606)等。
本文核心数据:上市公司汇总、业务布局、经营业绩、业务规划
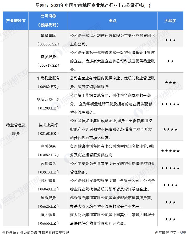
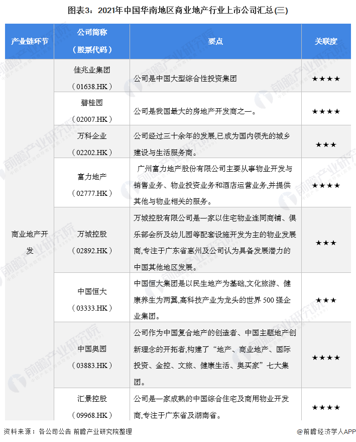
1、华南地区商业地产行业上市公司汇总
商业地产是我国商业体系的重要分支,也是房地产行业的重要组成部分。目前,我国华南地区商业地产产业的上市公司数量较多,分布在各产业链环节。具体包括:
物业管理及服务上市公司:皇庭国际(000056.SZ)、特发服务(300917.SZ)、华发物业服务(00982.HK)、华润万象生活(01209.HK)、佳兆业美好(02168.HK)、奥园健康(03662.HK)、合景悠活(03913.HK)、保利物业(06049.HK)、越秀服务(06626.HK)、恒大物业(06666.HK)、星盛商业(06668.HK)、卓越商企服务(06989.HK);
商业地产开发上市公司:珠光控股(01176.HK)、大悦城(000031.SZ)、华侨城A(000069.SZ、阳光股份(000608.SZ)、陆家嘴(600663.SH)、时代中国控股(01233.HK)、力高集团(01622.HK)、佳兆业集团(01638.HK)、碧桂园(02007.HK)、万科企业(02202.HK)、富力地产(02777.HK)、万城控股(02892.HK)、中国恒大(03333.HK)、中国奥园(03883.HK)、汇景控股(09968.HK)。






从华南地区商业地产的上市企业所在地来看(按总部所在地),基本所有的上市企业均处于广东省,这主要是由于广东省紧邻香港,在上世纪七八十年代,受益于改革开放,香港的房地产企业和企业家来到内陆发展,广东省则最为受益。

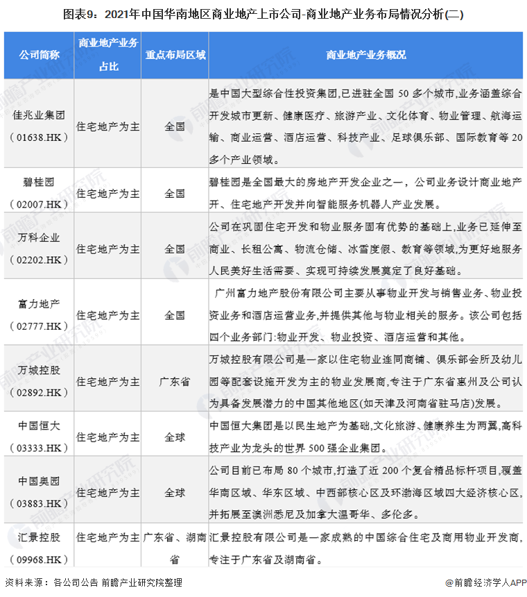
2、华南地区商业地产行业上市公司业务布局对比
华南地区商业地产行业的上市公司中,绝大部分都是综合类房地产开发商,主要布局重点集中在广东深圳地区,向其他重点省份和地区扩散。

注:由于大部分商业地产公司均是综合性房地产公司,且公司不做明确商业地产与住宅地产的业绩区分披露,故根据公司业务比重以及营业收入主要来源评判公司以什么业务为主。

注:由于大部分商业地产公司均是综合性房地产公司,且公司不做明确商业地产与住宅地产的业绩区分披露,故根据公司业务比重以及营业收入主要来源评判公司以什么业务为主。
3、华南地区商业地产行业上市公司商业地产业务业绩对比
目前,我国华南地区商业地产行业企业数量较多,从企业2020年营业收入来看,碧桂园、万科企业和中国恒大是区域发展较好的企业。

注:由于大部分商业地产公司均是综合性房地产公司,且公司不做明确商业地产与住宅地产的业绩区分披露,因此大部分企业的商业地产包含了住宅地产开发和运营。

注:由于大部分商业地产公司均是综合性房地产公司,且公司不做明确商业地产与住宅地产的业绩区分披露,因此大部分企业的商业地产包含了住宅地产开发和运营。
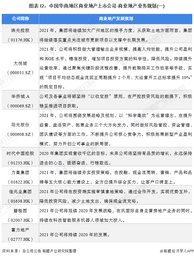
4、华南地区商业地产行业上市公司商业地产业务规划对比
2020年国内商业地产行业受到国家对房地产行业整体调控政策的影响以及新冠疫情对实体经济的巨大冲击,整个行业在2020年都经受了巨大的考验,随着2021年疫情逐步得到控制,经济逐渐恢复走向正轨,各商业企业也开始新的一年和阶段的布局与规划。




雷达卡




京公网安备 11010802022788号







