工程塑料行业主要上市公司:金发科技(600143)、普利特(002324)、道恩股份(002838)、国恩股份(002768)、沃特股份(002886)、南京聚隆(300644)等
本文核心数据:公司业务布局历程、业务运营现状、业务业绩
1、金发科技vs普利特vs同益股份:工程塑料业务布局历程
我国工程塑料龙头企业有金发科技、普利特、同益股份等。2021年,金发科技提升工程塑料产能以满足市场需求,新增4000吨高温尼龙材料及800吨PPSU材料产能;普利特在LCP树脂合成及材料应用领域拥有完整产业链和自主核心技术;同益股份拟投入13亿元,在江西信丰建设十万吨级研发、制造基地,主要产品为特种工程塑料与改性工程塑料板棒材。三家企业的发展历程如下:

2、工程塑料业务运营现状:
——工程塑料业务竞争力:金发科技是国内特种工程塑料品种最多、产业化规模最大的企业
工程塑料业务竞争力方面,金发科技在特种工程塑料领域是国内特种工程塑料品种最多、产业化规模最大的企业;普利特拥有LCP聚合技术自主知识产权,是国内首个LCP材料供应商;同益股份经营中高端工程塑料产品,在特殊功能等改性材料与特种工程塑料注塑等领域具有成功经验。

——工程塑料业务产品对比:
从三家企业的产品来看,金发科技生产一系列特种工程塑料产品,产品应用于新基建、新能源、LED照明、5G通信等领域;普利特、同益股份工程塑料产品分别应用于汽车发动机系统、特种装备、3C等以及手机及移动终端、消费类电子、智能家电、汽车等领域。

——工程塑料业务销售布局对比:重点布局区域均为国内
从营收来源来看,金发科技、普利特、同益股份重点布局区域均为国内,占总销售收入的比例分别为81.87%、91.31%与93.76%。根据公司官网,普利特客户包括星怡车灯、均胜集团、华众企业、上汽通用五菱、福田汽车等;同益股份客户包括华为、小米、比亚迪、广汽集团、海信、科沃斯等。

——工程塑料业务资质对比:均获得质量管理体系认证以及CNAS实验室认可
金发科技、普利特、同益股份均获得质量管理体系认证以及CNAS实验室认可。此外,金发科技为国家循环经济标准化试点单位;普利特为上海汽车用塑料复合材料行业市级企业技术中心;同益股份为国家聚氨酯工程技术研究中心。

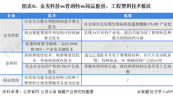
——工程塑料技术情况:技术助力产品产业化、产业链延伸等
金发科技在耐高温特种工程塑料方面开发出了固相悬浮聚合技术、低自聚低重排序列结构可控熔融聚合技术及高透明度聚芳醚砜(包括PPSU和PES)产业化关键技术,实现了生物基耐高温聚酰胺PA10T以及LCP材料的产业化;普利特具备拥有完全自主知识产权的TLCP合成技术;同益股份在特殊功能等改性材料与特种工程塑料注塑等领域具有成功经验。

3、工程塑料经营业绩对比:
——工程塑料销量对比:金发科技销量呈上升趋势,同益股份销量最大
从工程塑料类产品销量来看,2018-2020年,金发科技特种工程塑料销量呈上升趋势,同益股份2020年工程塑料销量最大,达5.17万吨。

——同益股份工程塑料业务营收规模最大
从工程塑料业务收入来看,同益股份工程塑料业务营收规模最大。2021年上半年,普利特、同益股份工程塑料业务营收分别达5.37亿元与4.8亿元。

注:金发科技2020年及2021年上半年数据根据2018年工程塑料占新材料业务的营收占比测算得出。
——工程塑料业务毛利率对比:金发科技更胜一筹
从工程塑料业务的毛利率来看,金发科技生产特种工程塑料产品,毛利率较高。2020年上半年,金发科技、普利特、同益股份工程塑料业务毛利率分别达32.75%、15.64%与13.49%。

注:由于金发科技与普利特未披露2020年毛利率数据,图表中为2020年上半年数据。
4、前瞻观点:金发科技为中国“工程塑料之王”
工程塑料技术研发对产品竞争力以及毛利率产生影响;此外,产品销量、业务收入体现了公司业务规模以及市场份额。基于前文分析结果,前瞻认为,金发科技因在工程塑料产品竞争力、技术研发与产品毛利率方面占有优势,是我国“工程塑料之王”。



雷达卡




京公网安备 11010802022788号







