本文核心数据:中国化妆品上市企业业务布局、中国化妆品上市企业业务规划
产业链剖析:商品分销渠道较为多样
化妆品行业产业链上游主要为原材料行业(包括油脂、粉质、胶质、活性剂等)和包装原材料行业(包括纸质、玻璃、塑料、铝包装等),行业下游则主要为商品流通行业(包括线上分销商和线下零售商)。


化妆品行业产业链热力地图
从我国化妆品行业产业链企业部分热力地图上来看,产业链上企业多分布于中部及东南沿海等经济较为发达的地区,其中广东省的企业分布数量最多。山东福建等省份也有较多企业分布。

从行业上市企业的分布来看,与产业链企业分布类似,东部沿海依旧是我国化妆品行业上市企业分布的重点区域。其中,广东省拥有最多的化妆品行业上市企业。

化妆品行业产业园分布图:浙江省最多
目前,我国共有10个规模以上的化妆品行业产业园,主要分布在浙江、云南、广东等地。其中,浙江省内的化妆品产业园数量最多,共有5家。


化妆品行业上市企业经营情况
目前,我国化妆品行业的龙头企业是珀莱雅、丽人丽妆、上海家化等老牌美妆护肤上市企业,该类企业化妆品业务的年营业收入均在亿元以上。


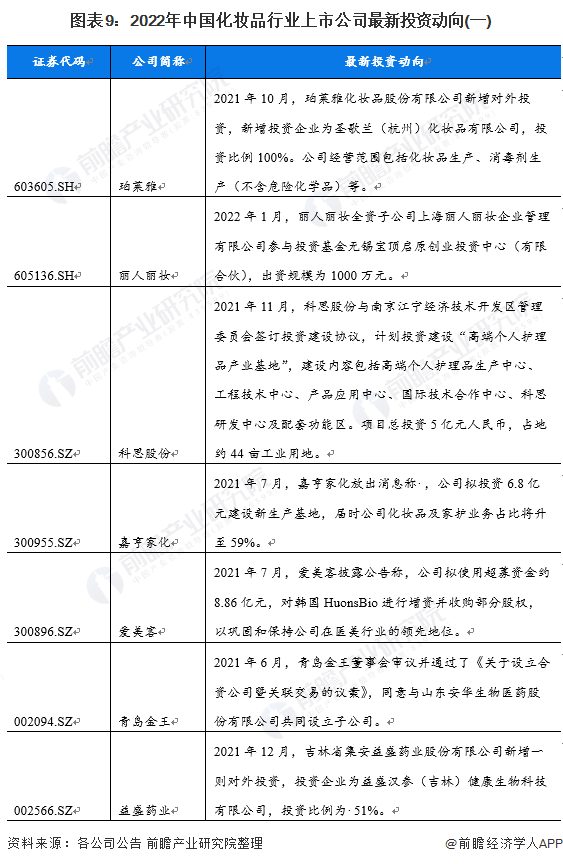
化妆品行业上市企业最新投资动向
2021年来,化妆品行业上市企业的投资方向主要为合资建立新子公司或通过兼并收购来拓展公司原有的产业链条。


以上数据参考前瞻产业研究院《中国化妆品行业市场前瞻与投资战略规划分析报告》,同时前瞻产业研究院还提供产业大数据、产业研究、政策研究、产业链咨询、产业图谱、产业规划、园区规划、产业招商引资、IPO募投可研、IPO业务与技术撰写、IPO工作底稿咨询等解决方案。


雷达卡




京公网安备 11010802022788号







