本文核心数据:国家层面融资租赁政策、各省市融资租赁政策、政策解读
1、政策历程图
“十一五”时期融资租赁的政策主要强调行业规范发展,“十二五”时期开始关注融资租赁对于支持实体经济的服务能力。经历了前期的发展,中国已经逐渐建立起行业快速发展的环境,于是,“十三五”明确提出大力发展融资租赁业务,到了“十四五”期间行业的监管体系进一步完善,为行业健康发展提供了基础。

2、国家层面政策汇总及解读
——国家层面融资租赁行业政策汇总
目前,国家层面的融资租赁政策以规范性政策为主,包括金融租赁公司、融资租赁公司设立、经营、监管等方面的规范性文件。支持性文件主要包括允许在自贸区发展融资租赁业务等内容。


——《关于推进自由贸易试验区贸易投资便利化改革创新若干措施》解读
2021年09月03日,国务院发布《关于推进自由贸易试验区贸易投资便利化改革创新若干措施》,明确提出开展融资租赁公司外债便利化试点,为融资租赁服务国内外贸易提供了更好的平台。

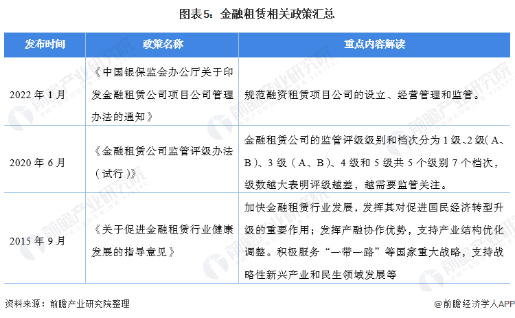
——金融租赁相关政策
金融租赁作为融资租赁的重要组成部分,也是政策重点关注的领域。金融租赁公司作为金融机构,存在一定的经营风险,所以金融租赁公司相关政策主要以加强金融租赁公司监管、促进行业健康发展为主。

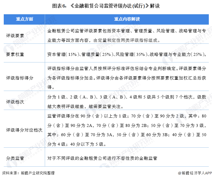
——《金融租赁公司监管评级办法(试行)》解读
2020年6月中国银保监会发布《金融租赁公司监管评级办法(试行)》,提出了定量和定性的评级方法,明确了金融租赁公司监管评级操作规程,将金融租赁公司监管推向了新的方向。

——内资租赁政策
中国内资融资租赁试点从2004年开始,2017年起为促进自贸区融资租赁业务的发展,商务部、税务局将融资租赁试点业务包含内资试点融资租赁公司的审批权限下放至各自贸区,经历多年发展内资融资租赁公司目前已经达到400多家,成为融资租赁行业的重要一员。2018年,内外资融资租赁公司的业务经营与监管职责划统一被划分到银保监会,实现了内外资融资租赁公司监管的统一。2020年,银保监发布《融资租赁公司监督管理暂行办法》,又进一步明确了具体的监管方法,为内外资融资租赁公司向着规范化发展助力。

3、各省市层面的政策汇总及解读
——31省市融资租赁行业政策汇总
目前,多个省市包括江苏、浙江、山东、广东、上海、北京等,在“十四五”时期发布了融资租赁相关政策,明确了发展目标等内容,主要内容如下:



——《上海国际金融中心建设“十四五”规划》解读
2021年7月发布的《上海国际金融中心建设“十四五”规划》,提出大力支持融资租赁为养老、国际航运、小微企业等提供服务,建设融资租赁产业高地并鼓励符合条件的上海市融资租赁企业纳入人民银行征信,这些举措将进一步提升上海国际金融中心能级。

——31省市融资租赁行业发展目标解读
“十四五”期间,我国主要省份也提出了融资租赁行业的发展目标,包括推动融资租赁做好实体经济的支持作用,加快融资租赁创新发展等:

以上数据来源于前瞻产业研究院《中国融资租赁行业市场前瞻与投资战略规划分析报告》,同时前瞻产业研究院还提供产业大数据、产业研究、政策研究、产业链咨询、产业图谱、产业规划、园区规划、产业招商引资、IPO募投可研、IPO业务与技术撰写、IPO工作底稿咨询等解决方案。


雷达卡




京公网安备 11010802022788号







