危废处理行业上市公司:光大环境(00257.hk)、东方园林(002310)、东江环保(002672)
本文核心数据:营业收入、毛利率、危废处理能力
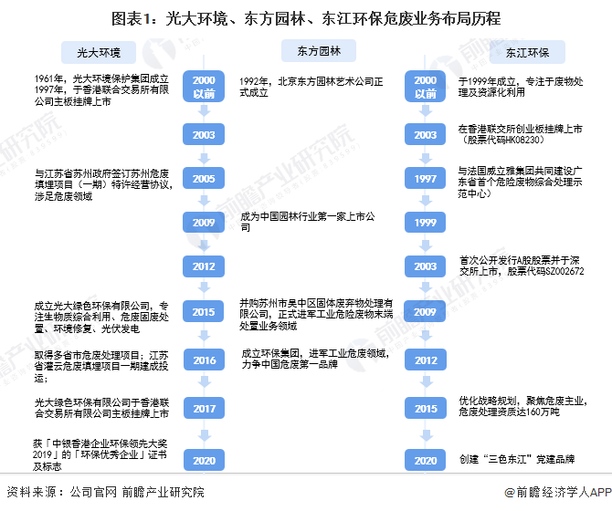
1、危废处理业务布局历程
危废处理是我国环保供应体系的重要分支,也是固废处理的重要组成部分。目前,光大环境、东方园林和东江环保等公司均为中国危废处理行业的龙头企业,三家企业在危废处理业务上的布局历程如下:

2、危废处理业务布局及运营现状
——危废处理业务经营布局
从危废处理业务布局情况来看,截至2021年,中国光大环境集团在危废处理板块业务布局较广,涉及工业危固废,医疗危废及其他危废等全业务布局,东方园林和东江环保主要集中在工业危废资源化及危废处理领域。

从公司经营的业务结构来看,2020年,光大环境绿色环保占总营收比重为22.90%,东方园林危废业务以工业废弃物销售统计,当期占总营收比重为70.69%。与之相比,东江环保危废业务细分为工业废弃物处理及资源化利用,两块业务合计占当期总营收比重达80.05%,危废业务聚焦程度更高。

注:光大环境危废业务以绿色环保板块经营;东方园林危废业务以工业废弃物销售统计;东江环保危废业务包括工业废气无处理及资源化。
——危废处理业务主要项目

——危废处理业务区域布局
从危废处理业务区域布局上看,光大环境作为港股上市公司,业务遍布全国24个省(市)、自治区和特别行政区,同时拓展至海外德国、波兰及越南等国家;东江环保危废业务覆盖国内珠三角、长三角、京津冀、环渤海及中西部市场等危废行业核心区域;东方园林危废业务目前主要集中在国内华东、西北西南地区。

——危废处理核心技术
从危废处理核心技术方式来看,光大环境和东江环保危废处理上均涉足危废的资源化,同时危废处置上包括焚烧、填埋和物化等多种方式,东方园林危废处理方式上除焚烧处理外,拥有回转窑处理特有技术工艺。

——危废处理能力
从危废处理能力来看,据公司2021年半年报最新数据显示,光大环境危废处理能力已达294万吨/年,东江环保危废处理处置资质总量超过200万吨/年,其中综合利用75万吨/年,焚烧36万吨/年,填埋28万吨/年,物化63万吨/年。东方园林仅在早期规划中提到至2021年公司危废处理能力达1000万吨/年。

3、危废处理业务业绩对比
——危废处理业务营收比较
从危废处理板块业务的经营情况来看,光大环境的危废处理业务规模较大,东方园林、东江环保该业务营收较为接近,均低于光大环境。2020年,光大环境危废处理业务实现收入82.59亿元,东方园林和东江环保危废处理业务分别实现收入40.31亿元和26.54亿元。

注:港元兑人民币汇率采用2020年12月25日收盘价(2021年1月1日开盘价):1港币=0.84元人民币。
——危废处理业务毛利率比较
从危废处理业务的毛利率来看,行业普遍毛利率在30%左右,2019-2021年,光大环境和东江环保的危废处理业务毛利率均高于行业水平,2020年分别为37.53%和33.00%左右,而东方园林在该业务上毛利率较低,甚至出现了亏损。

注:光大环境毛利率使用公司综合经营毛利率,东江环保毛利率使用工业废物利用和工业废物处置加权计算。
4、前瞻观点:光大环境为中国“危废处理之王”
在危废处理行业中,危废处理能力决定了公司在危废处理业务中的竞争力,而危废业务业绩和毛利率水平能反应公司的业务经营概况。基于前文分析结果,前瞻认为,中国光大环境在危废处理行业进行全业务布局,渠道覆盖海内外市场;同时在危废处理能力上已落实产能规模较大;此外危废处理业务营收规模处于行业领先水平,毛利率稳定。前瞻认为光大环境为中国“危废处理之王”。



雷达卡





京公网安备 11010802022788号







