本文核心数据:水稻种业发展历程、制种面积、制种产量、需种量、发展趋势
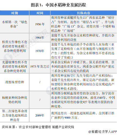
我国水稻种业发展时间较长
水稻为我国三大粮食作物之一,我国有60%以上的人口以大米为主食。目前,我国水稻种子的自主率达100%。我国水稻种业发展时间较长,经历了第一次“绿色革命”、核质互作雄性不育系的培育和水稻三系杂种优势利用、光温敏雄性核不育系的培育和水稻两系杂种优势利用、理想株型育种、籼粳亚种间杂种优势的利用与第二次绿色革命理念及绿色超级稻品种选育几个时期。
1956年,我国育种家黄耀祥先生以广西农家品种“矮仔占”为材料,选育出“矮仔占4号”,并与高秆品种“广场13”杂交,培育出第一个矮秆籼稻品种“广场矮”,至2009年第二次绿色革命理念及绿色超级稻品种选育时期,我国选育出一批绿色超级稻品种,全国累计推广面积约9000万亩。

水稻由我国传播到世界各地,从全球水稻种业的发展历程来看,19世纪(特别是近代生物技术发展以来),抗除草剂种质资源的发掘与应用使美国率先实现杂交水稻机械化制种,美国的杂交水稻面积占比提高至50%左右,杂交水稻快速发展;20世纪60年代,日本提出超级稻育种概念,要将产量提高到新的水平,后来由于种质资源的局限未能实现,进而转向优良食味品质改良,创制出了越光等优良食味品质水稻品种。

2020年杂交水稻落实制种面积115万亩
我国的水稻种子市场一方面杂交稻改种常规趋势明显,另一方面隆平高科等优势种子企业逐渐占据垄断地位,对优质资源的控制力越来越强。
2020年,全国杂交水稻落实制种面积115万亩,减幅为17%,其中早稻落实制种面积19.3万亩,中稻落实制种面积75万亩,晚稻落实制种20.7万亩,江西、湖南两省部分制种基地受连日雨水和持续低温天气影响,早制品种出现倒伏、结实率低与穗上芽等现象;福建基地病虫害发生情况好于往年。据初步统计,2021年中国杂交水稻制种面积达158万亩。

2020年杂交水稻制种量达2.8亿公斤左右
从总供给看,2020年杂交水稻制种产量达2.8亿公斤左右。据初步统计,2021年杂交水稻制种面积、制种单产较2020年实现双增,新产种子2.7亿公斤。

据预测2022年杂交水稻需求合计2.35亿公斤
我国杂交水稻供需情况基本稳定,供需差基本保持在0.5亿公斤以内。2020年,我国杂交水稻需种量约为2.2亿公斤。
2021年杂交水稻季末有效库存约0.84亿公斤,2022年杂交水稻商品种子有效供给量将超过3.5亿公斤,预计2022年杂交水稻大田用种与出口需求合计2.35亿公斤,种子供给量超出需求量约1.15亿公斤,种子供应过剩的态势将进一步加剧。

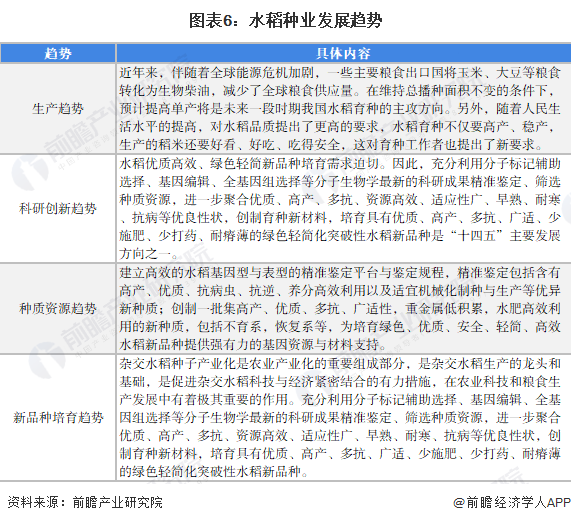
提高单产或为水稻育种发展方向
近年来,全球能源危机加剧,一些主要粮食出口国将玉米、大豆等粮食转化为生物柴油,减少了全球粮食供应量,世界粮食安全压力倍增。在维持总播种面积不变的条件下,提高单产或为我国水稻育种的主攻方向。
在对水稻优质高效、绿色轻简新品种培育需求迫切、建立高效的水稻基因型与表型的精准鉴定平台与鉴定规程的背景下,预计培育具有优质、高产、多抗、广适、少施肥、少打药、耐瘠薄的绿色轻简化突破性水稻新品种成为发展方向。

以上数据参考前瞻产业研究院《中国种子行业市场需求预测与投资战略规划分析报告》,同时前瞻产业研究院还提供产业大数据、产业研究、政策研究、产业链咨询、产业图谱、产业规划、园区规划、产业招商引资、IPO募投可研、IPO业务与技术撰写、IPO工作底稿咨询等解决方案。


雷达卡




京公网安备 11010802022788号







