本文核心数据:伊利股份乳制品业务布局历程、伊利股份乳制品产品布局、伊利股份乳制品产品收入结构、伊利股份乳制品产品品牌布局
1、中国乳制品行业龙头企业全方位对比
随着居民收入持续增加、消费水平不断提高,生活水平的改善,人们对乳制品的需求越发旺盛,在强劲内需驱动下,中国乳业开展品质升级、品牌升级、创新升级,实现跨越式发展。目前国内乳制品行业的龙头企业主要有伊利股份、蒙牛乳业、光明乳业等。

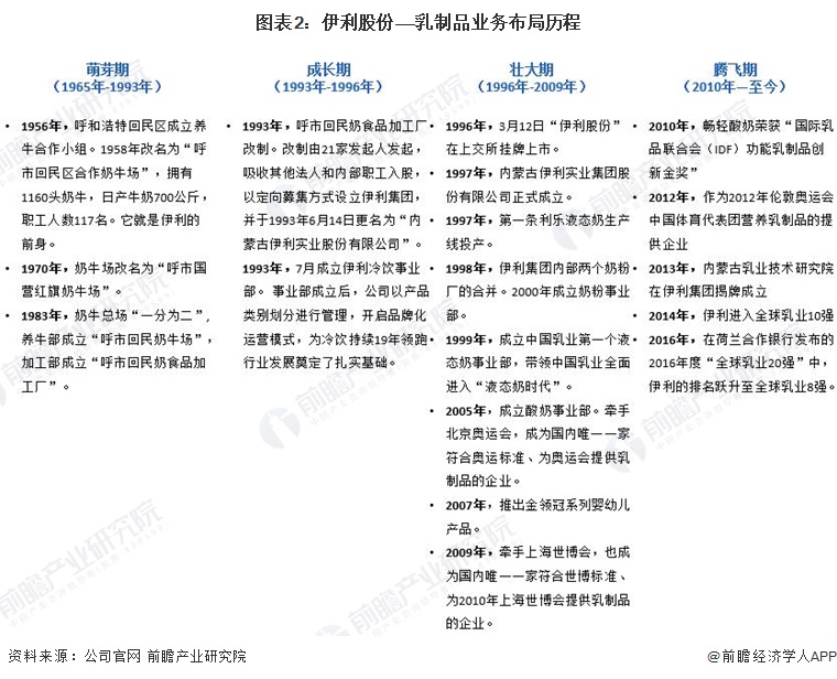
2、伊利股份:乳制品业务的布局历程
伊利的发展历程可以说是中国乳业从小到大、从弱到强的历史缩影。 伊利的发展历程可以归纳为以下四个时期:萌芽期(1956年-1993年)、成长期(1993年-1996年)、壮大期(1996年-2009年)和腾飞期(2010——至今)。

3、伊利股份:乳制品业务布局及运营现状
——乳制品业务产品布局:产品矩阵丰富
伊利股份主要从事各类乳制品及健康饮品的加工、制造与销售活动,旗下拥有液体乳、乳饮料、奶粉、酸奶、冷冻饮品、奶酪、乳脂等几大产品系列。

从公司产品收入结构来看,2020年公司液体乳产品收入占比最高,为80%;奶粉及奶制品收入占比14%;冷饮产品收入占比6%。

在乳制品领域,伊利构建多元化产品矩阵,将重点发力奶粉、奶酪业务,低温主品牌与金典双线发展。自1997年液态奶时代来临后,伊利开始大力拓展产品线,并拥有诸如优酸乳、金典、QQ星、安慕希、金领冠等多个子品牌。

——乳制品业务布局区域:搭建了国内及海外业务“双循环”发展格局
伊利股份乳制品业务遍布国内外,搭建国内及海外业务“双循环”发展格局。持续建设“全球资源体系、全球创新体系,全球市场体系”,依托国内及大洋洲、东南亚等基地市场,稳步推进海外业务。2020年公司华北地区营业收入占比30%;华南地区收入占比26%;其他地区收入占比44%。

——乳制品业务渠道布局:乡村镇网点超过100万家
伊利股份从2006年开始布局织网计划,结合奶源及产能的扩张,形成了“纵贯南北、辐射东西”的全国性市场布局,成为第一家覆盖全国市场的乳品企业。
伊利深化全渠道战略布局,开展线上、线下营销整合,积极拓展“会员营销”“社群营销”“O2O到家”等新零售模式,并加强与电商平台的战略合作,构建共赢的新零售生态;公司继续执行年度渠道精耕计划,抓住乡镇市场业务发展机遇,公司服务的乡镇村网点近109.6万家,较上年提升了5.5%。

截至2020年12月底,伊利股份拥有销售人员17897名,较2019年底增加了0.24%。

——乳制品产品产销量:奶粉及奶制品销量大幅增长
2006年起的织网计划和2012年开始的全球织网计划大力提升了伊利的产能。2020年伊利液体乳产量886.18万吨,同比增长1.18%;奶粉及奶制品产量22.35万吨,同比增长23.14%;冷饮产量43.12万吨,同比增长5.15%。

在销量方面,2020年伊利合并Westland Dairy Company Limited,所以奶粉及奶制品销量大幅增长60%,达到22.94万吨。
除此之代,伊利2020年液体乳销量900.52万吨,同比增长3.4%;冷饮产品销量43.18万吨,同比增长6.39%。

4、伊利股份:乳制品业务收入稳定增长
受益于奶制品需求增长,伊利股份乳制品业务收入持续增长。2020年公司乳制品业务营业收入951.66亿元,同比增长6.39%。2021年上半年,公司乳制品业务收入556.53亿元。

在毛利率方面,2016-2020年伊利股份乳制品业务的毛利率略有下降,但整体保持在36%-39%之间,相对稳定。2021年公司乳制品业务毛利率为36.19%。

5、伊利股份:乳制品业务发展规划
未来,伊利股份继续以“成为全球最值得信赖的健康食品提供者”愿景为指引,坚守“伊利即品质”信条,以创新和国际化为驱动,积极布局大健康领域,成为健康食品行业发展的引领者。后期,公司重点战略举措如下:

以上数据参考前瞻产业研究院《中国乳制品行业深度调研与投资战略规划分析报告》,同时前瞻产业研究院还提供产业大数据、产业研究、政策研究、产业链咨询、产业图谱、产业规划、园区规划、产业招商引资、IPO募投可研、IPO业务与技术撰写、IPO工作底稿咨询等解决方案。


雷达卡





京公网安备 11010802022788号







