本文核心观点:能源互联提质增效 智慧赋能源网荷储协同
1、政策历程图
能源互联网是提升能源调度效率,利于我国能源全国联网的重要行业。从我国国民经济规划的演变来看,我国“九五”规划,提出联合电网、统一调度,早早意识到能源互联网的重要性;随后,“十五”至“十二五”规划,重点强调了扩大西电东送规模、完善电网建设等;“十三五”规划首次在顶层文件中出现能源互联网,明确建设“源-网-荷-储”协调发展、集成互补的能源互联网;“十四五”规划,明确提出加快电网基础设施智能化改造和智能微电网建设,加强源网荷储衔接。
整体来看,我国针对能源互联网的政策演变始终围绕加强电网、储能、特高压基建等方面展开。

2、国家层面政策汇总及解读
——国家层面能源互联网行业政策汇总
自2015年以来,国务院、国家发改委、能源局等多部门都陆续印发了支持、规范能源互联网行业的发展政策,内容涉及能源互联网行业历年的发展目标、能源互联网在实体层的建设布局等:



——国家层面能源互联网行业重要规划目标解读
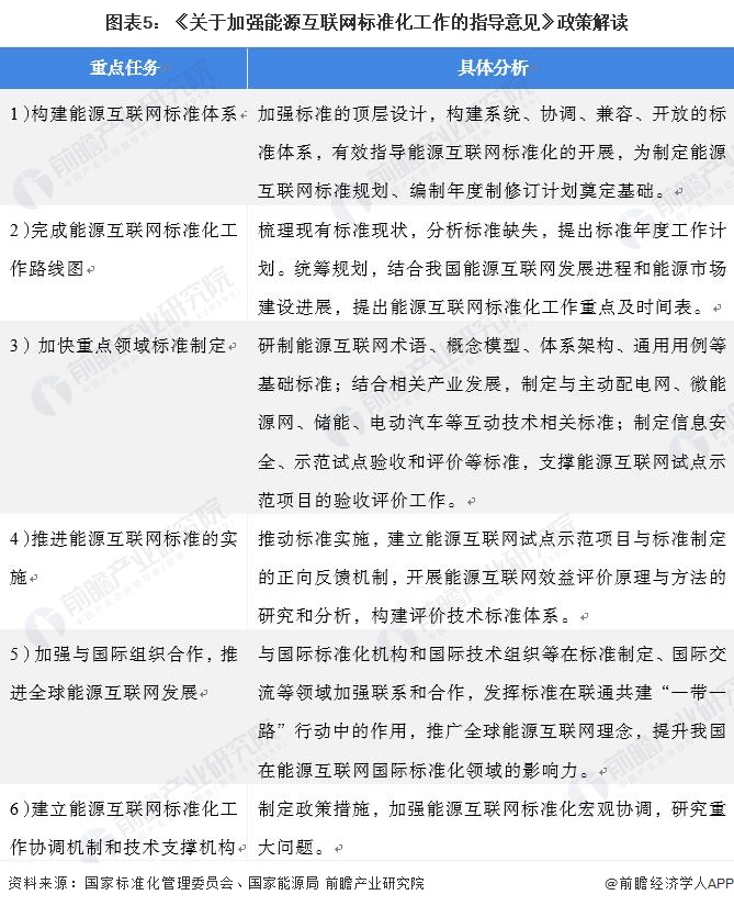
2019年5月,国家标准化管理委员会、国家能源局发布《关于加强能源互联网标准化工作的指导意见》,提出2020年-2025年我国能源互联网标准化工作发展目标。明确到2025年。形成能够支撑能源互联网产业发展和应用需要的标准体系。制定50项以上能源互联网标准,涵盖主动配电网、微能源网、储能、电动汽车等互动技术标准,全面支撑能源互联网项目建设和技术推广应用。我国在能源互联网国际标准化工作中影响力大幅提升,发挥引领作用。

2021年4月25日,由国家电网有限公司主办、国网福建省电力有限公司承办的“第四届数字中国建设峰会能源互联网分论坛”举行,会议上,国家电网发布了《国家电网公司能源互联网规划》,规划思路紧密围绕实现双碳目标和构建新型电力系统,规划建设能源互联网。
目标“2025年基本建成,2035年全面建成”具有中国特色国际领先的能源互联网。2025年数字化智能指数达到87%。

3、各省市层面的政策汇总及解读
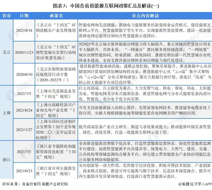
——31省市能源互联网行业政策汇总
在各省市的能源互联网规划中,“智能电网”、“大数据”、“新能源”等关键词频频出现,各大省市重视智能电网的基础建设,主攻实体层的布局和完善,在数据信息层面更注重安全性。



——31省市能源互联网行业发展目标解读
“十四五”期间,我国主要省份也提出了能源互联网行业的发展目标,北京明确到2025年建设能源互联网云平台,上海要求到2025年新建20万个充电桩,加强智能电网的推进工作,其他省市也在能源互联网平台建设、分布式能源协同等方面做出规划:

以上数据参考前瞻产业研究院《中国能源互联网行业趋势前瞻与投资战略规划分析报告》,同时前瞻产业研究院还提供产业大数据、产业研究、政策研究、产业链咨询、产业图谱、产业规划、园区规划、产业招商引资、IPO募投可研、IPO业务与技术撰写、IPO工作底稿咨询等解决方案。


雷达卡





京公网安备 11010802022788号







