行业主要上市企业:阿里巴巴(09988.HK)、腾讯控股(00700.HssK)、华为公司、浪潮集团、联想控股(03396.HK)、中国电信(00728.HK)、海量数据(603138)等。
本文核心观点:IT基础设施行业龙头企业品牌布局、销售模式、经营业绩等
1、中国IT基础设施行业龙头企业全方位对比
目前,中国IT基础设施行业的龙头企业华胜天成、优刻得等,2021年Q1-Q3优刻得营业收入以及毛利率低于华胜天成。

2、优刻得:IT基础设施业务的布局历程
优刻得相较其他传统软件公司而言成立较晚但布局速度较快。优刻得于2012年成立,并在同年推出优刻得云平台并正式上线运营;2014年成为首批通过工信部可信云认证的云服务企业;2016年优刻得子公司UMCloud进军国内私有云市场;2020年,优刻得在科创板上市,成为中国云计算第一股。2022年优刻得发布三大系列AI智能边端产品,覆盖六大生产生活场景。

3、优刻得:IT基础设施业务布局及运营现状
——优刻得业务布局:主要提供计算、网络、存储等laaS和基础PaaS产品
优刻得的云计算软件主要自主研发并提供计算、网络、存储等laaS和基础PaaS产品,以及大数据、人工智能等产品,通过公有云、私有云、混合云三种模式为用户提供服务,面向的客户主要包括互联网客户及教育、金融、零售、制造、政府等传统行业的企业客户。

优刻得是中立、安全的云计算服务平台,坚持中立,不涉足客户业务领域。公司自主研发IaaS、PaaS、大数据流通平台、AI服务平台等一系列云计算产品,并深入了解互联网、传统企业在不同场景下的业务需求,提供公有云、混合云、私有云、专有云在内的综合性行业解决方案。2021年上半年,公司业务集中于云服务。

——优刻得销售渠道:主要集中于境内业务
UCloud深耕用户需求,秉持产品快速定制、贴身应需服务的理念,推出适合行业特性的产品与服务,业务已覆盖互联网、政府、运营商、工业互联网、教育、医疗、零售、金融等在内的诸多行业。2021年上半年优刻得主要集中于境内业务。

依托公司在莫斯科、圣保罗、拉各斯、雅加达等全球部署的31大高效节能绿色云计算中心,以及国内北、上、广、深、杭等11地线下服务站,UCloud在全球已有近5万家企业级消费用户,间接服务终端用户数量达到数亿人。

——优刻得研发投入情况:推进技术创新,优化产品结构
优刻得研发投入较大,公司属于一个对技术高度依赖的行业,技术创新一直是公司核心战略之一,公司在关键领域积累的核心技术包括物理云主机、云数据库等应用方面的技术。

公司处于一个对技术高度依赖的行业,技术创新一直是公司核心战略之一,公司在关键领域积累的核心技术如下:

4、优刻得:IT基础设施业务经营业绩
近几年优刻得业收入逐渐增加,但毛利率呈现先增后减态势,2021年前三季度毛利率降至3%左右,毛利率下降原因包括价格下调导致主要产品自身毛利率下降及服务器升级换代使得一段时间内成本叠加。总体来说优刻得云计算软件经营业绩处于较好水平。

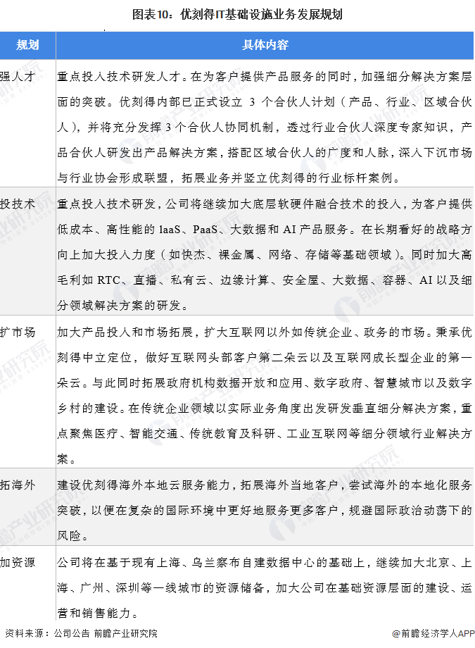
5、优刻得:IT基础设施业务发展规划
优刻得从研发人才、研发技术投入、销售市场等角度对今后相关发展提出了相应的发展目标,其中提到加大底层软硬件融合技术的投入、加大高毛利业务研发、拓展现有市场等。



雷达卡





京公网安备 11010802022788号







