本文核心内容:通信产业市场规模、通信产业发展现状、通信产业竞争格局、通信产业发展前景及趋势。
行业概况
1、定义
通信是指是人与人或人与自然之间通过某种行为或媒介进行的信息交流与传递,从广义上指需要信息的双方或多方在不违背各自意愿的情况下,无论采用何种方法,使用何种媒质,将信息从某方准确安全传送到另方。
本文中,前瞻对通信产业的定义为:由从事通信设备和系统及相关的配套设备、专用零部件的研究、生产、开发的企业,以及电信运营服务商和光通信行业组成的产业群体。

2、产业链剖析
通信产业的上游行业主要为电子元器件制造业(如集成芯片、电阻、电容、晶振、LCD屏、印刷电路板)、塑胶与五金结构件制造业(如塑胶、铝合金、五金插接件、机柜及其它结构件)和通信设备部件制造业(如收发器、交换机、天线、分路器、合路器等)。目前这一领域领先的企业有欣天科技、实达集团、灿勤科技和创远仪器等;
作为产品原材料供应商,电子元器件、塑胶与五金结构件制造业、通信设备制造业(部件)对通信产业的影响主要体现在采购成本上。而通信产业仅作为IT产业的一小部分对上游原材料影响相对有限。
通信产业的中游为产业链的主要环节,分为通信设备制造业、电信运营服务以及通信行业三个细分市场;其中,通信设备业主要由三个专业领域构成:核心网设备、网络覆盖设备和终端用户设备,该领域目前的代表企业有华为技术有限公司、中兴通讯、小米集团等;电信运营服务方面,我国目前的电信运营服务市场呈三大电信运营商寡头垄断竞争;光通信是采用光纤作为主要的传输媒质来实现用户信息传送的通信技术的总称,具体包括用于运营商电信网络和企业级数通建设所需的光纤光缆、光器件/光模块、光主设备等光通信产品,以及光网络的规划、建设和优化等网络服务,其中代表企业有烽火通信、长飞光纤、亨通光电、富通信息、中天科技和通鼎互联等。
通信产业的下游行业主要为政府与公共安全、公用事业以及工商业等行业,这些下游市场的需求变化和产业政策直接影响产业的经营效益和持续发展。同时,通信产业也能更大程度地促进下游行业的快速发展,提高下游行业的生产效率,具体产业链布局如下图:


行业发展历程:行业处在突飞猛进阶段
目前,我国通信行业发展较为迅速,但是过去由于经济实力和技术水平的限制,我国通信行业建设相较于西方国家整体起步较晚。1949年,我国的电话普及率不到0.05%,全国的电话总用户数只有26万。电话交换机主要以人工交换机为主,步进制交换机为辅。同年,中华人民共和国邮电部正式成立,统一管理中华人民共和国的邮政和电信业务;1987年11月,中国的第一代模拟移动通信系统(1G)在广东第六届全运会上开通并正式商用;经过近32年的发展,我国经历了由1G网络向4G网络过渡的发展历程;至2019年6月,工信部正式向中国电信、中国移动、中国联通、中国广电发放5G商用牌照,中国正式进入5G商用元年。

行业政策背景:政策加持,行业发展迅速
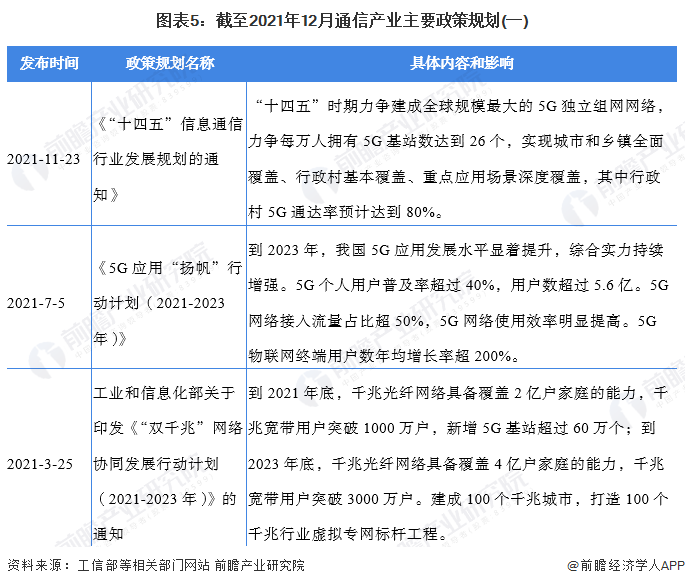
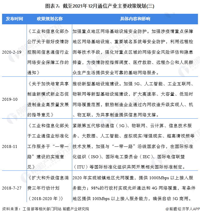
近年来,国务院、国家发改委、工信部等多部门都陆续印发了支持、规范通信行业的发展政策,内容涉及5G网络建设、终端IPv6升级改造、“双千兆”网络基础设施、工业互联网建设等内容;根据我国国民经济“八五”计划至“十四五”规划,国家对通信行业的支持政策经历了从“适当发展”到“提高服务水平和确保信息安全”再到“积极推进发展”的变化。2018年以来影响通信产业发展的主要政策规划包括:



行业发展现状
1、电信业务收入和发展质量平稳增长
工业和信息化部发布的《2021年通信业统计公报》显示:2021年我国通信行业保持稳中向好运行态势,电信业务收入稳步提升,累计完成1.47万亿元,比2020年增长8.0%。按照上年不变单价计算,全年电信业务总量较快增长,完成1.7万亿元,比2020年增长27.8%。

2、通信设备制造行业市场规模逐年递增
根据《中国电子信息产业统计年鉴》,2014-2019年全国规模以上通信设备制造业营业收入持续增长。根据工信部,2020年,通信设备制造业营业收入同比增长4.7%,则通信设备制造业营业收入初步估计达39729亿元。
2016-2020年,全国通信设备零售营业收入呈波动递增趋势,年复合增长率2.01%;2020年受疫情影响,营业收入增速有所放缓。2020年全国通信设备零售营业收入达1363.5亿元,同比增长0.78%。面对激烈变化的内外部环境和新一轮通信技术的变革,我国通信设备产业在保持已有产品集成创新和低成本研发比较优势的基础上,亟须把握产业融合发展的新形势和新机遇,加强产业的横向协作和纵向整合,以继续扩大市场规模。

注:截至2021年2月国家统计局尚未公布2021年中国通信设备零售营业收入规模。
3、手机用户数量分析
2013-2021年中国电话用户数和移动电话用户数总体呈增加趋势变动,其中移动电话用户数增加量明显。根据工信部数据,2021年,全国电话用户净增4755万户,总数达到18.24亿户。其中,移动电话用户总数16.43亿户,全年净增4875万户,普及率为116.3部/百人,比上年末提高3.4部/百人。

4、手机出货量分析
根据中国信息通信研究院统计数据显示,2016-2020年我国手机市场出货量呈逐年下降趋势,手机出货量连续五年承压。2021年全年国内市场手机总体出货量累计3.51亿部,同比增长13.9%,为近六年来手机出货量首次正向增长;其中,5G手机出货量2.66亿部,同比增长63.5%。

5、互联网普及率不断提升,网民数量全球最多
中国互联网网络规模持续扩大,网络升级加速。根据中国互联网络信息中心发布的第47次《中国互联网络发展状况统计报告》数据显示,截至2020年12月,我国的网民总体规模已占全球网民的五分之一左右。“十三五”期间,我国网民规模从6.88亿增长至9.89亿,五年增长了43.7%。截至2020年12月,我国网民规模为9.89亿,较2020年3月新增网民8540万,互联网普及率达70.4%,较2020年3月提升5.9个百分点。
中国互联网络信息中心发布的第48次《中国互联网络发展状况统计报告》显示,截至2021年6月,我国网民规模达10.11亿,较2020年12月增长2175万,互联网普及率达71.6%。十亿用户接入互联网,形成了全球最为庞大、生机勃勃的数字社会。

6、移动电话基站总数逐年递增,5G基站总量占全球60%以上
根据工信部统计,2021年,全国移动通信基站总数达996万个,全年净增65万个。其中4G基站达590万个,5G基站为142.5万个,全年新建5G基站超65万个,我国已开通5G基站数量全球排名第一,每万人拥有5G基站数达到10.1个。

行业竞争格局
区域竞争:北京市电信业务总量最多
由于经济较发达地区人口基数较大,对移动通信的需求也较大,目前我国电信业务主要集中在东南部经济较发达地区。截至2020年末,北京市电信业务总量全国最多,为3251.1亿元;进入前十的城市还包括广州、深圳、重庆、上海、成都、郑州、武汉、佛山和南京。但是可以看到,这些城市的电信业务总量梯级分布较明显,如排名第十的南京电信业务总量为1059.0亿元,与北京市的电信业务总量相差2192.1亿元。

注:截至2022年2月各省份基本均未发布2021年电信业务总量数据,且2021年最新月度数据公布不一致,故此处以各省市2020年数据为标准进行对比;浙江省统计局未单独公布各市2020年电信业务总量。
2、企业竞争:参与者众多,各细分领域市场份额集中度较高
近年来我国电信业务发展较快,市场参与者众多,每个领域的优势竞争者各不相同。
(1)电信运营服务:中国移动独占中国电信运营市场的半壁江山
目前,中国电信运营行业三大龙头企业分别是中国移动、中国电信、中国联通;2020年,按营业收入计,三大运营商的市场份额占比分别为52%,27%和21%,中国移动独占中国电信运营市场的半壁江山。

(2)通信设备制造:华为市场份额暴跌,vivo、OPPO、小米等品牌市场份额增长迅速
通信设备制造方面,根据国际数据公司(IDC)数据,2020年第三季度,中国排名前六的厂商依次是华为、vivo、OPPO、荣耀、小米、苹果;其中,只有苹果公司手机出货量同比增长。
反观2021年第三季度,华为市场份额从去年的30%暴跌至8%,同比跌幅近74%,市场份额在中国前五大智能手机厂商排行榜中被归为“其他”类别中。除此以外vivo、OPPO、小米、苹果四大品牌市场份额均有不同程度的增长。其中vivo凭借23%的市场份额位居榜首,OPPO则凭借20%的市场份额排名第二,而荣耀手机居于第三,小米和苹果的市场份额也分别增至14%和13%,居于榜单第四、五位。

(3)光通信产业:行业市场集中度较高,头部企业占据着主要份额
当前,我国光纤光缆市场集中度较高,头部企业占据着主要份额,这些企业主要包括长飞光纤、亨通光电、中天科技、烽火通信、特发信息、通鼎互联、鑫茂科技、永鼎股份、通光线缆等。
通过网络电信信息研究院发布的《2020年全球|中国光通信最具竞争力企业10强》数据显示,在全球光纤光缆榜单中,10强企业中中国企业占据半壁江,长飞以9.14%的市场份额排名全球第二,中天科技以8.28%的市场份额居于第三,亨通以7.94%的市场份额位居第四,富通以7.49%的市场份额排名第七,烽火通信以6.48%的市场份额排名第九。

行业发展前景及趋势预测
1、“十四五”信息通信行业建设继续推进,网络强国、数字中国建设高速推进
近年来,通信业呈现出以互联网为主导的发展趋势,技术和业务变革融合速度日益加快,涉及领域不断延展,渗透程度越来越深,为行业持续发展带来新的增长空间。
2021年11月,工业和信息化部发布了《“十四五”信息通信行业发展规划》(以下简称《规划》),《规划》明确了“十四五”期间推进信息通信行业发展的总体思路,即坚定不移推动制造强国、网络强国、数字中国建设,系统部署新型数字基础设施,有效推进网络提速提质,着力强化新技术研发和应用推广,建立完善新型行业管理体系,持续提升行业服务质量和安全保障能力,切实增强行业抗击风险的能力水平,实现行业高质量发展。
与以往的五年规划相比,本次《规划》一方面进一步凸显了信息通信行业的功能和定位:是构建国家新型数字基础设施、提供网络和信息服务、全面支撑经济社会发展的战略性、基础性和先导性行业。另一方面进一步强化了坚持新发展理念、坚持系统观念方面的有关要求:一是《规划》全面对接国家关于新发展阶段、新发展理念和新发展格局的战略构想和相关规划体系,提出行业高质量发展新思路,设定6大类20个量化发展目标;二是《规划》确定了五个方面26项发展重点和21项重点工程,首次明确提出了加强跨地域跨行业统筹协调的重点任务,并通过增加工程数量进一步明确了任务落地实施的重点和抓手。
《规划》适应信息通信行业内涵扩大和结构变迁的新情况,牢牢把握高质量发展这个主题,内容上呈现以下亮点:


2、“十四五”通信产业发展趋势:基础设施建设能力显著提高,向国际一流水平迈进
整体来看,未来我国通信行业将显著提高基础设施建设、数据与算力设施服务以及网络数据安全治理等方面的能力,并向国际一流水平迈进。



雷达卡





京公网安备 11010802022788号







