本文核心数据:数字人民币钱包数量、交易规模、市场份额、规模预测
行业概况
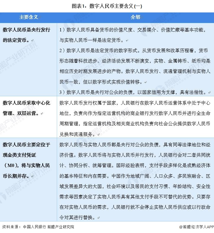
1、定义
数字人民币是人民银行发行的数字形式的法定货币,由指定运营机构参与运营,以广义账户体系为基础,支持银行账户松耦合功能,与实物人民币等价,具有价值特征和法偿性。
从货币角度来看,数字人民币定位于M0,具有无限法偿性等属性;从账户角度来看,数字人民币具有支付即结算,多种钱包等属性;从支付角度看,具有可控匿名、双离线支付等属性,
总的来看,数字人民币(e-CNY)是定位M0,采用中心化管理,具有账户管理功能,双离线支付功能,可控匿名且可编程的高安全性央行数字货币(CBDC)。


2、产业链剖析:三大环节依托技术支持
由于各家央行采用的技术不同,对应数字货币产业链存在差异。我国数字人民币产业链包含发行、投放与流通、支付结算环节。由于数字人民币采用双离线技术,因此需要对支付机具进行改造,同时为用户开发带有智能卡的钱包。

从产业链生态图谱来看,发行层包括央行等机构;流通层包括指定机构(如银行)、第三方支付机构(如支付宝)、电信运营商(如中国电信,601728.SH)及清算机构(如中国人民银行清算中心)等;应用层包括餐饮购物(如美团)、出行娱乐(如字节跳动)、手机厂商(如华为)等。另外技术支持包括软件系统(如蚂蚁集团、商汤科技)、硬件系统(如紫光国微,002049.SZ)等。

行业发展历程:进入加速发展期
央行数字货币计划从2014年成立研究小组到现在已六载有余,前期经历了漫长的理论初探、框架建立、研发设计。自2019年开始,数字人民币的发展进入到了加速发展的阶段,尤其是在2019年6月Libra白皮书发布后,央行的落地推进工作更加紧锣密鼓,目前已经在国内多个主要城市,以及重点场景进行了封闭测试。依照当前推进速度,我国有望成为首发央行数字货币的主要经济体。

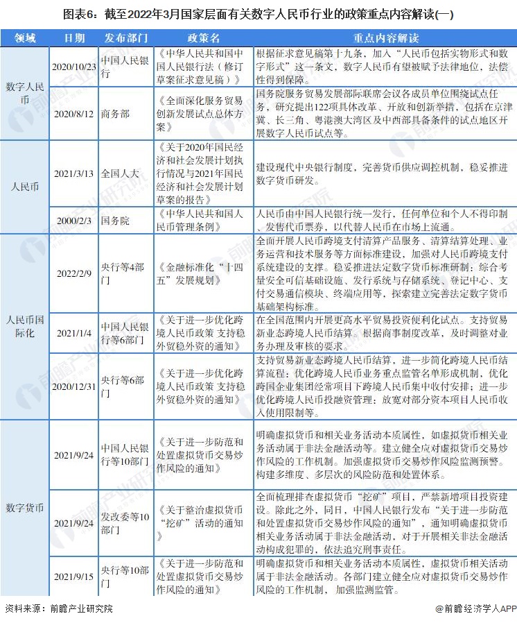
行业政策背景:规范监管营造良好发展环境
近年来,国务院、国家发改委、人民银行、银监会等多部门都陆续印发了支持、规范数字人民币行业的发展政策,内容涉及数字人民币的属性、行业发展,以及虚拟货币的规范监管等方面:


2022年2月,中国人民银行会同市场监管总局、银保监会、证监会联合印发《金融标准化“十四五”发展规划》,明确到2025年,与现代金融体系相适应的标准体系基本建成,金融标准化的经济效益、社会效益、质量效益和生态效益充分显现,标准化支撑金融业高质量发展的地位和作用更加凸显。

产业发展现状
1、我国数字人民币试点“10+1”分布,场景数量破800万个
从试点的分布情况来看,截至2022年3月10日,我国数字人民币试点区域呈“10+1”分布,主要包括深圳、苏州、青岛、雄安新区等城市试点,以及北京的冬奥会试点。具体分布如下:

从试点的场景覆盖来看,中国央行行长易纲在芬兰央行新兴经济体研究院成立30周年纪念活动期间表示,2019年底以来,数字人民币开始试点,包括十个城市与2022北京冬奥会场景,部分城市还推出了数字人民币绿色出行、低碳红包等使用场景。截至2021年12月31日,数字人民币试点场景已超过808.51万个。
数字人民币试点场景逐步走向大众生活:发工资、线上购物、超市购物、共享单车、坐地铁等场景均支持使用数字人民币。在不久的未来,数字人民币的使用场景将进一步扩大,会逐步覆盖线上、线下等全环节的生活场景,成为与现金并存的支付手段。

2、我国数字人民币钱包开立进入加速模式
据中国人民银行发布的《中国数字人民币的研发进展白皮书》显示,截至2021年6月30日,数字人民币试点开立个人钱包2087万余个、对公钱包351万余个。
截至2021年12月31日,数字人民币累计开立个人钱包2.61亿个。部分城市还推出了数字人民币绿色出行、低碳红包等使用场景。对比之下,在6个月的时间里,数字人民币实现了突飞猛进的增长。

3、我国数字人民币交易规模破800亿元
据中国人民银行发布的《中国数字人民币的研发进展白皮书》,以及央行行长发布数据显示,我国数字人民币交易规模从2021年6月的345亿元,上升至2021年12月的875.7亿元。

行业竞争格局
1、区域竞争:广东上市企业集聚
从我国数字人民币产业链企业区域分布来看,以“数字货币”为经营范围的在营企业主要集中在湖北等地区。新疆、云南地区因电信的分公司数量分布较多从而整体数量排名靠前。

注:颜色越深代表相关企业数量越多。
从上市公司的区域分布来看,我国数字人民币产业主要集中在广东、北等地区。其中,广东的长亮科技(300348.SZ)、神州信息(000555.SZ)、新国都(300130.SZ)等企业是数字人民币行业领先企业;北京的拉卡拉(300773.SZ)、宇信科技(300674.SZ)均为行业翘楚。

2、企业竞争:建设银行为流通层市占率第一
结合央行发布的数字人民币进展数据以及银行公报公布的钱包开设情况,2021年上半年,建设银行开立钱包占有率超过30%,成为流通层银行机构的龙头。

行业发展前景及趋势预测
1、数字人民币国际化进程加快,制度、场景各方面逐步完善
当前,我国数字人民币的探索走在了世界前列,初步积累了一些经验,但尚处在试点测试阶段,距离真正落地还需一定时间。数字人民币相关的法律框架和制度体系建设、金融基础设施与运营技术路线的统筹协调、基于数字人民币的金融新业态发展、金融监管体系的完善、数字人民币的货币政策传导机制,以及数字人民币的国际化等,都是下一阶段数字人民币发展在理论与实践方面需要认真研究和探索的。但是,有一点可以肯定,数字人民币是加快数字化发展、建设数字中国的助推器,在网络技术和数字经济蓬勃发展的推动下,在中国不断提升的经济实力支撑下,数字人民币的未来大有可期。

2、未来数字人民币交易规模有望突破5000亿元
2021年6月至2021年12月,仅用半年时间,我国数字人民币的交易规模增长的53.82%。目前,我国正处于数字人民币的推广期,且试点仅为11处。未来随着我国数字人民币的试点区域铺展开,推广力度不断扩大,保守估计到2027年,我国数字人民币的交易规模将超5000亿元。



雷达卡





京公网安备 11010802022788号







