物流信息化行业主要上市公司:诺力股份(603611.SH)、机器人(300024.SZ)、今天国际(300532.SZ)、兰剑智能(688557.SH)、音飞储存(603066.SH)、东杰智能(300486.SZ、)德马科技(688360.SH)、瑞晟智能(688215.SH)等。
本文核心数据:物流信息化行业投融资规模、物流信息化行业投融资市场结构、物流信息化行业投融资主体结构
1、物流信息化行业重焕活力
根据烯牛数据平台的数据,2018年我国物流信息化行业投融资事件共73起,投融资金额超过170亿元;2019年我国物流信息化行业遇冷,投融资事件数量和金额规模大幅下降;2020-2021年我国物流信息化行业发生融资事件和金额规模均逐年增长,2021年我国物流信息化行业投融资事件共65起,投融资金额超过200亿元;2022年,第一季度,我国物流信息化行业发生投融资事件10起,投融资金额超过8亿元。

注:1)上述统计时间截止2022年3月31日;2)投融资金额仅统计有披露相关数据的事件。
2、物流信息化行业投融资市场发展火热
从平均单笔投融资金额来看,2018年中国物流信息化行业投融资平均单笔规模超过2亿元,2019年下降明显,2020-2021年上升较快,2021年全年中国物流信息化行业投融资平均单笔规模超过3亿元,而2022年第一季度在1亿元以下。

从物流信息化行业的投资轮次分析,目前国内物流信息化行业的融资市场发展十分火热,2021年B轮以前的投融资事件超过20起,众多的新进入或者具有竞争优势的行业企业获得资本青睐,并且满帮集团等代表企业在一年内获得多次融资;而IPO及以后的投融资事件也逐渐增多,其中战略投资成为企业跨界进入物流信息化市场的主要方式。整体来看,目前国内的物流信息化行业仍处于快速发展阶段,资本市场仍然对物流信息化行业保持信心。

3、物流信息化行业投融资集中在上海等地
从物流信息化行业的企业融资区域分布来看,目前上海的融资企业最多,2018-2022年累计超过70起,其中2021年达到20起,而2021年全国物流信息化行业整体融资事件共65起,由此可见上海市的物流信息化市场的投融资活跃程度。

4、物流信息化行业投融资集中在物流信息平台服务等领域
2018年-2022年我国物流信息化行业的重点投融资事件汇总如下:

注:1)上述仅列出已公布的融资规模在1亿元以上的事件;2)2022年信息截至2022年3月底。

注:1)上述仅列出已公布的融资规模在1亿元以上的事件;2)2022年信息更新截至2022年3月底。
从2018-2022年融资企业的主营业务类型分析,投资热点逐渐从2018年的物流信息平台业务过渡到2019年的信息技术、智能设备与综合型服务等各类业务并重的局面,到2021年又回到以物流信息平台为重点的投资热点。

5、物流信息化行业的投资者以投资类企业为主
从我国物流信息化行业投资主体来看,目前国内的物流信息化行业投资主体主要以投资类为主,代表性投资主体有红杉资本、高瓴资本、华创资本、君联资本等等;另外实业类的投资主体主要有阿里巴巴、京东和德邦等。

6、物流信息化行业的产业投资基金
目前国内专业的物流信息化行业的产业投资基金比较少,目前在中国证券投资基金业协会中查询到的物流信息化行业相关的产业基金共5家,具体情况如下:

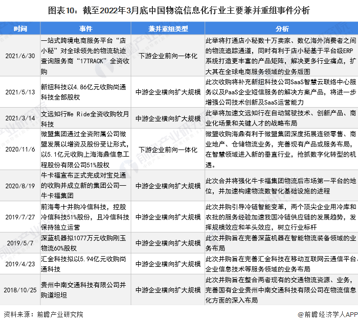
7、物流信息化企业横向收购扩大规模
目前中国物流信息化行业的兼并重组事件主要集中在中游企业横向收购扩大规模等领域,由于物流信息化涉及的业务类型较多、范围较广,为提供更高水平的物流信息化相关服务,部分领先企业选择兼并重组的方式来完善业务布局,提升竞争优势。

8、物流信息化行业投融资及兼并重组总结



雷达卡





京公网安备 11010802022788号







