行业主要上市公司:外服控股(600662)、科锐国际(300662)、用友网络(600588)、金蝶国际(0268.HK)等
本文核心数据:人力资源服务行业上市公司业务营收、毛利率等
1、人力资源服务行业上市公司汇总
人力资源服务行业上市公司数量较少,按产业链参与环节大致可分为人力资源服务和人力资源软件两类。人力资源服务领域主要有外服控股、科锐国际等传统人力资源服务提供商,以及同道猎聘、前程无忧、BOSS直聘等互联网招聘平台;人力资源软件领域则包括具有人力资源业务的企业云服务与软件提供商用友网络和金蝶国际。


人力资源服务行业的发展与地理位置和区域经济水平息息相关。从区域分布来看,我国人力资源服务上市企业主要分布在北京、上海和香港,均为经济发达、人才集聚明显的地区,是人力资源服务行业发展的摇篮。

2、人力资源服务行业上市公司业务布局对比
从人力资源服务业务概况来看,我国人力资源服务上市企业涉及业务范围较广,涵盖从招聘到企业培训的全流程服务。除用友网络和金蝶国际外,其余企业均未布局其他行业业务,用友网络和金蝶国际作为企业云服务提供商,软件产品涉及人力资源、财务、行政等多个企业管理领域。目前我国人力资源服务上市企业主要业务均布局在国内,国际影响力尚且较低。

3、人力资源服务行业上市公司人力资源服务业务业绩对比
2021年我国人力资源上市企业营业收入大多较高,人瑞人才达到47.39亿元。行业内企业盈利能力差距较大,2021年毛利率超过60%的同道猎聘、前程无忧和BOSS直聘均主营互联网招聘平台,成本较低因而毛利率较高,而人瑞人才、科锐国际等传统人力资源服务企业由于业务流程外包、灵活用工等成本较高的业务占比较大,普遍毛利率较低。
此外人力资源服务作为服务型行业,分支机构数量与服务规模呈正相关,规模较大的上市企业分支机构少则二十家,多则百余家,均基本覆盖全国所有主要城市。

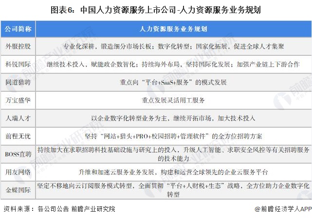
4、人力资源服务行业上市公司人力资源服务业务规划对比
“十四五”开局之年,我国出台多项政策支持人力资源服务行业发展,各上市企业也针对人力资源服务业务有所规划,规划重点集中在加大研发力度,开发HR SaaS业务,助力企业数字化转型;以及顺应市场发展方向,大力发展灵活用工服务两方面。具体如下:



雷达卡





京公网安备 11010802022788号







