本文核心内容:通信设备制造行业政策历程、国家层面通信设备制造行业政策、31省市通信设备制造行业政策、31省市通信设备制造行业发展目标。
1、政策历程图
通信设备制造行业在促进社会经济可持续发展方面发挥了重要作用,根据我国国民经济“九五”计划至“十四五”规划,国家对通信设备制造行业的支持政策经历了从“优先使用国产设备”到“强化研发能力,加快老旧设备退网”再到“建成高速泛在、智能绿色的新型数字基础设施”的变化。
“九五”计划(1996-2000年)时期,国家提出在相同的技术水准、相同的价格条件下优先使用国产设备,并拿出10亿元资金集中扶持发展移动通信国产化专项项目;至“十五”计划(2001-2005年)时期,国家层面提倡:信息服务业与制造业联合开发,鼓励通信运营企业使用国产的通信设备及软件;从“十一五”规划(2006-2010年)开始,规划明确了要显著增强元器件、材料、专用设备国内配套能力,加强国际合作,推动产用结合,突破部分关键技术;“十二五”(2011-2015年)至“十三五”期间(2016-2020年),规划均提出了加快传统交换设备和高耗能设备的升级改造和老旧设备退网等工作;到“十四五”时期,根据《“十四五”信息通信行业发展规划》,建成高速泛在、集成互联、智能绿色、安全可靠的新型数字基础设施成为“十四五”时期我国通信设备制造行业的重要任务。

2、国家层面政策汇总及解读
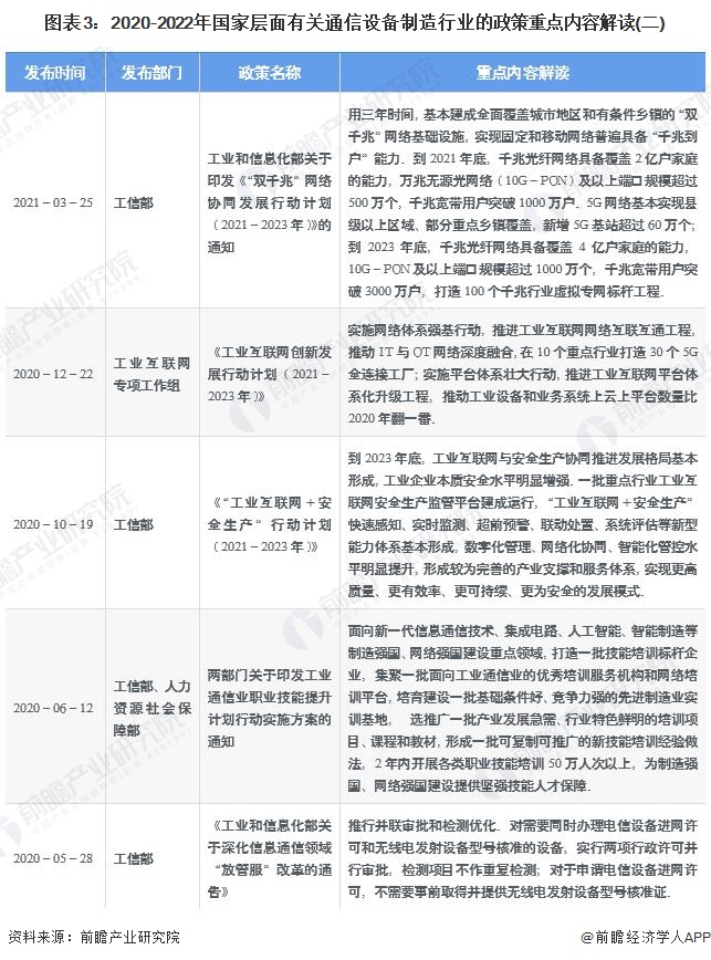
——国家层面通信设备制造行业政策汇总
近年来,国务院、国家发改委、工信部等多部门都陆续印发了支持、规范通信设备制造行业的发展政策,内容涉及5G网络建设、终端IPv6升级改造、“双千兆”网络基础设施、工业互联网建设等内容,2020-2022年6月,我国通讯设备制造业相关政策发展规划汇总如下:

注:查询时间截至2022年6月13日,下同。


——通信设备制造行业重点政策解读
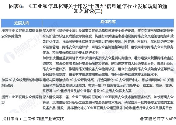
2021年11月,工信部发布了《工业和信息化部关于印发“十四五”信息通信行业发展规划的通知》,《规划》包括四部分内容,即发展基础及面临形势、总体思路和发展目标、发展重点、保障措施,围绕五个方面提出了26项发展重点和21项重点工程,《规划》中有关通讯设备制造业相关内容汇总如下:


——国家层面通信设备制造行业发展目标解读
2021年3月24日,为推进“双千兆”网络建设互促、应用优势互补、创新业务融合,进一步发挥“双千兆”网络在拉动有效投资、促进信息消费和助力制造业数字化转型等方面的重要作用,加快推动构建新发展格局等,工信部印发了《“双千兆”网络协同发展行动计划(2021-2023年)》的通知,提出用三年时间,基本建成全面覆盖城市地区和有条件乡镇的“双千兆”网络基础设施,实现固定和移动网络普遍具备“千兆到户”能力。千兆光网和5G用户加快发展,用户体验持续提升。增强现实/虚拟现实(AR/VR)、超高清视频等高带宽应用进一步融入生产生活,典型行业千兆应用模式形成示范。千兆光网和5G的核心技术研发和产业竞争力保持国际先进水平,产业链供应链现代化水平稳步提升。“双千兆”网络安全保障能力显著增强等发展目标。

3、各省市层面的政策汇总及解读
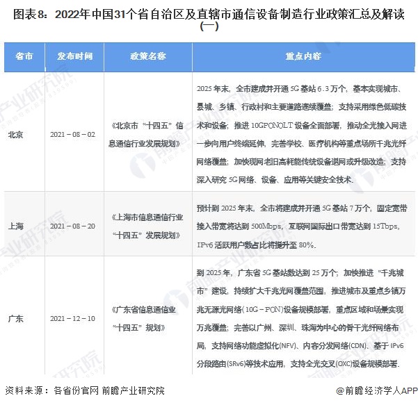
——31省市通信设备制造行业政策汇总
目前,我国东南沿海省份的通信设备制造行业发展较为迅速,根据《“十四五”信息通信行业发展规划的通知》,“十四五”时期。我国将力争建成全球规模最大的5G独立组网网络,力争每万人拥有5G基站数达到26个,实现城市和乡镇全面覆盖、行政村基本覆盖、重点应用场景深度覆盖等。截至2022年6月,全国31个省、自治区和直辖市均发布了“十四五”时期和至2025年末的通信设备制造行业发展规划,重点内容设计5G基站数量、每万人拥有5G基站数量、推进10GPONOLT设备部署、加快现网老旧高耗能传统设备退网或升级改造和采用绿色低碳技术和设备等内容:






——31省市通信设备制造行业发展目标解读
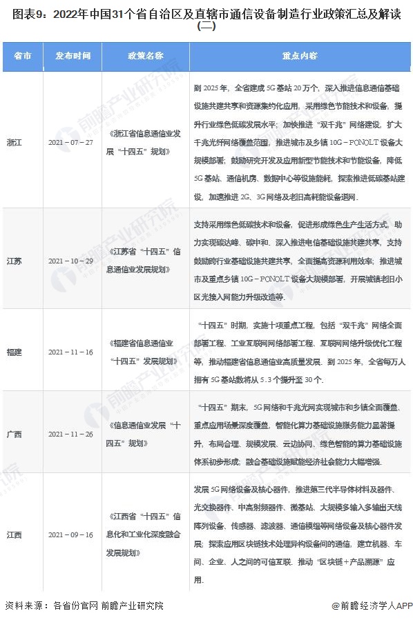
“十四五”期间,我国主要省份都提出了通信设备制造行业的发展目标。其中,北京、上海、广东、江苏等重点省市均提出了至2025年末的5G基站数量、加快10GPONOLT设备部署以及采用绿色低碳技术和设备等目标;此外,甘肃、辽宁、广西和江西等地虽未公布具体的数据指标,但也提出了通信设备制造行业相关的发展目标或规划。“十四五”期间中国各省自治区及直辖市通信设备制造行业发展目标汇总如下:



雷达卡






京公网安备 11010802022788号







