本文核心数据:电力自动化相关政策
1、政策历程图
在我国的战略规划中,“智能电网、电力”的概念第一次出现在“十二五”的规划中,对于供电体系的优化配置提出了推进、加快发展的规划,“十四五”对于电力自动化的规划更加明确,提出智能化改造和智能微电网建设对加快国内大市场的建设和“碳达峰”任务的完成作出重要贡献。

2、国家层面政策汇总及解读
——国家层面电力自动化行业政策汇总
2020年以来,中国电力自动化行业政策经历了研究试点、大力推广到开拓新领域的过程。随着基础设施的不断完善和智能电网的逐渐建成,中国电力自动化行业下一个阶段的发展重点将是智能微电网和与5G等新兴技术的结合,进入2022年,随着十四五能源规划的出台和建成统一大市场的任务颁布,对能源供应和电力自动化、智能化的需求也将有明显的提升:



——《中共中央关于制定国民经济和社会发展第十四个五年规划和二〇三五年远景目标的建议》解读政策制定方向解读
“十四五”规划中关于电力自动化行业的内容主要分为两部分。一是电力装备部分,“十四五”规划提出,要培育先进制造业集群,推动先进电力装备产业创新发展,优化相关产业链布局;对电力装备相关产业的扶持政策,将会显著提升电力自动化行业硬件设备领域的发展,电力自动化设备生产企业将在政策引导下提高技术水平,增强产品竞争力。二是电网建设方面,经过十多年的发展,中国的智能电网发展已经比较成熟,未来电网的建设重点会转向基础设施的智能化和智能微电网,这将为电力自动化行业带来新的市场,促进电力自动化行业新产品和新业态的诞生。

——《“十四五”能源领域科技创新规划》解读
2022年4月,国家能源局、科学技术部发布《“十四五”能源领域科技创新规划》。《规划》提出了2025年前能源科技创新的总体目标,围绕先进可再生能源、新型电力系统、安全高效核能、绿色高效化石能源开发利用、能源数字化智能化等方面,确定了相关集中攻关、示范试验和应用推广任务。电力自动化技术对于能源领域的高效发展、新型电力系统的建设有着不可或缺的作用,政策目标的确立在很大程度上也对电力自动化行业有着重要的引导作用。


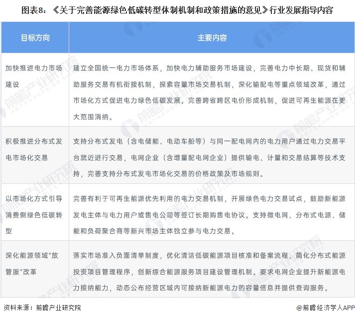
——《关于完善能源绿色低碳转型体制机制和政策措施的意见》政策制定方向解读
2022年2月,国家发改委、国家能源局联合发布《关于完善能源绿色低碳转型体制机制和政策措施的意见》。《意见》作为碳达峰碳中和“1+N”政策体系的重要保障方案之一,将与能源领域碳达峰系列政策协同实施,形成政策合力,成体系地推进能源绿色低碳转型,并且作为能源领域推进碳达峰、碳中和工作的综合性政策文件,从体制机制改革创新和政策保障的角度对能源绿色低碳发展进行系统谋划:

3、各省市层面的政策汇总及解读
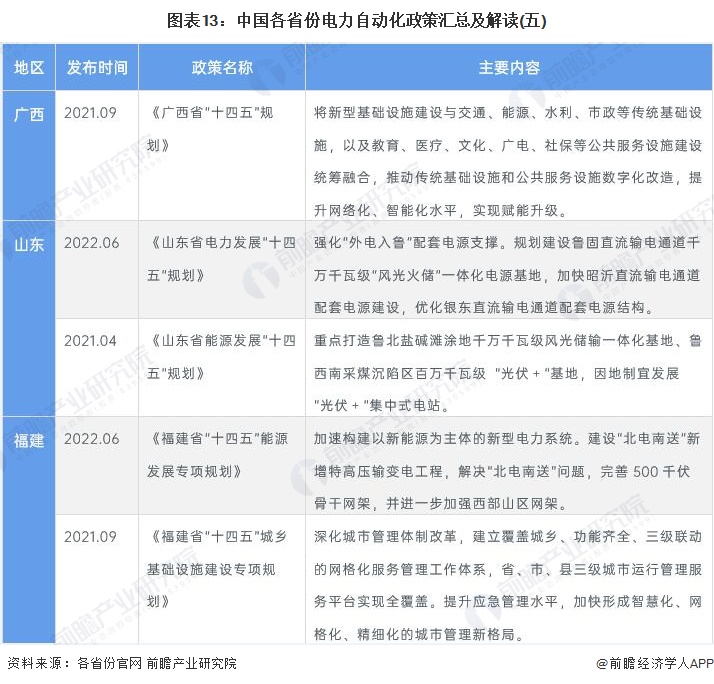
——31省市电力自动化行业政策汇总
在国家政策对电力自动化建设的大力助推下,各省市结合当地实际情况,纷纷发布电力自动化的扶持和引导政策,如北京发布了《北京市“十四五”时期能源发展规划》,提出了建设智能化电网系统,同时全国多地也均出台了同类型政策,提出要将新型电力系统纳入到发展规划中,电力自动化技术依托于电力系统的运行环境将会得到越来越多的运用。





——31省市电力自动化行业发展方向解读
通过我国各省份的政策规划,可以明确我国主要省份对于电力自动化行业的发展方向。“十四五”期间,中国各省份均持续推进新型电力系统,规划方面,将新型清洁能源、可再生能源纳入发展规划,并且在电力运输方面推进智能电网、电力系统的发展。

更多本行业研究分析详见前瞻产业研究院《中国电力自动化行业市场前瞻与投资战略规划分析报告》,同时前瞻产业研究院还提供产业大数据、产业研究、政策研究、产业链咨询、产业图谱、产业规划、园区规划、产业招商引资、IPO募投可研、IPO业务与技术撰写、IPO工作底稿咨询等解决方案。


雷达卡




京公网安备 11010802022788号







