本文核心数据:农机市场景气指数、农业机械总动力、拖拉机产量、农机市场主营业务收入等。
行业概况
1、 定义
农业机械是种植业、畜牧业、林业和渔业等生产应用过程中动力机械和作业机械的总称。农业机械包括农用动力机械、农田建设机械、土壤耕作机械、种植和施肥机械等。广义的农业机械还包括林业机械、渔业机械和蚕桑、养蜂、食用菌类培植等农村副业机械。
2021年发部分新版《农业机械分类方法》将农业机械分为31个大类,具体分类如下:


2、产业链剖析:中游为产业链核心环节
中国农业机械行业产业链的上游为基础原材料供应商(钢铁、有色金属、橡胶等)和零部件制造商(发动机、传动部件、行走部件等)。钢铁和有色金属是制造农业机械产品的重要原材料。中国农业机械行业产业链的中游由农业机械制造商和农业机械流通商构成。中国农业机械行业产业链的下游为农业机械用户,包括农户、农机合作社等。
农业机械制造方面,代表性的企业有吉峰科技、星光农机、一拖股份、林海股份、中联重科等。


行业发展历程:智能化农机开始崭露头角
新中国建国70多年来,中国农业机械行业展大体经历了5个阶段。
1949至1980年为起步阶段。中国农机制造业从无到有逐步发展,这一阶段奠定了我国农机工业的基础。1981至1995年为变革阶段。这一阶段主要生产适合当时农村小规模经营的小型农机。而大中农机发展缓慢。1996至2003年为市场引导阶段。这一阶段,农机产品开始进行结构调整,高效率的大中型农机具开始恢复性增长,小型农机具的增幅放缓。2004年-2018年为快速发展阶段。农业机械化水平快速提升,农业生产方式发生重大变革。2019年以来,中国农机行业进入智能化发展阶段,农业机械产品结构面临新一轮的调整。

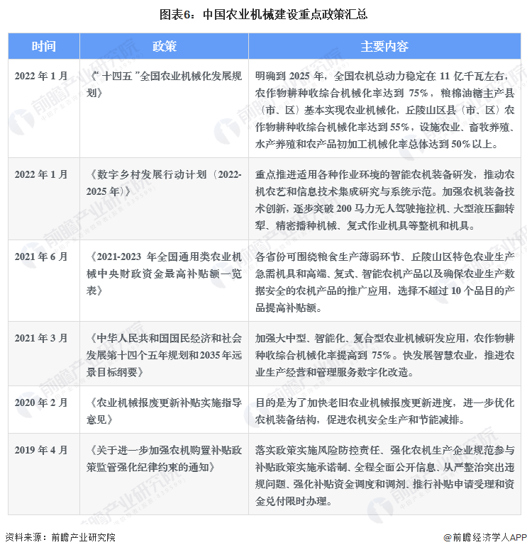
行业政策背景:
农业是我国立国的根本,一直以来都受到国家和政府的重视。为了提升我国农业现代化水平,我国政府机构出台了一系列政策措施提升农业机械化水平。2019年以来重点政策汇总如下:

行业发展现状
1、2022年5月农机市场景气指数同比提升2.8%
中国农机流通协会自2016年1月开始发布的农机市场景气指数(AMI),是反映我国农机市场运行状况的定性指标。AMI以50%为临界值,指数值高于50%为景气区间,低于50%则为不景气区间。
2021年AMI指数自3月份达到高点后,一路震荡下降。2022年5月份最新农机市场景气指数(AMI)为52.5%,较2021年同期提升2.8%。

2、中国农业机械总动力不断上升
根据国家统计局数据,2017-2020年,中国农业机械总动力不断上升,2020年全国农业机械总动力10.3亿千瓦,较2019年增长2.72%。初步统计2021年农业机械总动力约为10.71亿千瓦。

3、2019年以来中国拖拉机产量持续增长
拖拉机是农机中较为常见的产品,从中国拖拉机产量看,2017-2021年中国大中型拖拉机产量波动变化,2019年以来,大中型拖拉机产量呈现不断上升趋势,2021年产量为41.20万台,较2020年增长19.35%。

注:以上拖拉机是指14.7千瓦及以上的轮式和履带式拖拉机。用本厂自产的拖拉机装配的推土机,只计推土机产量,不计拖拉机产量。
4、2021年补贴购机用户数数量下降
2017-2021年补贴产品购机用户数量波动变化,其中2020年购机用户达到最新5年的巅峰为220万人,较2019年增加了74万人。而2021年补贴农机产品购机人数下滑到103万人。

5、农机市场营收恢复增长
自2016年始,农机市场经历了数年发展低谷,在2019年开始好转,2020年行业主营收入达到2533.39亿元,同比增长7.81%,累计实现利润123.54亿元,同比大幅度增长23.76%。尽管2021年农机补贴用户数量下降,但是行业复苏趋势显现,初步估算2021年农机市场营收达到2787亿元。

行业竞争格局
1、区域竞争:四川、湖南和云南农机购置补贴销量排名前三
2021年农机购置补贴销售数量看,四川省农机补贴公示销量为20.4万台,农机销售数量在全部数量中占比达到13.08%,位居第一;湖南和云南分别以19.0万台和12.9万台位列第二和第三。

2、企业竞争:一拖股份农机业务营收遥遥领先
从中国代表性农机企业农机业务营收看,2021年营收规模排名前三的企业分别是一拖股份、中联重科以及吉峰科技,其中一拖股份2021年农机营收达到84.62亿元,中联重科以及吉峰科技农机营收也超过20亿元。

行业发展前景及趋势预测
1、趋势预测:智慧农机、大型复合农机以及高效节能产品成为发展趋势
未来,随着智慧农业渗透率的持续提升,智慧农机产品将在市场上发光发热。从细分市场看,大中型、复合型农业机械研发和应用将加快。在国家环保政策的影响下,高效节能产品的研发和应用也将快速推进。

2、市场前景预测:到2027年市场规模预期将超过3500亿元
根据农业农村部印发的《“十四五”全国农业机械化发展规划》,规划提出到2025年,全国农机总动力稳定在11亿千瓦左右。预计比2020年提高4450万千瓦,增幅为4.22%。预期2026-2027年,农机行业仍将有以一定的增速持续发展,到2027年农业机械行业规模以上企业营收将达到3526亿元。

更多本行业研究分析详见前瞻产业研究院《中国农业机械行业市场前瞻与投资战略规划分析报告》,同时前瞻产业研究院还提供产业大数据、产业研究、政策研究、产业链咨询、产业图谱、产业规划、园区规划、产业招商引资、IPO募投可研、IPO业务与技术撰写、IPO工作底稿咨询等解决方案。


雷达卡




京公网安备 11010802022788号







