行业内主要企业:机器人(300024)、华中数控(300161)、埃夫特(688165)、美的集团(000333)、亚威股份(002559)、远光软件(002063)、科大智能(300222)、智云股份(300097)、东土科技(300353)、华工科技(000988)、科远智慧(002380)
本文核心数据:智能制造行业公司市场排名、智能制造行业公司产业层级
1、中国智能制造行业竞争派系
智能制造时我国制造业优化升级的主要方向,作为制造业与新一代高新技术相结合的新型模式,制造业智能化转型涉及了技术、装备、数据分析等多个层面。

2、中国智能制造行业产业层级
总体来看,中国智能制造产业层级包括感知层,数据分析层、执行层与应用层四个层次,其中信息传输层贯穿其中。

3、中国智能制造行业市场排名
2022年4月6日,中国科学院《互联网周刊》、eNet研究院、德本咨询联合发布中国智能制造50强名单。其中,海尔集团、中国航天科技集团和华为名列前三甲。

4、中国智能制造行业市场成熟度
“十三五”期间,工业和信息化部会同相关部门,通过试点示范应用、系统解决方案供应商培育、标准体系建设等多措并举,形成了央地紧密配合、多方协同推进的工作格局,我国智能制造发展取得长足进步。2021年12月,工业和信息化部等八部门联合印发《“十四五”智能制造发展规划》,明确提出了“到2025年,智能制造能力成熟度水平明显提升”的转型升级目标,并指出“建立长效评价机制,鼓励第三方机构开展智能制造能力成熟度评估,研究发布行业和区域智能制造发展指数。”《智能制造能力成熟度模型》(GB/T39116-2020)是在工业和信息化部、国家市场监督管理总局的指导下于2021年5月正式发布实施的国家标准,目前在全国大部分区域开展标准应用推广工作,已在31个行业大类、31个省市自治区中开展了智能制造能力成熟度自诊断工作,为了解产业发展现状提供了重要参考。
中国电子技术标准化研究院数据显示,截至2021年12月,全国20000多家企业通过平台开展智能制造能力成熟度自诊断,江苏、山东、北京、宁夏、陕西、江西等工业和信息化主管部门高度重视,有效推动标准应用。通过对自诊断数据进行分析,以期反映现阶段我国智能制造的发展情况。从区域参与度来看,江苏、山东、宁夏、北京、广东等地区积极落地,其中江苏有4654家参加自诊断、山东有2753多企业参与,宁夏有1108家企业参与,北京市、广东省、湖南省自诊断企业数量超过500家,安徽、福建、江西自诊断企业数量超过300家。

5、中国智能制造行业区域分布
根据前瞻产业园区库最新数据显示,截至2022年6月年我国智能制造产业园区分布最多的省份前三名分别是江苏省、广东省与山东省,分别代表了长三角经济区、环渤海经济区和环渤海经济区,三个省份分别占比达21%、15%和9%。

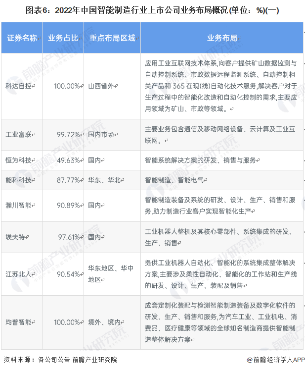
6、中国智能制造行业上市企业布局
在我国智能制造行业的上市公司中大致可以分为两大类,一类是结合人工智能与信息通信技术进行相关机器人或智能制造装备研发的企业,另一类则是专注于智能制造相关软件的布局。




7、中国智能制造行业竞争状态总结
从五力竞争模型角度进行分析,由于目前我国制造业智能化转型的大趋势已成,且有国家政策的大力扶持,智能制造行业的竞争程度相对较高,且金新入者的威胁较大。同时,由于市场参与企业数量较多,市场内价格竞争较为激烈,下游的议价能力较强。



雷达卡




京公网安备 11010802022788号







