本文核心数据:中国工业信息安全相关政策
1、政策历程图
工业信息安全是随着我国工业信息化、智能化程度的不断提升而兴起的针对工业领域信息安全的概念。由于我国工业信息化智能化进程尚短,目前国家尚未出台明确的针对工业信息安全的政策。
从信息安全这一母概念来看,在我国的“十四五”规划中,网络安全、数据安全全文一共被提及18次,贯穿整个规划纲要,重要性不言而喻。

2、国家层面政策汇总及解读
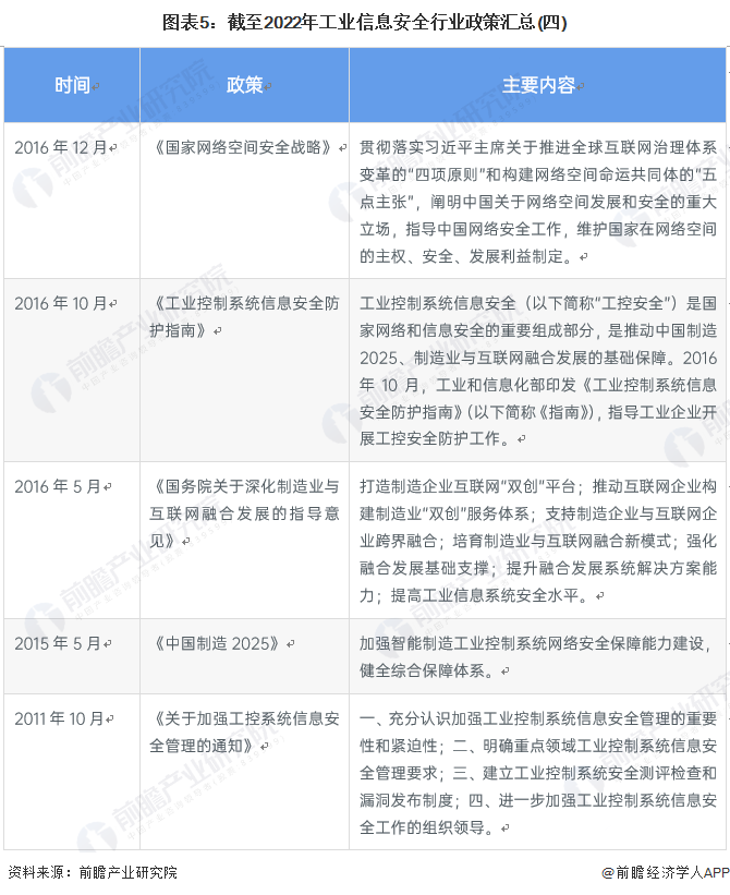
——国家层面工业信息安全行业政策汇总
我国工业信息安全问题近年来愈发受到重视,相关政策的出台密度与强度也在不断上升。




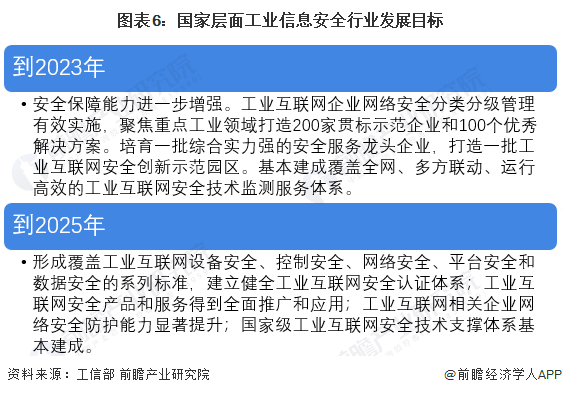
——国家层面工业信息安全行业发展目标解读
近年来,以大数据、云计算、物联网、移动互联网和人工智能等为代表的新一代信息技术(IT)与运行技术(OT)加速融合,工业信息系统愈加开放互联,工业信息安全威胁也日趋严峻。而随着我国工业信息化、智能化程度的不断加深,国家工信部门也出台了相关政策,不断调整、正规工业信息安全发展的路径与步调。

3、各省市层面的政策汇总及解读
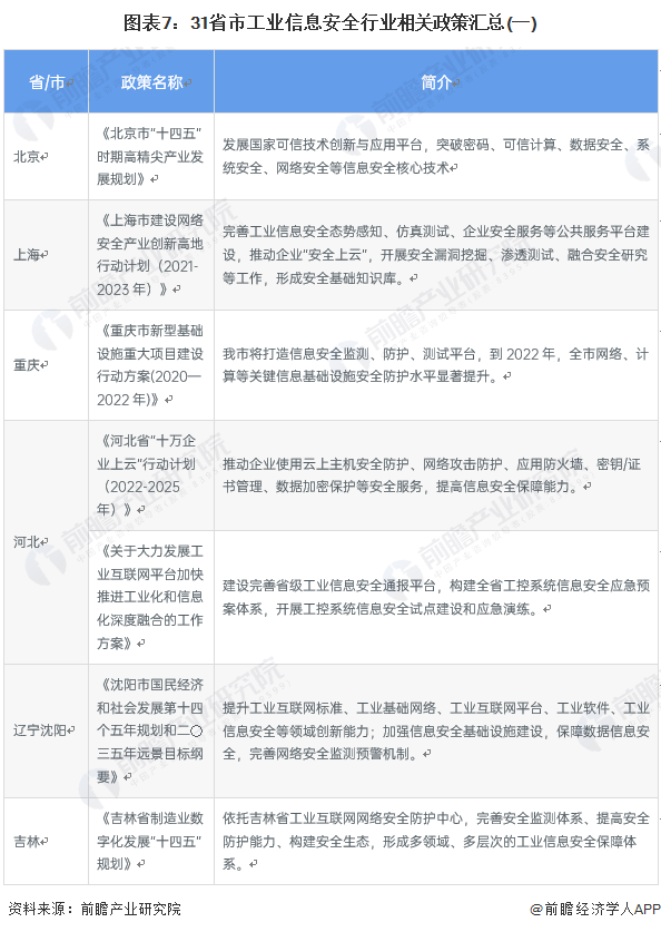
——31省市工业信息安全行业政策汇总
从各省市层面来看,由于国家正在开展工业信息安全相关试点,各省市在积极组织企业参与试点任务的前提下,也根据省/市内工业信息化发展状况,制定了相关政策。




——31省市工业信息安全行业发展目标解读
工业信息安全作为相对较新的概念,在国内尚未形成正规产业化,且由于工业信息安全行业缺少相关监管、监督、标准等,发展目标相对较难量化。截至2022年6月,国内仅个别省市针对自身发展状况,提出了相关发展目标。



雷达卡




京公网安备 11010802022788号







