行业主要上市公司:吉林化纤(000420);中复神鹰(688295);光威复材(300699);精功科技(002006);中简科技(300777);吉林碳谷(83677)等
本文核心数据:国家层面碳纤维行业政策汇总;地方层面碳纤维行业政策汇总;国家层面碳纤维行业发展目标解读
1、政策历程图
“十二五”规划提出重点围绕聚丙烯氰基碳纤维技术开展技术提升;“十三五”规划时期将高性能碳纤维列入高端材料;“十四五”规划提出要加强碳纤维等高性能纤维及其复合材料的研发应用,为未来碳纤维行业的技术进步提供了良好的政策环境。

2、国家层面碳纤维行业政策汇总及解读
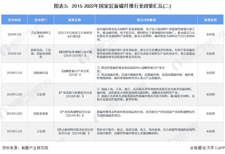
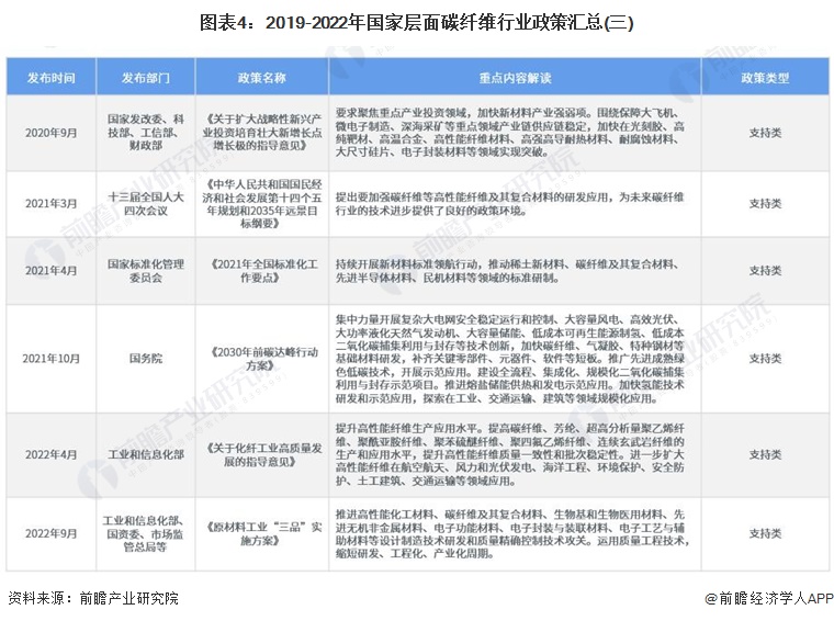
——国家层面碳纤维行业政策汇总
近年来,国务院、工信部等多部门都陆续印发了支持碳纤维行业的发展政策,内容着力于碳纤维行业先进技术创新与突破。同时,“十四五”规划指出在推进技术创新之外,还要保证碳纤维产品质量的提升。



——国家碳纤维行业发展目标解读
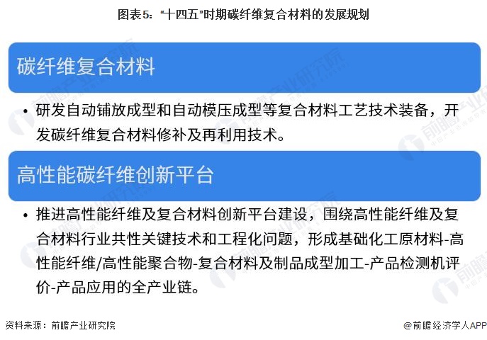
根据《化纤工业高质量发展的指导意见》,“十四五”时期,提高碳纤维、芳纶、超高分子量聚乙烯纤维、聚酰亚胺纤维、聚苯硫醚纤维、聚四氟乙烯纤维、连续玄武岩纤维的生产与应用水平,提升高性能纤维质量一致性和批次稳定性。进一步扩大高性能纤维在航空航天、风力和光伏发电、海洋工程、环境保护、安全防护、土工建筑、交通运输等领域应用。具体碳纤维复合材料行业规划围绕碳纤维复合材料以及高性能纤维创新平台展开。

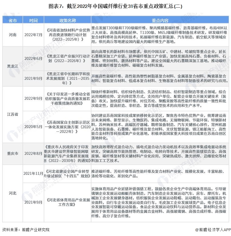
3、各省市层面的政策汇总及解读
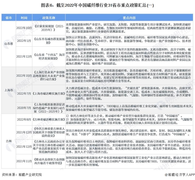
——31省市碳纤维行业政策汇总
近年来,我国各省市关于碳纤维的政策多集中在推动行业技术创新与基础研发,促进碳纤维科技成果产业化,推动碳纤维在交通、能源等领域的应用等方面。



——31省市碳纤维行业发展目标解读
整体来看,“十四五”期间,各省份关于碳纤维行业相关政策规划与发展目标主要集中在碳纤维材料技术研发、产业化及应用方面。各省市关于碳纤维的发展规划与目标如下:


以上数据参考前瞻产业研究院《中国碳纤维行业市场前瞻与投资战略规划分析报告》,同时前瞻产业研究院还提供产业大数据、产业研究、政策研究、产业链咨询、产业图谱、产业规划、园区规划、产业招商引资、IPO募投可研、IPO业务与技术撰写、IPO工作底稿咨询等解决方案。


雷达卡





京公网安备 11010802022788号







